Gerador de audio

Um gerador simples heterodino baseado no VFO Si570:

cobrindo de 10Hz a 150kHz com passo de 1Hz,

3Vpp de saida a 220 Ohms.

 

Ideia :

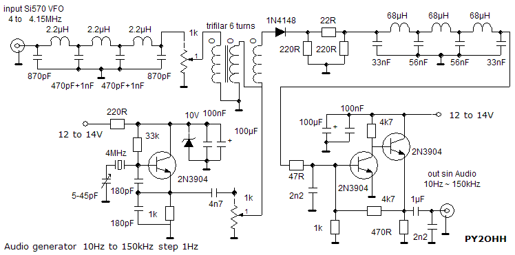
Esquema

Ajustes

Coloque a frequencia de 4Mhz no Si570 com um osciloscopio na saida (pode ser um via placa de som no PC), ajuste os trimpots para uma leitura e ajuste o trimer (em serie com o xtal de 4MHz) para um sinal nulo.

Lembrando que abaixo de 4MHz o sinal se espelha como se fosse acima de 4MHz. Ou seja em 4.001.000 vc deve ter o mesmo sinalde 3.999.000 que sera igual a 1kHz.

Este ajuste é para o ZERO.

O segundo e ultimo ajuste é para linearidade.

Coloque o Si570 para gerar 100Hz (14.000.100), ajuste o trimpot do oscilador para o maximo sinal em seguida ajuste o trimpot do vindo do Si570 para obter uma onda senoidal pura.

Repita o ajuste com 50Hz.

50Hz

1kHz

150kHz

73 de py2ohh Miguel

 

 

Audio Generator

A simple heterodyne generator based on Si570 VFO:

From 10Hz to150kHz step 1Hz,

3Vpp output @ 220 Ohms.

 

Idea :

Schematics

Adjustment

Set the Si570 to 4Mhz with an oscilloscope in the output (can be a PC oscilloscope), adjust trimpot for a good reading and adjust the trimmer (in series with the xtal 4MHz) to a null signal.

This adjustment is for ZERO.

The seconda and last one is for linarity.

Set the Si570 to generate (14,000,100), adjust the trmpot (xtal oscillator) to max. reading and the trimpot (Si570) to give a perfect sinus wave.

Repeat with 50Hz.

50Hz

1kHz

150kHz

73 de py2ohh Miguel