Simple Receiver (2) with the
74HC4066 chip.
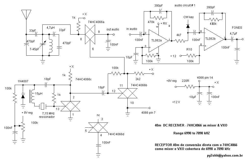
Following the pace of our friend
and namesake Onno, PA2OHH, we built a simple receiver (already published here)
for the 40 meter band, using the 74HC4066 as mixer and buffer.
As there were two surplus gates
yet we decided to use one as the VXO with ceramic resonator.
The results surprised us again,
because the VXO showed itself as very stable and with a very good signal level.
The only problem is that the
oscillator is slow to respond, which reflects as a chirp when tuning a station,
that goes away when you stop tweaking the tuning potentiometer and keeps stable.
The same way that the previous
receiver (the one with separated discrete VXO), the performance was much over
the expected, so it’s turning into another option for the homebrew hams.

As in the previous circuit, we
build it also in modules with the chips 74HC4066 and LM1458 dead bugged. (Pins
up).
We build 3 modules :
Simplified front end (or pass
band filter)
Mixer / Buffer / VXO with the
74HC4066
Audio amplifier with the LM1458
This is certainly a good choice
for anybody who want to build a simple RX for 40m!
73 everybody from PY2OHH - Miguell
Receptor simples (2) com o CI 74HC4066
Seguindo os passos de nosso colega e xará PA2OHH, o Onno, montamos um receptor simples (já publicado aqui) para os 40m, utilizando o circuito 74HC4066 como mixer e buffer.
Como sobraram ainda duas portas resolvemos utilizar mais uma como oscilador VXO a ressonador cerâmico.
Os resultados voltaram a nos surpreender, pois o VXO se mostrou muito estável e com um nível de sinal muito bom.
A única ressalva é que o oscilador é lento na resposta. O que se reflete na hora de sintonizar uma estação dela aparecer com um "piado" que ao parar de ajustar o potenciômetro de sintonia volta ao normal e se mantém estável.
Da mesma forma que o receptor anterior, com VXO separado, o rendimento foi muito acima das expectativas, assim se tornando mais uma opção para os colegas montadores e experimentadores de radiofrequencia.
O Circuito

Como no circuito anterior, montamos também em módulos com os CIs 74HC4066 e o LM1458 de pernas para cima.
Montamos 3 módulos :
Front end simplificado (ou filtro passa faixa)
Mixer / Buffer / VXO com o 74HC4066
Amplificador de áudio com o LM1458
Para quem quiser um RX simples para 40m este é com certeza uma boa escolha !
73 a todos de PY2OHH - Miguell
Home