Um receptor FM de 2m simples

Este receptor foi montado para ajudar no desenvolvimento de radios de 2m, pois não dispunhamos de receptores de VHF. Segue nossa linha de radios simples e com componentes faceis de emcontrar.

Esquema em blocos

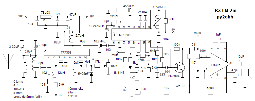
Esquema

Descrição

O sinal vindo da antena passa por um filtro passa-banda (BPF) seguindo para um amplificador interno do Ta7358 (pino1 e 3).

O sinal segue para o primeiro misturador (pino 4 e 6) onde se mistura com o sinal do VFO de 154 a 158MHz (pino 7 e 8), na saida do misturador a frequencia de 10,7MHz é filtrada, por um filtro ceramico e encaminhada ao MC3361.

Já no MC3361 o sinal passa pelo segundo misturador (pino 16 e 3) onde o sinal de 10,7MHz é misturado com um sinal de 10,245MHz (pino 1 e 2), o resultado passa por outro filtro ceramico agora de 455kHz (pino 6), seguindo para o demodulador de FM.

Saindo do MC3361 (pino9) o audio vai para um amplificador de audio com um transistor comum (BC547 BC548 2N2222 ) e um LM386.

O MC3361 incorpora um controle de silenciamento (squelch), indispensavel em VHF (pinos 10 11 e 12) e um controle de emudecimento do audio (mute - pino 14).

Montando

Os componentes do demodulador FM foram retirados de sucata de telefone sem fio de 49MHz, incluindo o MC3361, filtro de 455kHz (azul na foto), bobina de quadratura (a esquerda do filtro azul na foto), cristal de 10,245MHz e filtro de 10,7MHz.

Destes componentes o de maior dificuldade seria a bobina de quadratura, que pode ser substituida por um transformador de FI de 455kHz (amarelo, branco ou preto), usando totalmente o enrolamento primario sem utilizar a derivação. Meça a indutancia (sem o capacitor interno) e calcule o valor do capacitor para ressoar em 455kHz.

A montagem foi feita em modulos que posteriormente foram soldados a uma placa de plano terra.

Foram 5 modulos

1.BPF montado diretamente a placa de plano terra com ajuda de duas ilhas de 5x5mm coladas a placa terra. Note que utilizamos capacitores trimers de 5-45pF.

2.TA7358 montado deitado em um modulo, praticamente como montamos outros radios de HF (ararinha). A bobina osciladora pode ser substituida por uma bobina, enrolada como no BPF, ou seja em uma broca de 5mm (ou forma), enrolar 5 espiras juntas de fio AWG18 (1mm de diametro).

3. MC3361 montado em modulo 30x25mm.

4. Modulo de audio como no ARARINHA.

5. Modulo do regulador de tensão 8V placa de 10x10mm

Ajustes

Ajustar o VFO para cobrir a frequencia desejada, regular o BPF e o nucleo da bobina de quadratura para para o melhor sinal.

Montamos um amplificador de RF que foi incorporado ao receptor de 2m sintetizadoque sera publicado em breve.

e boa escuta dos 2m !

73 de py2ohh