OFV para 40 e 80 metros.

Amer J. Feres PY2DJW


Fácil de montar e de ótima estabilidade , este OFV poderá ser usado em transmissores valvulados e transistorizados.


  • Este Oscilador de Freqüência Variável (OFV) é um dispositivo já realizado com pleno sucesso não só pelo Autor, como por numerosos radioamadores da chamada"Confraria do Ferro de Soldar".

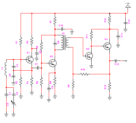
  • Seu esquema completo está na Fig. 1 e seus componentes especificados na lista que a acompanha.
  • A bobina osciladora L1 é enrolada em núcleo rosqueado de ferrita de F.I., com 6,5 milimetros de diâmetro, 10 milímetros de comprimento, com furo central sextavado.As espiras passam por dentro do furo do núcleo de ferrita . Iniciamos com 38 espiras de fio 32 AWG ou 0,2019 milímetros de diâmetro. Referimos"iniciar", porque o circuito sintonizado oscilante deste OFV não possui "trimmer", para ajuste do inicio ou fim da faixa , pois o mesmo , por ser um componente mecânico móvel , sempre estará sujeito a variações , impedindo a estabilidade do OFV.
  • Montado o primeiro BF494 , energizado o circuito e com o auxilio de frequencímetro ou receptor calibrado , verifica-se onde o circuito está oscilando.Com 38 espiras referidas ,deve estar oscilando abaixo de 3500 kHz. Tiram-se , então , algumas espiras , uma a uma , sempre experimentando-se para verificação da freqüência . Com 33 ou 34 espiras , a freqüência inicial ,com o capacitor variável totalmente fechado , deverá ficar em 3500 khz ou pouco abaixo . È aconselhável iniciar o enrolamento com mais espiras e ir diminuindo as mesmas experimentalmente , pois estaremos usando núcleo de ferrita geralmente conseguido na sucata , não específico para R.F..Nunca será conhecida a densidade de um núcleo desses e naturalmente serão necessários ajustes diferentes de um núcleo para outro.

  • O
  • capacitor C1, de fixação da faixa , talvez tenha de ser alterado para mais, para alcance da frequência inicial desejada. Assim , é preferível deixar o capacitor C1 , de 82 pF, juntando-se capacitores paralelos de pequeno valor , todos de styroflex, de 2,2 pF, 4,7 pF e 10 pF , até baixar a freqüência ao ponto desejado. È imprtante lembrar que dois ou três capacitores em paralelo sofrem menor alteração do que um só.
  • Em resumo, no ajuste inicial , para aumentar a freqüência tiram-se espiras da bobina e para diminuir a freqüência juntam-se capacitâncias paralelas ao capacitor C1 de 82 pF.
  • Além desse ajuste de freqüência, é possível ajustar-se a cobertura da faixa ou o espalhamento do variável . No circuito utilizamos um variável de PVC do tipo usado em rádios portáteis , geralmente com duas seções, usa-se uma só seção, em série com um capacitor fixo de 39 pF, de styroflex. Com este valor, o oscilador variável irá cobrir mais ou menos 150 a 200khz , isto é , de 3500 a 3650 ou 3700 khz , o que dobrado dará 7000 a 7300 khz , ou um pouco mais, na faixa de 40 metros. Sendo necessário ALARGAR a cobertura do variável, basta a troca do capacitor fixo de 39 pF para 42 pF ou 47 pF. Sendo que para ESTREITAR a cobertura , troca-se o capacitor de 39 pF por um de 33pF ou 27 pF . È bom lembrar que ajustes nesse capacitor vão refletir no ajuste inicial feito no começo da faixa, envolvendo bobina e capacitor C1 de 82 pF , os quais terão de ser novamente ajustados para o início da faixa.
  • Terminado esse exercício de paciência , essencial para o bom desempenho do OFV , sintoniza-se o oscilador para uma determinada freqüência do receptor , com o ,oscilador de batimento ligado e vai-se ao almoço ou janta.Ao voltar da refeição , o tom do apito no receptor não deve ter variado. É o teste da estabilidade do OFV. Se houve variação , é bom iniciar a troca , um a um , dos capacitores de styroflex usados no oscilador , até encontrar-se o que está provocando a variação.
  • Uma vez conseguido um oscilador estável , cobrindo a freqüência certa , pode-se terminar a montagem das outras partes.
  • A bobina dobradora L2 é enrolada no mesmo tipo de núcleo de ferrita de L1. São 20 espiras de fio 30 AWG , ou 0,2546 milímetro de diãmetro. O "link" para a base do próximo transistor é feito de duas espiras de fio 24 AWG, ou 0,5106 milímetro de diâmetro , ou de maior calibre. Essa bobina não tem ajuste. Desde que o oscilador inicial produza uma freqüência em 80 metros , esse circuito LC dobra para 40 metros.
  • A montagem deste OFV já foi feita no sistema de ponto a ponto ou em pontes de ligação , em plaqueta com ilhotas e em plaqueta de circuito impresso especialmente preparada para o mesmo.Em todos os casos os resultados foram muito bons.
  • Para os que gostam de exaurir todos os testes , podemos sugerir mais dois.O primeiro consta de , após completamente montado , ajustado , com as duas bobinas fixas á placa com esmalte de unha , verniz isolante ou cera (evitando-se o uso de Araldite ,o qual irá alterar bastante a freqüência) sintonizar o OFV a um receptor , com batimento ligado e " fechar " a saída do OFV á massa , com um pedaço de fio ou uma chave de fenda. A intensidade do sinal deverá cair no receptor , mas a tonalidade da nota ouvida não deverá sofrer modificação alguma. Isto acontecendo indicará que estágio oscilador do primeiro transistor não está sofrendo efeito de "carga" dos estágios seguintes. O segundo teste será soldar na saída do OFV um diodo detector á massa e com um multímetro em escala CC medir a saída. Se tudo correu bem na montagem , esse OFV deverá fornecer de 4 a 6 volts de RF , este resultado dependendo muito da qualidade dos transistores BF494 utilizados.A mencionada tensão é mais do que suficiente para excitar uma etapa transistoriada seguinte ou a grade de uma válvula do tipo 6BA6 , 6AQ5 , 6BQ5 , 6CL6 ou 12BY7. Esses 4 a 6 volts devem estar razoavelmente planos ou iguais , desde o começo da faixa em 7000 kHz até o final da mesma em 7300 kHz , com pouca diferença no rendimento.
  • O macanudo que pretender utilizar este OFV para 80 metros , basta colocar um capacitor C8 de 39 pF , ou uma chave no circuito , incluindo ou retirado esse capacitor de 300 pF do mesmo , obtendo assim saída do OFV tanto em 40 como em 80 metros.

  • Nota

    O meu VFO deixei oscilando de 3000 a 3300 Khz , pois foi montado para o TRX Superheterodino Jurity que trabalha com F.I. de 4000 Khz. Veja abaixo ele já instalado no Jurity.














    Bobina L1



    Bobina L2


    Lista de materiais

    Resistores (todos de 1/8w, 5% de tolerância, salvo menção contrária)
    R1 - 56k
    R2 e R6 15 k
    R3 ,R4 e R11 - 1k
    R5 - 27 k
    R7 - 100
    R8 - 560
    R9 - 10k
    R10 - 47 k
    R12 - 47
    R13 - 470

    Capacitores
    C1 - 82 pF , styroflex
    C2 e C8 - 39 pF, styroflex
    C3 - ver texto
    C4 e C5 - 0,0013 uF, styroflex
    C6 e C11 - 0,01 uF
    C7 - 15 pF, styroflex
    C9 - 0,0047 uF
    C10 e C13 - 0,1 uF
    C12 - 0,047 uF

    Diversos
    TR1 a TR4 - BF494
    L1 - Bobina osciladora (ver texto)
    L2 - Transformador de acoplamento de RF (ver texto).

    Fig.1 Diagrama do OFV. Ele deverá ser alimentado por fonte estabilizada de 12 VCC.

    Digitadores: Eu , Luis PY2HA
    e
    meu filho
    Luis Eduardo...

    Bibliografia
    Antenna Eletrônica Popular volume 108 Nº 2 pág.106,107. (Ref.1145/1994)

    Pagina Inicial