On this page you will find a description of my home-brew 68020 system. In the following paragraphs this system is described. The system is build on a couple of euro-cards (10x16 cm). No printed circuits are used. A SCSI type harddisk of 80 MB is used. The system runs in a network under NFS (network filing system of Microware) and is linked in this way to another (homebrew) system containing a 68000 processor. This system includes a video-card designed by S5 3MV (Matjaz Vitmar). NET (similar to JNOS) for OS-9 is available, I use it to communicate with my packet-pc.

This board uses Mototrola 68020 processor running at 33 MHz. A VME-bus backplane holds all boards. The CPU-board has 1 MB static RAM on board, and 32 kB EEPROM containing the bootloader. Two GAL's are used, source-code is included on this page.

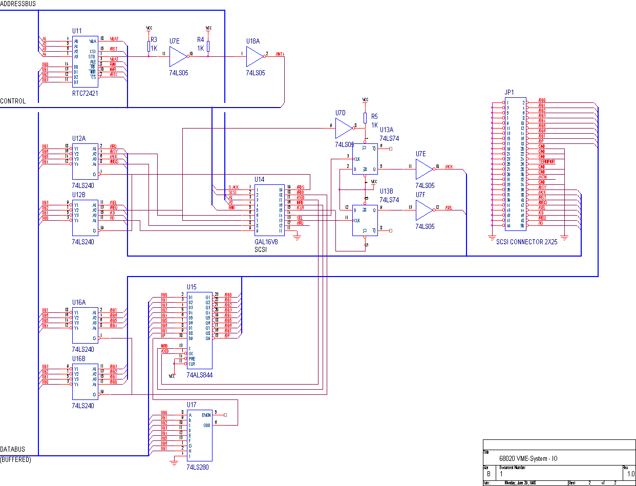
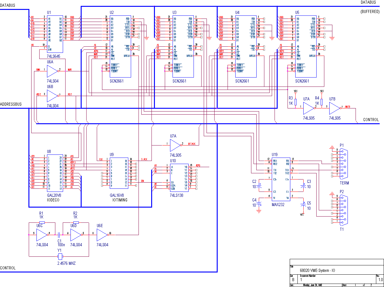
On the IO-board there is room for 4 EPCI's. In my system only two are placed on the board (named /term and /t1) Further a real time clock type RTC72421 and a simple SCSI-interface is available. This SCSI-interface interfaces directly to the device, without any interrupts. Therefore it is not very fast but reliable. There is logic in 3 GAL's, of which the sources are included.

This board is quite simple and contains solely a Z8530 SCC-chip for packet purposes.
This one contains a MC68230 PIT and simple analog input/output. Quite some DSP stuff has been developed using this IO: FFT, 1k2 afsk BELL202 packet and 4k8 fsk packet. Also a satellite-tracking program is developed, using up/down buttons for correcting for the doppler-shift. In case anyone is interested, please let me know, I could place this on this page too....
By the way, all software is running under OS-9, using as far as possible the standard OS-9 input/output structures using filemanagers, device-drivers and device-descriptors.