Bouwpakket binnenkort verkrijgbaar bij DDS-Electronics

laatste versie van 19 januari 2000
Deze pagina geeft een beschrijving van een bouwprojekt bij de afdeling het Gooi van de Veron. Het betreft een 23cm (data) transceiver die geschikt is voor high-speed packet-radio (of gewoon breedband audio).
In Hilversum zijn momenteel PE1CKK, PA0MRS, PE1BBV, PE1PET, PE1JZQ, PA3HDI, PA3COH, PA0TMU, PE1ONA en PE1JPD qrv via de high-speed packet node PI1HVS. Daarnaast zijn nog een aantal transceivers opgebouwd en afgeregeld, maar nog niet qrv, meestal omdat een antenne nog niet geplaatst is. PI1RNI te Utrecht heeft een local access point op 23cm met 38400 baud (LAP38k4) op 1295.800/1241.800 en ook PI1HVS is qrv . Beide nodes passen in het Nederlandse bandplan.
Op deze pagina's beschreven wordt versie 3.0 van de datatransceiver beschreven. Belangrijkste verschil met de voorgaande versies is de vco. De originele vco is zeer breedbandig afstembaar en heeft daardoor een hoog ruisnivo. Bovendien moest deze vco zeer nauwkeurig opgebouwd worden wilde eea naar behoren werken. De huidige vco is opgebouwd rond een stripline filter en is vrij smalbandig: de 23cm band wordt net volledig afgedekt. Voordeel is nu dat het ruisnivo van de oscillator aanmerkelijk is verlaagd. Ook zijn er een aantal verbeteringen in de print aangebracht die de nabouw vereenvoudigen.
In 23schema.gif is het schema van de datatransceiver weergegeven. Centraal staat de vco rond de BFR91A, die direkt op de zendfrequentie werkt.Deze vco heeft een extreem lage faseruis en een beperkt regelbereik. Als frequentiebepalend element is tussen collector en basis van de oscillatortransistor een striplinefilter opgebouwd, waarvan de middelste kring afgestemd wordt met een varicap van het type BB405G. Op de regelspanning wordt ook de modulatiespanning gesuperponeerd. Het nivo hiervan is instelbaar zodat iedere gewenste zwaai te maken is.
De output van de vco koppelt via een C-tje van 1p naar een mar-8 die als buffer fungeert en het signaal opkrikt. Een deel van het vco-signaal wordt via een stripline coupler naar de TSA5511 (of eventueel een SDA3302) geleid. Dit is een PLL-chip bekend uit TV-tuners en alweer aardig wat jaartjes oud. De TSA5511 heeft de voorkeur boven de SDA3302 omdat deze ook een lock-indicator aan boord heeft die via I2C uit te lezen is, en bovendien beter leverbaar is. Het loopfilter wordt gevormd rond de NPN-transistor en de twee C's en R rond pen 1 en 18 van de PLL. Dit loopfilter bepaalt de regelsnelheid van de PLL. Het merendeel van de output uit de mar-8 koppelt via een stripline koppelaar naar de ontvangstmixer. Hier is ca. 10 mWatt HF aanwezig. Het zendsignaal wordt ook via een stripline koppelaar naar de zend-versterker gekoppeld. Deze bestaat uit eerst een mar-8 die de 0.2 mW uit de coupler oppept tot ca. 10mW dat vervolgens door het moduul tot nominaal 2 a 3 Watt wordt versterkt. Minimaal moet overigens 1.5 Watt beschikbaar zijn.
De PLL wordt geprogrammeerd door een microcontroller van het type Atmel AT89C2051. Deze is volledig 8051 compatible en zeer eenvoudig programmeerbaar. De programmer voor dit device is ook heel simpel en staat voor de volledigheid ook op deze homepage. Via een 6-tal jumpers is de frequentie instelbaar. Met een jumper wordt het bandsegment geselcteerd: 1241.x of 1295.x MHz. Binnen een segment kan met de overige 5 jumpers een frequentie in een 50 kHz raster worden gekozen. De referentiefrequentie van het kristal wordt afgeleid van een kristal van 3.2 MHz. Dit is een goedkoop standaardkristal. Het raster is hiermee dus 50 kHz. (Ook mogelijk is een 6.4 MHz kristal, daarmee is het raster 100 kHz maar de Atmel moet hier wel anders voor geprogrammeerd worden.) De PLL wordt door de microcontroller zoals gezegd via I2C geprogrammeerd. Dit is een protocol dat met een clock (SCL) en datalijn (SDA) werkt op een paar honderd kbit/sec. Ook via I2C wordt de lockdetect van de PLL uitgelezen en de status wordt aangegeven op een LED: deze gaat branden als de PLL UIT lock is geraakt.
De ontvanger bestaat uit een mar-8 ingangsversterker, gevolgd door een stripline filter op 23cm. De mixer is een 3SK183 of eventueel een CF300 of 3SK97. Het vco-signaal wordt via een stripline coupler op de gate-1 ingekoppeld. Daarna een MF filter bestaande uit 2 TOKO of Neosid-spoeltjes op 54 MHz. Na versterking in een BF982 van het MF signaal volgt de WBFM demodulator opgebouwd rond een MC3356 van Motorola. In dit IC wordt het binnenkomende 54 MHz signaal naar 10.7 MHz gemengd met behulp van een extern opgewekt 64.7 MHz signaal. De interne oscillator in deze chip bleek niet reproduceerbaar te willen werken, vandaar een los oscillatortje rond een BFY90. De MC3356 handelt verder de volledige IF-processing af en levert een gesliced datasignaal (RxD, hier niet gebruikt), het gedemoduleerde audiosignaal RxM, een squelchstatus dat evt. als DCD is te gebruiken en een S-meter indicator RSSI.
Als de PTT laag wordt, wordt de BD136 geleidend waardoor de eerste twee trappen van het moduul 9V toegevoerd krijgen. (de derde trap staat altijd op 12-14 V). De schakeling zendt nu. Via de zener van 7V5 en darlington BD456 o.i.d. wordt de ontvanger nu spanningsloos geschakeld.. Ook worden via een 470 ohm weerstand en een smoorspoeltje de beide diodes BA479 in de antenneomschakeling geleidend. De antenne 'hangt' nu aan via de eerste diode aan de uitgang van het moduul, terwijl middels de tweede diode de kwart lambda stripline naar de ontvanger kortgeloten wordt naar aarde en daarmee vanaf de antenne gezien naar een oneindige impedantie wordt getransformeerd.
Het aardige van dit ontwerp is dat het speciaal ontworpen is voor breed-band packet op 23cm, waarbij gewerkt wordt volgens het bandplan: 1295.xxx/1241.xxx, dus met 54 MHz shift. Aangezien dit gelijk is aan de middenfrequentie, hoeft voor zenden of ontvangen de vco niet omgeschakeld te worden. Er wordt dus geen tijd verloren doordat de PLL in moet regelen. Nadeel hiervan is het feit dat een speciaal kristal geslepen moet worden met de frequentie 64.7 MHz (54 + 10.7 MHz). Indien gewenst kan je er ook een goedkoop 48 MHz inzetten, maar dan moet bij omschakelen van zenden naar ontvangen en v.v. de PLL geherprogrammeerd worden. De software in de Atmel voorziet hier nu overigens niet in. Ook is het mogelijk om deze transceiver in te zetten voor de interlinksfrequentieplanning op 1240/1299 MHz. Hiertoe wordt de IF veranderd in 59 MHz door in plaats van een 64.7 MHz kristal een exemplaar van 59+10.7=69.7 te nemen. De IF-kringen kunnen zonder meer op deze hogere frequentie afgeregeld worden. De IF-bandbreedte wordt bepaald door het 10.7 MHz filter. Standaard is dit een SFE10.7MA met een breedte van 280 kHz, maar er zijn ook types met een kleinere bandbreedte verkrijgbaar. Zo is het type met een breedte van 50 kHz mogelijk geschikt voor de interlinks.
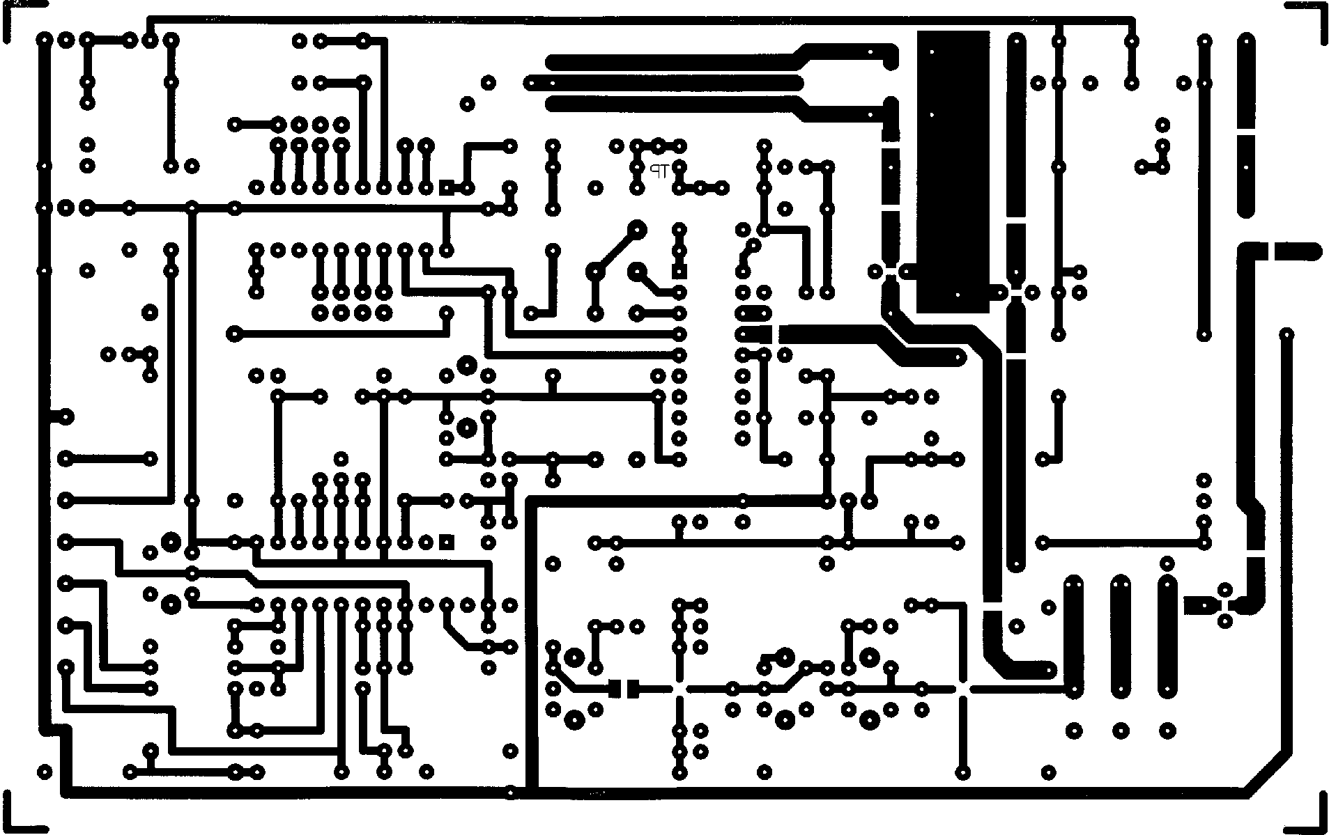
In de figuren 23top.gif en 23bot.gif zijn de print layouts van de sporen- resp. de koperzijde van de print weergegeven, in 23parts.gif de componentenlayout. Dit zijn gescande plaatjes omdat Protel geen uitvoer kan maken anders dan een papieren print of gerber-files....

Boor voor de vco-transistor (BFR91A) en de MF mosfet versterker (BF980) het gat op tot 5 mm. Het gat voor de 23cm-mixer is afhankelijk van de gebruikte fet: voor een 3SK183 is 3.5 mm genoeg, voor een CF300 opboren tot 5 mm. Pas op bij de grote gaten dat er geen braam blijft zitten die kortsluiting naar aarde veroorzaakt!
De vco is "plug&play" en hoeft normaliter niet afgeregeld te worden. Naast de emitor van de vco-transistor zijn twee gaatjes voorzien voor doorverbinden van het massavlakje naar de andere printzijde. Verderop heeft ook de aarde-aansluiting van de 56 ohm weerstand mede tot doel dit vlakje naar aarde door te verbinden. Zorg dat de componenten met zo kort mogelijk verbindingen gesoldeerd worden, dit geldt voor het hele ontwerp! De opbouw van de vco spreekt verder voor zich.
De aarde-aansluiting voor de mar-8 wordt nu voorbereid. Neem een stukje draad (0.5-0.8 mm dik) en buig hier een U-vorm in, zodat deze U in de twee tegenover elkaar liggende (losse) eilandjes past. Leg de U in de gaatjes vanaf de massakant van de print, en soldeer hem dan vast aan de massakant. De draadeindjes aan de sporenkan kort afknippen en plat op de print omvouwen. De mar hier nu met zijn aarde aansluitingen opleggen en vastsolderen. Let op: de mar-8 is klein, en herkenbaar aan een blauwe stip of opschrift A08 bij de ingang.
Montage aarde stripline-filter
Ook voor de aarde van de striplines in het 23cm filter korte stukjes montagedraad gebruiken. Handig is een stukje draad van een paar cm te nemen, en dit door het gat te steken en aan iedere kant vast te solderen. een langer draadje voorkomt dat de andere kant meteen weer losschiet. Nadat alles vastzit, beide kanten kort op de print afknippen. De eerste kring ligt trouwens via 1n naan aarde, om kortsluiting van de mar-uitgang naar aarde te voorkomen. Deze opzet is gekozen omdat zo via het weerstandje in serie met de mar-uitgang deze wat getemperd kan worden als hij gilt (10-47 ohm). Dezelfde functie hebben trouwens de weerstanden van ca 100 ohm in serie met de drains van de twee fets.
De sky-trimmers hebben een ronde, starre pen en een draadflapje. Deze laatste voor montage omvouwen, direkt aan het huisje, in tegenovergestelde richting als de andere pen. Nu kan de ronde aansluiting in het gat gestoken worden. Eerst de aarde-flap vastsolderen, en daarbij de trimmer stevig aandrukken op de print, zodat hij vlak en stevig en natuurlijk in de goede richting ligt. Als laatste kan de ronde pen aan de stripline vastgesoldeerd worden. Die pen vervolgens kort afknippen.
De ontkoppel-C's van 10n en de diverse elco's moeten aan een kant aan aarde liggen. Buig hiertoe de aarde-aansluiting dicht bij het huis haaks van het lichaam weg, en knip hem af tot ca. 2 mm. De andere aansluiting nu door het gat steken, en de aarde-aansluiting vastsolderen. Nu kan indien gewenst de C nog recht gezet worden, waarna de aansluiting op de sporenzijde van de print vastgesoldeerd en afgeknipt wordt.
Het loopfilter bepaald de bandbreedte van de PLL, en daarmee de inlock-tijd en de snelheid. Hoe korter de inlock-tijd, hoe sneller het regelgedrag van de PLL. Dit lijkt gunstig, maar dit betekent ook dat hogere frequenties uit de modulatie weggeregeld worden. Twee configuraties voor het loopfilter zijn uitgetest: 220n (MKM) en 68n (MKM) parallel aan 22k respektievelijk 10n in serie met 2n7 parallel aan 180k. De tweede configuratie is snel (< 20 ms) en daarmee geschikt voor snelle digitale data-overdracht, terwijl de eerste setup meer geschikt is voor audio. In verband met mogelijke kortsluiting van de MKM-C's naar aarde, deze een fractie boven aarde houden.
De IC's moeten met de aarde-aansluitingen aan massa gesoldeerd worden. Dit is voor de IC's vrij makkelijk, maar voor pen 10 van het IC-voetje voor de Atmel moet een spitse soldeerbout gebruikt worden, anders brandt het hele IC-voetje weg!
Na correcte opbouw en het plaatsen van de geprogrammeerde controller in het voetje moet de vco eigenlijk meteen werken en op de juiste frequentie locken. Op TP1 staat de regelspanning voor de vco; deze moet zo tussen de 3 en 10 V liggen, afhankelijk van de stand van de jumpers. Omdat de jumper naast pen 17 van de Atmel bepaald of 'hoog' dan wel 'laag' gezonden wordt is het effect hiervan duidelijk te zien op de regelspanning. Als de PLL in lock is moet de LED niet branden. Als de vco afslaat of buiten het vangbereik wordt gebracht (door bv een vinger op de kringen te leggen) raakt de PLL uit lock en brandt de LED.
Als de vco goed werkt kan de ontvanger afgeregeld worden. Om te beginnen moet de kristaloscillator op 64.7 MHz werken. Dit is te checken met een scoop op de audiouitgang van de trx (RxM). Het beste kan je nu stap voor stap door de ontvanger heenlopen en beginnen met een 54 MHz testsignaal. Maar eventueel lukt dit ook met een 23cm zendsignaal op de juiste frequentie of zelfs de derde hamonische van je 70cm porto. In ieder geval moeten alle kringen in de ontvanger op maximum signaal op de scoop afgeregeld worden. Je kan dit beoordelen aan het scoopbeeld maar, als je al een beetje signaal ziet, ook op de RSSI-uitgang. Zorg ervoor dat de squelch open staat: potmeter volledig linksom.
Meer informatie
Voor meer informatie bent u welkom iedere dinsdag-avond in de Radiohut , Cornelis Drebbelstraat te Hilversum.