SWR METER VOOR QRP GEBRUIK
(2001)
CLICK HERE FOR THE ENGLISH VERSION

SWR meters voor QRP portable gebruik.
SWR meter voor QRP gebruik!
Mijn SWR meter had behoorlijk wat vermogen nodig om de SWR te meten, zeker op 80 meter. In de shack is dat geen probleem, er is altijd wel een transceiver die dat vermogen kan opwekken. Maar om tijdens het portable werken in de natuur te experimenteren met een verlengbare dipool moest ik een SWR meter hebben die ik mee kon nemen. Hij moest robuust zijn en genoeg hebben aan QRP vermogen. Ik heb er twee gemaakt. Eentje met een draaispoel meter aanwijzing en eentje met een LED als indicatie. De draaispoel meter aanwijzing was beter maar minder robuust dan de versie met de LED. Dit type SWR meter heeft een aantal voordelen. Tijdens de meting is de belasting van de eindtrap minimaal 33 ohm en maximaal 100 ohm. De zender eindtrap kan daarom niet defect raken door extreme misaanpassingen. En je kunt de meter ook als dummy load gebruiken. Tijdens de meting is het uitgezonden zendvermogen maar 25% van het normale zendvermogen. Mocht je tijdens QRP gebruik eens willen experimenteren met een kwart van het zendvermogen, dan zet je de meter in de meetstand SWR + REF.

Links het principe van de forward meting, rechts de reflected meting.
Werkingsprincipe
De meting is gebaseerd op de brug van Wheatstone. Links zie je het principe van de forward meting oftewel de kalibratie stand. De antenne wordt tijdens deze meting vervangen door een weerstand van 50 ohm. Over een van de weerstanden wordt het vermogen gemeten en de meter op volle schaal ingesteld. Rechts zie je het principe van de reflected meting. De weerstand van 50 ohm van de brug wordt nu vervangen door de antenne. Wanneer de antenne precies 50 ohm is, zal er geen spanning over de meter staan, omdat de brug dan in evenwicht is.

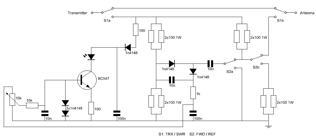
Schema van de SWR meter met een draaispoel meter als aanwijzing.
big diagram
Beschrijving
Op een vlooienmarkt werd een SWR meter voor de 27 MHz band gekocht. Zag er nog prachtig uit en ik had gelijk de connectoren, meter met schaal en afregelknop. Alleen de schakelaar S1 moest extra worden ingebouwd, net boven de bestaande schakelaar S2. Alle oorspronkelijke onderdelen werden verwijderd en vervangen door die uit het schema.
Tijdens het zenden staat de schakelaar S1 in de TRX stand. De brug wordt dan niet gebruikt. Tijdens het afregelen van de antenne wordt S1 in de stand SWR gezet. Wanneer de schakelaar S2 in de getekende stand REF staat, wordt de HF spanning tussen beide helften van de brug gemeten. Wanneer de antenne impedantie precies 50 ohm is, is de gemeten spanning nul. Zetten we de schakelaar S2 in de stand FWD, dan wordt de HF spanning over de 50 ohm weerstand linksonder gemeten. De antenne wordt dan door de schakelaar S2b vervangen door een weerstand van 50 ohm. De weerstanden van 50 ohm van de brug zijn gemaakt door twee weerstanden van 100 ohm - 1 watt parallel te zetten. De brug kan daarom 8 watt vermogen dissiperen, genoeg voor onze QRP zenders.
Na de diode detector zie je een weerstand van 8k2 ohm en een condensator van 1 nF. Dit is een laagdoorlaat filter om de HF component uit te filteren. De daaropvolgende 8k2 weerstand is aangebracht om het regelbereik van de potentiometer wat te beperken. Met de 10k potentiometer wordt de meter in de stand FWD op volle schaal afgeregeld. De twee dioden parallel aan de meter begrenzen de spanning over de meter tot �0.6 volt en zijn bedoeld om de meter te beschermen tegen te grote pieken. Een diode is overbodig, daar er alleen positieve spanningen worden gebruikt.

De binnenkant.

Een fraaie Barefoot Power DSB transceiver voor 40 meter, the Uirapuru gemaakt door Andre.
Zie de website van PY2OHH (http://py2ohh.w2c.com.br/trx/uirapuru/uirapuru.htm)

De tweede uitvoering met een LED als indicatie.
De tweede uitvoering met een LED als indicatie.
Maar zo'n meter met naald is een kwetsbaar ding. Daarom is er nog een tweede gemaakt met een LED als indicatie. Echt een degelijk ding! Maar niet zo nauwkeurig als een draaispoel meter. En moeilijk af te lezen in zonlicht. Maar toch een prima ding om de verlengbare dipool af te regelen.

Schema van de tweede versie van de SWR meter met een led als aanwijzing.
big diagram
Beschrijving
De meetbrug werkt hetzelfde als de versie met de draaispoel meter, zie de beschrijving hierboven.
Voor de diode detector is een iets andere schakeling toegepast, eentje die de spanning verdubbeld. Voor het aansturen van de LED was wat meer spanning wenselijk. Na de diode detector zie je een weerstand van 1k ohm en een condensator van 100nF. Dit is een laagdoorlaat filter om de HF component uit te filteren. Dan volgt de potentiometer en de 10k weerstand met 10nF condensator zorgt ervoor dat de transistor en dioden geen HF kunnen detecteren. De twee in serie geschakelde dioden 1n4148 aan de basis zorgen ervoor dat de spanning op de basis begrensd wordt op �1.4 volt. De Basis emitter spanning is 0.7 volt. Dus staat er over de emitter weerstand van 100 ohm maximaal 0.7 volt en kan er maximaal 7 mA door de LED lopen. Met de 10k potentiometer wordt de meter in de stand FWD afgeregeld zodat de LED praktisch niet meer in lichtsterkte toeneemt. Dat is het genoemde 1.4 volt punt. Lees het vermogen op de aanwijzing bij de potentiometer af en je weet ongeveer het zendvermogen van je QRP zender. De transistor schakeling wordt gevoed uit de gelijkgerichte HF spanning van de zender. De toegepaste LED had veel stroom nodig. Nieuwere LED's hebben veel minder stroom nodig, dus kun je voor de 100 ohm emitter weerstand een hogere waarde kiezen (560 ohm ofzo).

De binnenkant. Lijm, soldeer, geen printplaat.
De verlengbare dipoolantenne
Er werd een verlengbare binaire dipoolantenne gemaakt. Er waren stukken draad van 10cm, 20cm, 40cm, 80cm, 160cm, 320cm en 640cm gemaakt, een stuk voor iedere dipoolhelft. Het was de bedoeling dat je door het koppelen van de stukken draad de antenne op iedere gewenste kortegolf frequentie kon afstemmen. De draad liep door lusjes in een nylon draad en werd zo in de lucht gehouden. Het uiteinde werd met een plastic knijper aan de nylon draad bevestigd. Het werkte wel, maar het gedoe met al die draadjes in een plastic zak was geen succes. Dus hield ik met maar bij drie dipool antennes, een per band, 40meter, 30meter en 20meter. Werkte beter.
TERUG NAAR INDEX PA2OHH