ENCODER OTICO/MECÂNICO CASEIRO
Como funciona um encoder :
Um encoder deve gerar uma sequencia em duas linhas (A e B), identificando qual linha é positiva antes que as duas sejam positivas, nesta sequencia temos o sentido 1=>3, sendo :
1. positivo em A
2. positivo em A e em B
3. positivo em B
Retorna a 1.
Caso ele gire ao contrario de 3 para 1, o circuito logico entendera que o sentido é 3=>1.
Graficamente :

Temos tres tipos de encoder nos mouses :
1. Mecanico
2. Otico

3. Otico inteligente (sem fotos) funciona com um CI detetor que analisa como a luz retorna e indica o sentido. (não estudei este mouse)
Nosso interesse é nos encoderes simples mecanico e otico.
O encoder mecanico é o mais simples pois ele age como duas chaves com um ponto em comum.
Identificando as conexões :
A saida das chaves do mouse mecanico estão ligadas ao CI, já o ponto central não. Para um teste simples ligamos no ponto central do encoder um resitor de 2k2 e nas saidas ligamos dois LEDs que estão interligados ao negativo, assim podemos conferir o funcionamento.
Uma aplicação deste encoder pode ser vista no link :
DDS AD9850 controlado com mouse
Construindo um encoder universal com o encoder otico de mouse.
Baseado nesta foto tive a ideia de montar um encoder ...
O encoder otico tem um diodo LED de infravermelho e um fototransistor duplo, e um roda pequena ente eles que possui janelas (40 janelas) que deixam a luz passar ou não, a luz atinge um dos lados do fototransistor na sequencia os dois lados e em seguida o outro lado, perfazendo os sinais desejados de encoder.
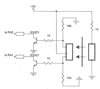
Como o fototransistor possui 3 terminais de transistores NPN, onde as bases estão desconctadas, os coletores tem um terminal comum, o central, e os contatos laterais são dos emissores. Isto dificulta a maiora das aplicações um circuito simples adaptador pode se r visto aqui:

Como outras aplicações exigem conexões não aterradas, montamos nosso proprio circuito que é universal
Os reles são de 5V retirados de placas de modem de PC.
Assim as saidas dos reles podem acionar qualquer dispositivo, indepentente da conexão a terra ou ao positivo.
Construção do encoder otico (estas fotos são de um prototipo, apesar de mecanicamente fragil funcionou impecavelmente).
Optei por usar um potenciometro velho e retirar o conjunto LED-fototransistor do mouse com os componetes já soldados. Posicionei o conjunto led-fototransistor e soldei em uma chapa fina de ferro e colei a outra parte da chapa na carcaça do potenciomentro. Retirei ainda o mancal da roda com janelas e colei em outrachapa que vai até a carcaça do potenciometro onde é tambem colada. Usei cola instantanea.
NOTA IMPORTANTE : como a roda possue 40 janelas, em um eixo normal, cada janela representa 9 graus, caso haja alguma redução os graus diminuem na proporção da redução. Assim é possivel usar este conjunto como indicador de posição de antenas, com um processador e circuito apropriado. Ou ainda outras aplicações envolvendo posicionamento angular.
73 de py2ohh miguel