O Brom Bill um Buffer Multi-uso
Depois de sofrer um bocado, temos enfim um amplificador de RF (buffer) já utilizado em muitas aplicações.
Devido a característica de alta impedância na entrada e 50 Ohms na saída e alto ganho em todas as faixas de HF ele se tornou presença obrigatória nos meus projetos.
Aplicações
Utilizei como buffer de VXO de 40m, onde foi possível (com saída em torno de 0,15W) de excitar um mixer a diodos, fazendo um receptor de conversão direta, ou excitar o BD139 rendendo cerca de 4W de saída !
Outra aplicação foi como amplificador de RF no Rx-15m, acoplando o front end com alta impedância e o mixer do TA7358 com baixa impedância.
Ainda no Rx-15m ele foi utilizado como amplificador de FI onde o filtro Ladder a cristal tem uma impedância extremamente baixa de saída (28 Ohms) e a saída para o TA7358 como mixer OFB.
Temos a intenção de utiliza-lo como amplificador de RF após o filtro passa faixa da mixagem de transmissão para o transceptor de 15m.
Esquema

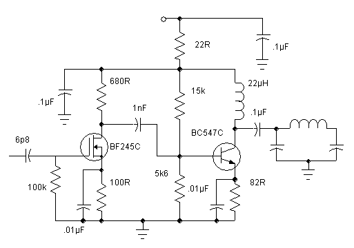
Diagrama esquemático do Brom Bill
Trata-se de um amplificador FET + npn de uso geral que apresenta alta impedância na entrada, devido ao FET e uma impedância de 680 Ohms no coletor do BC547, o filtro em pi na saída com baixo Q (Q=3,69) casa os 680 Ohms com os 50 Ohms comumente usado.
Formula para o acoplador pi
Com C1 = C2
C1 (pF) = 1000000 / ( 2 * pi * F * 184 )
Onde F é a freqüência média do amplificador (em MHz).
L (µH) = 184 / ( 2 * pi * F )
Para valores diferenciados ou para escolher a partir de um indutor comercial ou ainda para não fazer cálculos , utilize a planilha Excell zipada
buffer245.zip
73 de PY2OHH MIGUEL