Um SDR EXPERIMENTAL simples

Este receptor experimental de SDR pode ser montado para qualquer banda de HF, desde que se altere o filtro passa banda e a frequencia do VFO/VXO/DDS ou XTAL .

A frequencia de recepção central do SDR sera metade da frequencia do oscilador (VFO etc.) e a cobertura dependera da largura de banda da placa de som (normalmente 44kHz ou 96 kHz). Assim sendo o receptor funcionara 22kHz para baixo ee 22kHz para cima da frequencia de recepção central.

Utilisei o software WINRAD 6.1 que pode ser baixado deste site

http://www.winrad.org/

Minha placa tem 96kHz e esta é a tela

Usamos um cristal de 14060kHz, a frequencia central é de 7030; a direita temos cerca de 45 kHz acima e a esquerda cerca de 45 kHz abaixo de 7030. Estavamos corujando uma estação, em 7070kHz, note que a imagem espelho a -40kHz do centro aparece com uma atenuação muito forte (e sem propagação). A largura da faixa branca no centro e o ruido são devido a má qualidade da minha placa (mesmo sem o SDR conectado tenho esta imagem). Como se pode observar temos muita coisa a aprender com o uso de SDR, um fato interessante são as transmissões que podem ser visualizadas e podemos conferir a largura das transmissões (muitas ocupam 4 a 5kHz poucas ocupam 10kHz - as botinadas, onde normalmente 2,5kHz seria suficiente).

Em caso de entrarmos com um sinal de receptor de conversão direta teriamos o sinal e o sinal espelho, com a mesma intensidade. O que pode ocorrer tambem com qualquer SDR quando injetamos o sinal via entrada de microfone (mono) ao inves da entrada line in (estereo). Algumas placas requerem um acerto de atraso de um dos canais (delay) que o WINRAD preve e aceita estas correções.

Não tenho muita experiencia com o uso de SDR, ainda estou aprendendo mas fico boquiaberto com as novas descobertas.

A maior virtude do SDR reside no tratamento dado aos sinais defasados 90 graus de audio, pelo software que consegue tirar com filtros e algoritmos sinais debeis de radio de um montão de ruidos. Veja no nosso caso temos um ganho negativo (ou seja perda) do sinal de RF. temos perdas no filtro passa banda e tambem no misturador e dai para frente temos somente ganho em audio !

Esquema

Como vemos os componentes são simples e quase tudo veio da sucata.

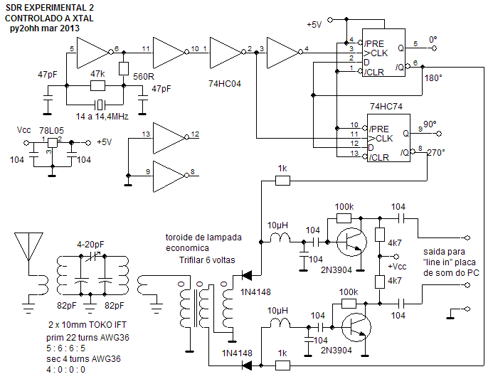
Na versão com cristal temos este esquema

Fotos

Foto1 gerador de QSD a cristal ou com fonte externa (VFO VXO DDS).

Foto 2 Gerador QSD por outro angulo

Foto 3 Mixer com trafo trifilar (toroide de lampada economica e fios de cabo telefonico).

Foto 4 Misturador, amplificador de audio (esquerda) e filtro passa banda (direita em cima).

Para quem quizer brincar, corujar e aprender é uma boa montagem - simples e surpreendente !

73 de py2ohh miguel