JURITY
In spite of having built a lot of rigs for 40m, I’m still the only ham there at home!
Sometime back I was visited by PY2CQM, our friend Cesar, who operated the JABAQUARA and was marvelled with the contact he did with the brazilian northeast and with the received report.
As he gave an american book about RF as a gift, I asked him how could I repay for it... and this way I was without my super heterodyne transceiver for 40m and the JURITY project was born.
I took 3 months in the shop to develop the JABAQUARA, but now the JURITY took only 3 weeks because of being more expert...
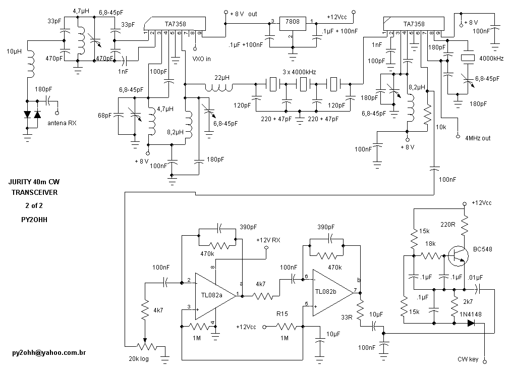
I am working in a detailed description for this project, so I will only post the schematic diagram by now.


Wait for a while!
[email protected] (remove the x)
JURITY
Apesar de ter feito muitos radios para 40m, continuo sendo o único operador lá em casa !
A uns tempos atras recebi a visita do PY2CQM, nosso amigo Cesar, que operou o JABAQUARA e ficou maravilhado com o contato que fez com o nordeste brasileiro e com a reportagem recebida.
Assim me deu como presente um livro americano sobre RF e perguntei como retribuir... e foi desta forma que fiquei sem meu transceptor superheterodino de 40m e nasceu o projeto do JURITY.
Para desenvolver o JABAQUARA foram necessários 3 meses de trabalho, já com mais experiencia o JURITY levou 3 semanas.
Estou trabalhando na descrição detalhada deste projeto, assim publicarei por enquanto somente o diagrama esquemático


Aguardem !
[email protected] (remover o x)
Home