DDS ECONOMICO
Facil de montar, pois a parte dificil já vem pronta, a montagem não requer muitos cuidados, a não ser o amplificador de RF e este sem cuidados exagerados !... segue copia da mensagem ao grupo QRP-BR do Yahoo grupos :-
Ola amigos
Faz um tempo atras
passaram um link com um gerador DDS montado barato.
O link era este
http://www.buyincoins.com/details/categories/new-ad9850-dds-signal-generator-mod\
ule-0-40mhz-test-equipment-product-11609.html

O custo do circuito
é de 5 dolares e o frete é gratis. Com este preço não
comprariamos nem o clock de 125MHz se achassemos ....e sem correios ....
Comprei dois com o Paypal. Chegou em 20 dias.
Ficou na fila aguardando montagem....
Antes de ir viajar ... verifiquei na WEB alguns projetos com o AD9850..
Achei o projeto do VU3CNS muito facil e interessante ...
http://www.hamradio.in/circuits/dds.php
Baixei os arquivos da versão 4 e da versão 3.2 ... resolvi estudar a versão 4
Com paciência
consegui achar a pinagem do DDS comprado, seguindo trilhas e
testando.
Montei parte do
controle do PIC antes de viajar.... placa com 50x60mm ...pic fonte
de 5V ... e nas laterais e em baixo muitas ilhas para conectar os
perifericos (LCD, teclado, DDS e encoder)
Voltando de viajem acabei
a montagem do PIC e conexões para o LCD apenas.
Carreguei o software, tive problemas com um respingo de solda e o PIC funcionou
com o LCD.
Como não tinha disponivel um regulador de 3,3V para o modulo DDS, fui
até a
eletronica da cidade e comprei um LM317, fiz um regulador para 3,3V ...
alimentei o modulo e o led acendeu....
Fiz as ligações
entre o modulo do PIC e o modulo DDS. No modulo DDS usei um
soquete de CI de 20 pinos retirado de sucata, cotei ao meio, um lado do modulo
no soquete de 10 pinos tem somente 2 jumpers, no outro lado temos jumpers e
5
conexões 3,3V terra e 3 fios de dados... mas para funcionar era necessario
acessar a calibração para setar o tipo de CI do DDS ou 9851 ou
o 9850.
Montei outro conjunto
agora do teclado em uma placa padrão cortada com 70x50mm
com 18 chaves de botão (R$0,20 cada) e 9 diodos 1n4148.
Conectei o teclado ao modulo PIC e como tinha um encoder liguei ele tambem e...
Liguei ...setei
o AD9850 ...acertei a frequencia do clock (default 180MHz para
125MHz) e o DDS esta funcionando !
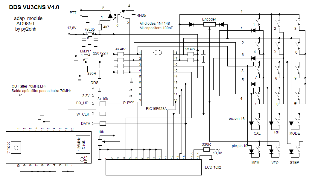
Esquema
O Circuito de PTT com o CI 4N35 não foi montado. Tambem não montei o segundo PIC (que aciona 9 saidas distintas para troca de bandas em TX ou RX).
Não fiz
todos os testes ainda ...mas é uma boa pois é facil de montar,
os
componentes são simples e faceis de achar.
Devido as muitas atribuições a cada pino, ficou uma salada de fios....
Montei o PIC16F628A em um soquete de 18 pinos, soldado a duas trilhas cortadas de uma placa de periferico de PC, a esquerda da foto temos o LM317 TO220 (fonte de 3,3V) e o 78L05 com o trimpot de ajuste de contraste e o resistor limitador do back light. As 3 primeiras conexões acima a esquerda são do encoder e em sequencia 9 terminais para o teclado. A direita temos as 3 conexões de dados para o AD9850, os resitores de 10k limitam a tensão de comando, pois o PIC envia sinais a 5V e o AD9850 trabalha com 3,3V. Sem estes resistores o circuito funciona mas fica maluco rerere !
Na parte inferior temos as ligações para o LCD .
Outro angulo da montagem
Conexões no modulo DDS
Uma fileira de 10 pinos somente tem jumpers !
Na outra temos as conexões.
Adicionei um amplificador de RF com um BFW16A (2N4427 ou 2N3866), seguindo o esquema do VU3CNS, mas liguei a saida do modulo diretamente a entrada do amplificador (ver foto).
Pode ser um VFO
para um radio multibanda pois suporta um segundo pic (que não
montei) que controla 10 saidas de bandas - 9 faixas.... tem acertos de
frequencia para USB, LSB e CW.... RIT... . 2 VFOs...... Memorias.....Offset
para FI com
acerto automatico do encoder acima e abaixo da frequencia de FI (o encoder sempre
incrementa a frequencia para o mesmo lado girado)... pode ser ajustado de 1
em 1
HZ indo até de 10 em 10MHz
Pode ser um gerador de bancada (sumprimindo o teclado e alterando o encoder para outro tipo com chave - acionando o step) ou ainda um otimo gerador para um analisador de antenas.
O modulo do ADS9850 é
totalmente SMD ( com 45x25mm) vem com ele já soldado com
um clock de 125MHz, e um filtro passa baixa de 70MHz e duas fileiras de 10
pinos.
Quem sabe se o Gomes não fabrica as placas do PIC e do teclado ai ficaria 10...
Downloads :
Arquivo texto de alterações da versão4
Explicações em ingles sobre p funcionamento do DDS
73 de py2ohh miguel