ENGLISH begins after portuguese...please look down

CORUJINHA VHF - escuta da faixa de aviação

Este projeto atende a curiosidade da escuta de conversa entre os controladores de voo e as aeronaves.

A faixa que vai dos 120 aos 138MHz é destinada a uso exclusivo de comunicação entre aereoportos e aeronaves. Esta comunicação é em amplitude modulada AM.

Blocos

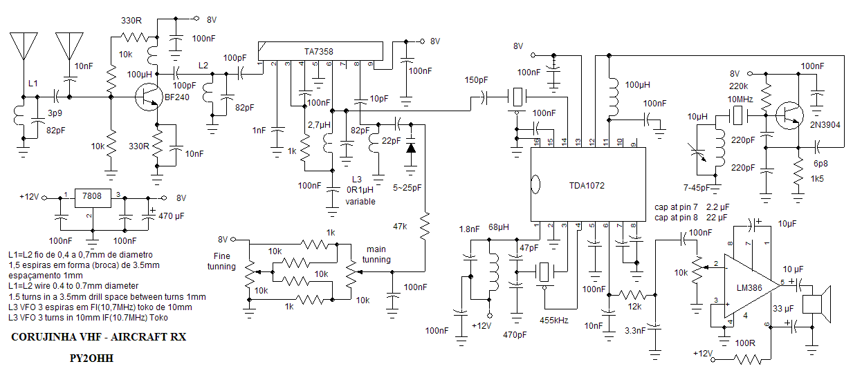
O receptor aqui descrito é baseado em um circuito integrado (TDA1072) que é um radio AM muito eficiente e conhecido, alem de ser barato e facilmente encontrado em sucatas ou no comercio. Este CI forma um RX de 10,7MHz com FI de 455kHz e detetor de AM.

Outro CI do receptor é o LM386, amplificador de audio, que tambem pode ser encontrado em sucatas (modem de PC) ou no comercio.

Para fazer a conversão de 120/138MHz para 10,7 empregamos o TA7358 que tambem é nosso velho conhecido, que pode ser encontrado em sucatas (TV de 5¨P&B) ou no comercio.

O VFO foi montado usando o CI TA7358, usamos um transformador de FI de 10,7MHz da Toko e um varicap de VHF.

Para amplificar os sinais de antena empregamos o BF240 (pode ser o BF494).

 

Esquema

Instruções de montagem :

Bobinas L1 e L2

Cortar 40mm de fio 0,4 a 0,7mm de diametro, tirar o esmalte de 5mm de cada lado - estanhar - enrolar em uma broca de 3,5mm de diametro espaçar 1mm entre espiras, deve ficar com 1 espira e meia.

A bobina do VFO é feita em bobina de 10mm de FI de 10,7MHz (nucleo com fenda pequena e 4 ranhuras na forma plastica) 3 espiras sendo 2 na primeira ranhura e uma na segunda. O diametro do fio não é importante, eu usei de 0,4mm de diametro.

Os demais indutores são comerciais.

O varicap que utilizei é um de corpo preto faixa branca com 5pF em 8V e 25pF com 0V. Um SMD de corpo cinza com faixa laranja tambem dá esta variação. Eu retirei eles de seletores de canais de sucata, apesar que o de corpo preto eu tenho comprado no comercio.

Circuito de teste de varicap

Identificação dos filtros ceramicos

Ajustes

O VFO deve ser ajustado via transformador Toko, com o potenciometros de sintonia ajustados para zero Volts ou terra, ajuste o nucleo do transformador até ouvir a ultima estação de FM (o audio é incompreesivel), assim se garante que o VFO esta acima de 108MHz +10,7.

O sinal do VFO pode ser escutado em um RX de FM proximo, quando se baixa o oscilador para esta faixa, bem como em um RX de 2m, quando se aumenta a frequencia do VFO.

Resultados

Escutamos aeronaves, aeroportos até 30km de distancia, serviços publicos, radio taxi e tambem uma transmissão de radioamadores em 144MHz (repetidora). tudo com uma antena de fio de cerca de 1m de comprimento.

As transmissões são curtas e muitas vezes demoram para acontecer por isso tenha paciencia, os aeroportos tem uma estação automatica que transmite por voz as condições de pista e de clima, estas estações estão sempre no ar.

Como a relação frequencia maxima menos a frequencia minima recebida é maior que a frequencia de FI e não fizemos um filtro bom de entrada, este RX sintoniza duas frequencias ao mesmo tempo. Exemplo se o VFO esta em 130MHz vamos sintonizar 140,7MHZ (VFO +10,7) e 119,3MHZ (VFO-10,7). Mas como não temos muitas estações nestas frequencias não tivemos problemas de dupla estação sintonizada.

RETORNAR

 

CORUJINHA VHF - Aviation band receiver

This project is to people who want to listening the aviation band.

This band is from 120 to 138MHz and it is for aviation comunication, and the mode is AM.

Blocks

the RX described here is based in the IC TDA1072 who is a very good AM receiver. The circuit is a 10,7MHz rceiver, with a IF of 455kHz and an AM detector.

The other IC is the LM386 audio amplifier.

To convert 120/138MHz to 10.7MHz we use the TA7358 IC who is a front end / mixer IC for FM receivers.

The VFO is builded using the TA7358 internal oscillator, the LC tunned circuit is Toko 10.7MHz IF transformer and a VHF varicap.f

To amplifier signals from antenna we use BF240 transistor (or BF494).

 

Esquema

How to buid:

Coils L1 and L2

Cut 40mm of ennamel wire 0.4 to 0.7mm diameter, remove the ennamel from the 5mm ends - solder - and wising a bit drill of 3.5mm make a 1.5 turn coil, spaced 1mm.

the VFO coil is made using a 10.7MHz 10mm Toko transformer (it has in the plastic former 4 slots) make 3 turns where 2 in the first slot and 1 in the second. the wire diameter is not important, I use 0.4mm diameter.

All others inductors are commercial.

 

The Varicap the I use has a blck body with a white list, with 5pF in 8V and 25pF in 0V. I have it in my surplus box.

 

Circuit of varicap test

Identificação dos filtros ceramicos

Adjustment

The VFO would be adjusted with all tunning potenciometer seted to grond or zero volts, adjust the Toko transformer to listening the last FM station (the audio is not compreensive), the VFO is now up to 108+10.7 MHz.

The VFo signal may be listened in a FM RX near, when you adjust down the VFO, or in a 2m rx when you up the VFO frequency.

Results

We listening airplanes, intenational airplanes, airports up to 30km far and a ham transmition in 2m using a 1m long antenna.

The transmittions are very short and not frequently be patient !

All the airports have an automatic station who transmits by voice the airport and wheather conditions, this stations are all time in the air.

The band coverage is greater than the IF used and we use asimple front end, therefore the receiver tunns 2 diferent frequencies in same time. Exemple case the VFO is in 130MHz we tunn 140,7MHZ (VFO +10,7) and 119,3MHZ (VFO-10,7). But in this frequencies stations are rare, and we dont have problems to listining all stations.

RETURN