ARARINHA VFO
ENGLISH begins after portuguese...please look down
Esquema:
Basead in a project of VU3NSH Harisankar http://www.hamradioindia.org/circuits/vfo.phpr
Detalhe a direita saida do VFO: note o indutor (verde) do filtro passa baixas (filtro pi).
Foto: o regulador de tensão foi montado embaixo do capacitor variavel da direita
Caracteristicas tecnicas:
Cobertura 2,7 a 3MHz
Ajuste grosso 250kHz
Ajuste fino 50kHz
Saida para frequencimetro (sinal e tensão de Vcc) e entrada de tensão de controle para uso com FLL ou Huff Puff.
Impedancia de saida 50R.
Descrição:
Este VFO foi projetado para trabalhar entre 2,7 a 3MHz, apresentando alta estabilidade.
Para se conseguir tal estabilidade o circuito do tanque oscilador deve ter os componentes tal qual especificado no texto e obedecer as regras de construção de VFOs (ligações curtas, isolamento termico, caixa metalica etc.).
Para se conseguir estabilidade superior, opcionalmente foi adicionado um circuito com um varicap (diodo LED) que podera ser ligado a um FLL ou Huff Puff.
Em breve colocaremos a disposição, no site, uma planilha para calculo de VFOs com outras coberturas e com boa estabilidade.
Para facilitar a montagem dividiremos em 5 partes:
1. Regulador de 8V
2. Oscilador
3. Amplificador de RF
4. Filtro passa baixas
5. Tanque LC
Descrição
1. Regulador de 8V

esquema

material
Placa cobreada de 20x15mm
IC regulador lm7808
2 capacitores ceramicos de 100nF 25V ou mais
1 capacitor eletrolitico de 47microFarads por 16V ou mais
1 capacitor eletrolitico de 220 microFarads 10V ou mais
Layout

Cortar a placa com 15 x 20mm A ilha de +12V deverá ter a largura de 6mm. Traçar com caneta esferografica. Apoiar o LM7808 na placa para definir a ilha +8V.

Como cortar a placa : Corte de uma placa maior, sempre baseada em uma fatia menor , aqui 15mm (e não 20mm)... trace uma linha com 1mm a mais devido ao corte... então 16mm. Para cortar apoie a placa na superficie de uma mesa ou bancada, fixe a placa na mesa com um sargento ou grampo de marceneiro. Corte na horizontal com uma serra manual. Para cortar as ilhas apoie da mesma forma a placa já cortada na mesa e com cuidado deixando a serra quase na horizontal, corte somente o cobre da placa isolando as ilhas. Lixe a placa com uma lixa para ferro grana 180 a 330, ou use palha de aço. Com o auxilio de um alicate de bico, dobre formando 90 graus, os terminais logo abaixo da parte mais grossa. Solde o LM7808 na placa
Pegue dois capacitores de 100nF. Corte os terminais deixando cada terminal com cerca de 10mm. Dobre com ajuda do alicate de bico conforme figura
![]()
Solde entre as ilhas +12V & terra e +8V & terra.
Pegue dois capacitores eletroliticos

Corte e dobre os terminais conforme a figura. Solde entre as ilhas +12V & terra e +8V & terra, observando que a faixa no corpo que indica o lide negativo e deve ser ligada ao terra, a inversão de polaridade pode causar uma pequena explosão.
2. Oscilador
esquema
Material
2 transistores 2N3904
2 capacitores de 100nF ceramico
2 capacitores de 1100pF styroflex
3 resistores de 1k 1/8W
1 resistor de 2k2 1/8W
1 resistor de 3k3 1/8W
Layout
Montagem
1. Cortar placa e serrar as ilhas
2. Soldar o transistor ilhas 1 (base) 3 (coletor) 2 (emissor)
3. Soldar resistor de 1k entre ilhas 2 e 4
4. Soldar o transistor ilhas 4 (base) 3 (coletor) 5 (emissor)
5. Ilhas 3 são interligadas.
6. Soldar resistor de 2k2 entre ilha 1 e GND.
7. Soldar capacitor (1100nF styroflex) entre ilhas 2 e GND.
8. Soldar resistor de 1k entre ilhas 2 e GND.
9. Soldar resistor de 3k3 entre ilhas 1 e 3
10. Soldar capacitor de 100nF entre ilhas 3 e GND
11. Soldar resistor de 1k entre ilhas 5 e GND
3. Amplificador de RF
Incluir na ilha 2 um capacitor (em pé ) de 22pF para a saida de frequencimetro
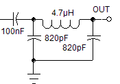
4 Filtro passa baixas
Material
1 capacitor de 100nF
2 capacitores ceramicos de 820pF
1 microindutor de 4.7µH tipo resistor ou equivalente.
Montagem
Montar em ilhas isoladas ou entre ilha 5 do amplificador de RF e o terminal de saida do VFO
5. Tanque LC
Material
Bobina de 2,6 µH enrolada em transformador de FI Toko de 10mm, 13 Voltas sendo 3 : 3 : 4 : 3 , com fio de 0,15mm de diametro ou mais fino.
2 capacitores variaveis plasticos para radio AM / FM tipo 2x140pF + 2x25pF
1 Capacitor styroflex de 560pF
Opcional (controle por FLL ou huff puff externo)
1 capacitor de 68pF ceramico NP0
1 Diodo led de 3mm vermelho
1 Resistor de 47k 1/4 ou 1/8 W
1 Capacitor ceramico de 100nF
Lay out
Placa de 15x15mm
Montagem Final
Sugestão
Montar o oscilador , circuito LC e buffer em uma palaca de circuito impresso virgem.
O regulador podera ser montado com uma pequena placa de circuito impresso auxiliar e fixado no fundo da caixa do VFO.
O filtro passa baixas devera ser montado entre a ilha de saida do buffer e o terminal de saida do VFO.
Ajustes
Ajustar a bobina para que o oscilador com os capacitores abertos (menor capacitancia) oscile em 3MHz.
com os capacitores fechados deveremos obter 2,7 MHz.
Ajuste suplementares nos trimmers do capacitor variavel.
e boa sorte
73 py2ohh miguel
ARARINHA VFO
Schematics :
Basead in a project of VU3NSH Harisankar http://www.hamradioindia.org/circuits/vfo.phpr
Technical:Characteristics
Coverage 2.7 to 3MHz
Gross tunning 250kHz
Fine tunningt 50kHz
Output for frequency meter (signal and power) and input control voltage for use with FLL or Huff Puff.
Output impedance 50R.
Description:
This VFO was projected to work between 2.7 to 3MHz, with high stability.
To obtain such stability the tank oscillator must have the components like specified in the text and to obey the rules of construction of VFOs (short connections, termal isolation, metalic enclousure etc.).
To obtain superior stability, optionally was added a varicap (diode LED) which will operate with a FLL or Huff Puff.
Soon we will place the disposal, in the site, a spread sheet for calculate VFOs with other covererages and good stability.
To build we will divide in 5 parts:
1. 8V regulator
2. Oscillator
3. RF Amplifier
4. Low Pass Filter
5. LC tank
Description
1. 8V regulator

Schematics :

Parts List
Copper clad PC board 10x15mm.
1 IC regulator LM7808
2 100nF (104) Disc cap (between 47nF - 220nF greater than 25V)
1 220µFarad electrolitic cap (greater than 10V).
1 47µFarad electrolitic cap (greater than 16V).
Layout

First cut to the plate with 15 x 20mm
the island of +12V must have the width of 6mm.
Place the LM7808 in the plate to define the island +8V.

How to cut the plate:
Cut from a bigger plate, always based in minor size 15mm ( not 20mm)… traces a line adding 1mm to compensate the size of the saw width… then 16mm. To cut it supports the plate in a table, fixes the plate in the table with a wood clamp . Cut in the horizontal line with one manual saws (or cutter, cut only the copper of the plate isolating the islands. I grind the plate with a sandpaper for iron 180 the 330 mesh.
Weld the IC.
Pick two 100nF caps bend they like the drawing :
![]()
Solder they between islands +12V & ground (terra) and +8V & ground (terra).
Pick the electrolitic caps

Cut and bend the lids like the drawing. Solder it between islands +12V & ground (terra) and +8V & ground (terra), take care with the black mark wich indicates the negative side and must be connected to ground.
2. Oscillator
Squematics:
Parts List
Copper clad PC board 15x15mm.
2 Transistor 2N3904 may be BC547B BC547C BC548B BC548C.
2 100nF (104) Disc cap (between 47nF - 220nF greater than 25V)
2 1100pF (112) styroflex cap
3 1k 1/8W resistor or 1/4W
1 2k2 1/8W resistor or 1/4W
3 3k3 1/8W resistor or 1/4W
Layout
Montagem
1. Cut the PC board and make islands with a hand saw removing the copper layer.
2. Solder transistor islands 1 (base) 3 (coletor) 2 (emissor)
3. Solder 1k between islands 2 and 4
4. Solder transistor islands 4 (base) 3 (colector) 5 (emiter)
5. All number 3 are connected.
6. Solder 2k2 resistor between islands 1 and GND.
7. Solder cap (1100nF styroflex) between islands 2 and GND.
8. Solder 1k resistor between islands 2 and GND.
9. Solder 3k3 resistor between islands 1 and 3
10. Solder 100nF capacitor between islands 3 and GND.
11. Solder 1k resistor between islands 5 and GND.
3. RF Amplifier
Include at island 2 a 22pF cap to connect the frequency meter output.
4. Low Pass Filter
Parts List
1 100nF (104) Disc cap (greater than 25V)
2 820pF (104) Disc cap (greater than 25V)
1 4.7µH inductor
Building
Solder the components between island 5 (RF amplifier) and VFO output connection (look the pictures).
5. LC Tank
Parts List
Copper clad PC board 15x15mm.
2,6 µH coil made in 10mm IF TOKO transformer 13 Turns (turns per slot 3 : 3 : 4 : 3) wire 0.15mm diameter or less
2 plastic variable capacitors used in AM / FM radio type 2x140pF + 2x25pF
1 560pF styroflex Capacitor
Optional (FLL or huff puff external control )
1 68pF NP0 ceramic capacitor
1 Diodo led de 3mm vermelho
1 47k Resistor 1/4 or 1/8 W
1 100nF (104) Disc cap
Lay out
15x15mm board
How to build
Suggestion
Using a ground plane board (Copper clad) solder over all the modules.
The regulator should be built in a litle piece of copper clad and fixed in the botton of the VFO box.
The LPF will be built between the buffer output island and the VFO output.
Good luck
73 from py2ohh miguel