ARARINHA
7 receptor de SSB de banda corrida 6 a 30MHz
Versão digital
Continuando nosso projeto do novo ararinha, vamos adicionar um VFO com
arduino nano e o SI5351 e automatizar o controle de
amplificação de RF.
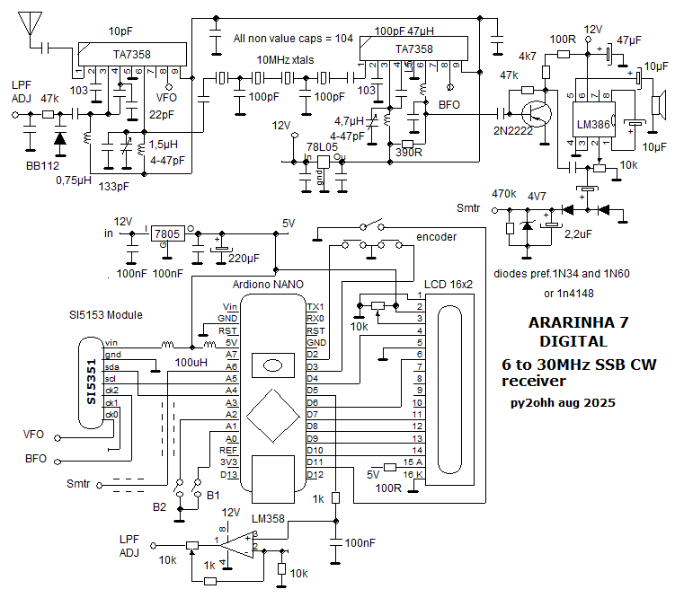
o esquema

Como já explicamos o funcionamento
do RX em um artigo anterior, vamos falar das novidades.
O VFO foi elaborado a partir de versões
anteriores, o primeiro passo foi implementar o ajuste automatico do
amplificador de RF, que atua como se fosse um filtro passa banda.
Ajuste automatico do amplificador de RF:
Inicialmente precisavamos de uma tensão de 0 a 10V vinda do
arduino nano, mas o arduino somente gera até 5V no PWM.
Decidimos dobrar o valor da tensão fornecida pelo arduino
usando um amplificador operacional LM358. Como a tensão do
arduino varia com a fonte etc., colocamos um trimpot que deve ser
ajustado de forma que com o arduino escrevendo 255, a saida do
amplificador deve ser ajustada para 10V, assim garantindo uma
tensão correta para uso.
Agora enfrentamos outro problema como gerar a tensão pelo
arduino para ter uma reposta do amplificador linear entre 6 e 30MHz,
já que a curva de tensão capacitancia do BB112 não
é linear.
Partimos para estabelecer uma relação entre tensão
aplicada e resposta, em frequencia, do amplificador de RF. Medimos de
500 em
500Hz anotamos o valor da voltagem aplicada ao varicap no ponto de
maior valor de audio. Usando meu velho PC operando XP com o Excell 2007
(com o Excell novo não consegui) fiz o grafico e via software
obtive a equação da curva e a precisão.

A precisão não estava ruim mas em 10m a coisa estava
muito pessima.
Decidi dividir acurva em setores mais lineares, dividi em varias
partes. Como esta do grafico abaixo (7 a 12MHz):
A precisão ficou ok e coloquei as formulas no software.
O resultado ficou muito bom, a linearidade ou seja a
amplificaçaõ da RF ficou com um alto nivel de ressonancia
em toda a banda de cobertura.

Smeter
Não queria colocar uma coisa simples para medir o valor S da
recepção, li muita coisa e achei
informações importantes, como os valores tidos como
padrão da Collins neste link :
https://hamsci.org/s-meter-calibration
Para conseguir um sinal de audio, peguei o audio depois do
pre-amplificador e antes do potenciometro de volume.
Para obter uma tensão maior fiz um dobrador simples, usei diodos
1n34 que tenho aqui, o 1n4148, apesar de perder um pouco, tambem
funciona. A tensão obtida com sinal extremamente forte, passava
dos 5V, que é a tensão limite do arduino, coloquei um
diodo zener de 4V7 para limitar a entrada.
Novamente usei o Excell, agora transformando o valor em dB para
tensão e colocando o valor de S9+20 como sendo de 4,7V.
Calculei os
valores de tensão para ter a escala logaritmica obedecendo os
valores da Collins. Os valores da leitura S estão conforme
a escala Collins, mas não aferidos.
Tive alguns problemas para acertar o software, no sinal S, pois como
aprendi sozinho a programar, o sketch dava "pau" e perdia o sincronismo
do LCD (a escrita mudava de posição). Mas no final, a
gente aprende e ficou bom.
O tempo de leitura e de disposição na tela foram
acertados via software.
Fiz umas carinhas para o mostrador de barras e coloquei um link para
alterar conforme o colega queira.
Software
Já faz algum tempo que eu pretendia fazer um software para VFO
usando o SI5351, pois os que tem na internet não foram feitos
por montadores eles não contemplam o uso de filtros de SSB
caseiros.
Os filtros tem uma banda de passagem com frequencias não
convecionais e com limites não conhecidos precisamente.
No ararinha antigo o ajuste de LSB e USB era feito individualmente por
trimmer e não havia display para saber exatamente a frequencia
usada.
Calibração do Si5351
O SI5351 tem com referencia a frequencia de 25 ou 27 MHz,
do cristal no modulo, este valor não é exatamente de
25000000Hz (valor comumente usado nos modulos chineses), para corrigir
este problema é preciso medir e alterar os valores no sketch.
Como muitos não sabem onde alterar ou baixam a versão
compilada em HEX, resovi colocar no sketch como fazer.
Coloco a frequencia de 25000000Hz na saida CLK0 e no display, onde o
valor pode ser alterado, o usuario mede, com o melhor frequencimetro
disponivel e coloca no display o valor lido, em seguida confirma o
valor e grava na EEprom, este valor sera a referencia do VFO, caso seja
necessario é só alterar novamente o valor.
Filtro SSB
Como o filtro ladder é construido com cristais, no caso do
ararinha de 10MHz, os valores do limite superior e inferior da banda de
passagem não são conhecidos. Para saber com
precisão seria necessário um bom equipamento de
laboratorio para medir.
Desta forma, resolvemos colocar no software um sistema simples para
conhecer e usar estes limites. O processo é como, o usado com
cristais no BFO com ajuste por trimmer, ou seja "de ouvido".
Ajuste de LSB
Para ajustar o limite inferior LSB, usei a banda de 40m como
referencia, pois tem muito QSO local em fonia e tambem QRM.
O processo é em 3 etapas :
1. Coloquei o VFO fixo em 17100kHz, que recebe a frequencia de cerca de
7100kHz. O BFO é regulavel e originalmente esta em 10000000Hz,
este valor deve ser diminuido até encontrar o QRM da faixa e
regulado para se ouvir um sinal grave do ruido.
Estando ajustada esta etapa, é pedida a
confirmação.
2. Agora o BFO estará na frequencia ajustada na etapa anterior,
e o VFO agora é regulavel, o software pede para encontrar um
QSO, aqui dependemos da propagação e do horario, o ideal
é pela manhã das 7 as 8 horas ou a tarde depos das 17
até as 18 horas, ou aos finais de semana. Encontrado o QSO em 5
ou 0kHz, ex 7110 ou 7125. OK é só confirmar.
3. Agora o VFO estará fixo e o BFO pode ser ajustado até
ouvir a voz claramente, nem grave nem aguda. Confirme, reconfirme e
grave. O valor do limite inferior do filtro ou LSB será gravado
no EEPROM e sempre sera lido e usado.
OBS. O valor de LSB poderá ser regravado caso aja necessidade,
é só repetir o menu.
Ajuste do USB
O
processo é em 3 etapas :
1. Coloquei o VFO fixo em 2900kHz, que recebe a frequencia de cerca de
7100kHz, pois . O BFO é regulavel e originalmente esta em
10000000Hz, este
valor deve ser diminuido até encontrar o QRM da faixa e regulado
para
se ouvir um sinal grave do ruido.
Estando ajustada esta etapa, é pedida a
confirmação.
2. Agora o BFO estará na frequencia ajustada na etapa anterior,
e o VFO
agora é regulavel, o software pede para encontrar um QSO, aqui
dependemos da propagação e do horario, o ideal é
pela manhã das 7 as 8
horas ou a tarde depos das 17 até as 18 horas, ou aos finais de
semana.
Encontrado o QSO em 5 ou 0kHz, ex 7110 ou 7125. OK é só
confirmar.
3. Agora o VFO estará fixo e o BFO pode ser ajustado até
ouvir a voz
claramente, nem grave nem aguda. Confirme, reconfirme e grave. O valor
do limite inferior do filtro ou LSB será gravado no EEPROM e
sempre sera
lido e usado.
Nota: depois de gravar a calibração do cristal ou dos
limites d filtro é necessario dar um boot (religar) o VFO, ara
que os valores gravados sejam usados.
Funções do Botão
Single click MODO LSB, USB , CW FT8
Double click muda a banda a frequencia dependerá do modo
Long click salva a frequencia atual (não o modo) que sera usada
na proxima abertura do programa.
Sketch ino
Sketch compilado
Sketch
compilado com bootloader
73 de py2ohh miguel aug/2025