Edwin Band PD2EBH
Amateur Television and other home made projects
Home
About
Shack
Received on ATV
D-ATV
Project Gallery
Downloads
3D Printer
ATV Movie
Links
D-Star
DMR
FAQ
Contact
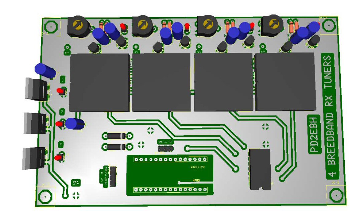
Build off 4 channel 70cm rx FM-B