The OZ2CQP projects Page

Software projects

BITS download admin program (with source code)

I have made this program as a usefull tool, and as an alternative to the bitsadmin.exe supplied by MS. It will do the usual stuff, create jobs, add files to a job. As well as suspend, resume and complete a job.

It uses the BITS wrapper found here: using BITS with .net You will find an introduction to BITS here.
Or take it from my site: WrappingBITS.msi
The program itself can be downloaded here: DownloadAdmin.exe
The source code is found here: DownloadAdmin.zip
As You can see I have not used to much energy on the GUI, but the BITS interfacing work smothly.

Robot lawn mower

My "pet" project for a long time. I hope to have a simulator working soon. It is going to simulate the way I want the robot to move along on the lawn. The real thing will have to use a buried "electronic fence" as a safeguard, so that it will not accidentially begin cutting the roses ;-)
I want it to use an infra read marker of the "nest", where it will be able to recharge its batteries. I also figured that a compass or GPS thingy would be nice for tracking its whereabouts.

August 2005: eksperimenting with BWF (Buried Wire Fence).
After some surfing on the internet. I desided that this should not be so difficult to do myself. So i made some sketches of the necessary circuits, tested some and went back to do some more sketches...
Eventually I ended up with a simple 555 timer circuit to generate a 40 kHz signal which drives a switching transistor. The output is to be connected directly to the buried wire.
Note to self: put schematic here :)
The final breadboard layout of the transmitter can be seen below:
Click to enlarge

So I went on to the receiver, which is basicly a coil and a capacitor tank tuned to the transmitter frequency (40 kHz).
A quad opamp is used to amplify the signal 5-600 times, and then rectify the signal to give a stable voltage proportional to the distance to the wire of the BWF.
The result is shown in the photo below:
Click to enlarge

The next thing I am going to make is some ultra-sonic obstacle detector.
more on that topic later... or sooner I hope :)

PIC projects

The David Tait "TOPIC" Pic programmer

I use it for my PIC16C84 projects. It was fairly easy to build and works flawlessly on my old 386 PC. On my newer Pentium machines it does not work though. This is because the parallel port is not of the old totelpole type. On most PC's this can be altered from the boot-setup program, but I find it's easier to use the old faithfull 386 instead.
I have made one modification to the circuit though: I have added a 10pin header which I use for in-circuit programming. I only need to have a similar 10pin header on each PCB I make and voila! a flatbandcable connects the programmer to the circuit under development. More on that later.
Visit David Taits home page . A GREAT source of PIC links.

Power supplies

A versatile psu using the LM317T regulator

This is a easy to build power supply. It uses the LM317T regulator, which enables the output voltage to be preset from 1,25 - 30V, and to deliver up to 2A.
I have used this circuit in a number of projects where the 78xx/79xx series is not adequate or the possibility of changing the output voltage is necessary.
The output voltage is changed with the trimmer R1 (which of cause can be substituted with a potentiometer if You wish). As you can see from the diagram the trimmer is in parallel with a fixed resistor R2. I have made space for R2 so that I can use whatever trimmer I have in my junk-boxes (se excel calculations for more).

Diagram

PCB

HAM radio projects

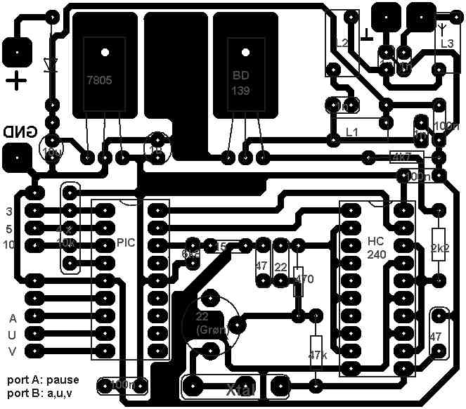
FOX-hunt transmitter

The local Jamboree group wanted a new set of FOX-hunt transmitters. Therefore this project was initiated. It incorporates a xtal controlled 160m transmitter (1.825 Mhz).
The transmitter is excited by a PIC16C84 which contains a program for transmitting in morse the call OZ7FOX/A, OZ7FOX/U or OZ7FOX/V (selected by a switch). The speed of the morsecode is selected by a switch as well. The pausetime between transmissions is selectable to 1, 3 or 6 seconds by a switch.
The transmitter is a slightly modified 74hc241 80m transmitter (from the ARRL handbook), with a BD179 as PA, and a 3-pole low pass filter. All thanks to OZ1KTC, Per.

Circuit diagram

PCB layout

PCB component placement

ASM source (comments are mostly in Danish)

Last modified: ()