Testbeeld generator voor zelfbouw


deze pagina is ingescand uit CQ TV

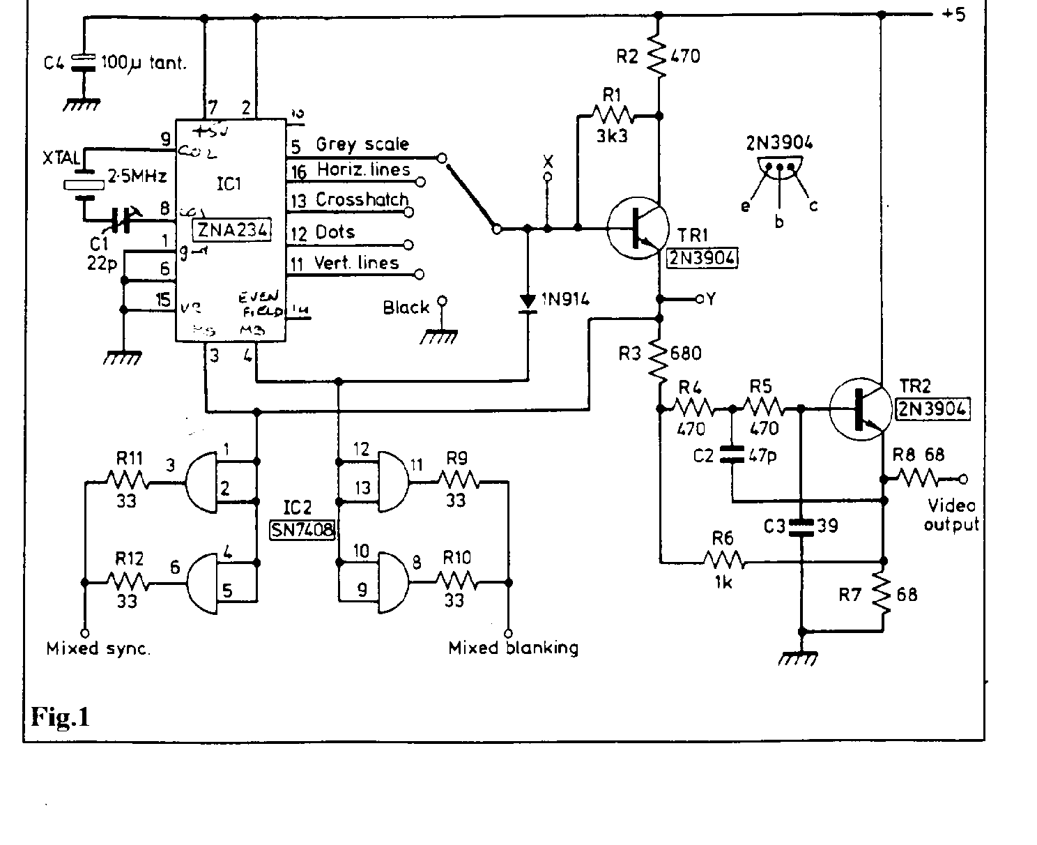
TESTBEELD Generator Schakeling

Kevin Pye G4EER

The original article for the ZNA234 Test Pattern and Sync Generator
was published in the BATC book 'Micro and TV Projects and
the circuit was as shown below ( Fig.1. )


When I came to use the mixed sync output from the unit
I found that the video waveform was also present.
I added a diode D1 to isolate Mixed Syncs from the video.
but this upset the DC conditions for TR2 so RA was added to
compensate then adjusted the bias of TR1 to give the correct 70:30
Video:Sync ratio The modifications are shown in Fig.2

Testbeeldgenerator

deel twee

testbeeldgenerator

Klik met de rechter muisknop op de foto ( schema ) en kies figuur opslaan als ..
om het schema achteraf te bekijken of uit te printen met een teken programma
( dit is voor de explorer 4 tot en met explorer 5 )


E-mail : [email protected]

begin pagina terug naar..! Main.htm
© 1998 Decan Dani�l.