

Veľmi jednoduchý transceiver ktorý bol veľa krát modifikovaný, história tohoto krásneho projektu je veľmi podrobne popísaná na stránkach QRPp International. Dokonca jedno celé číslo anglického klubového časopisu SPRAT ktorý vydáva G QRP klub bolo venované Pixie 2.
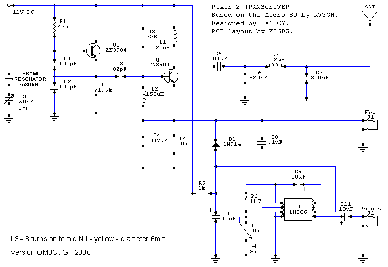
Zapojenie rigu pozostáva z dvoch tranzistorov a jedného IO LM386 ktorý slúži ako nízkofrekvenčný zosilňovač. Prvý tranzistor kmitá ako Colpittsov oscilátor, druhý pracuje pri vysielaní ako koncový stupeň a pri príjme ako zmiešavač priamozmiešavajúceho prijímača. Výstupný NF signál je zosilnený v LM386. Pri napájaní 12V je odber celého transceivra pri príjme 13mA a pri vysielaní okolo 40mA, zmeraný výstupný výkon je 150mW. S keramickým rezonátorom 3580kHz som dosiahol preladenie 3541 az 3588kHz, oscilátorový signál je aj pri takto veľkom rozladení čistý bez parazitných zákmitov. V krajnej polohe ladiaceho kondenzátoru pri najmenšej kapacite sa začali objavovať nad 3595kHz parazitné zákmity keramického rezonátora. Rozladenie šlo až nad 3640kHz ale pridal som paralelne ku ladiacemu kondenzátoru malý kondenzátor 22pF aby som trochu zvýšil počiatočnú kapacitu CL a bolo po probléme. Záleží od počiatočnej kapacity CL. Namiesto keramického rezonátora 3580kHz je možné použiť bežne dostupný kryštál 3579kHz ale rozladenie bude len niekoľko kHz. Frekvenciu kryštálu je možné znížiť aby kmital v okolí obľúbenej QRP frekvencie 3560kHz: Kryštál odpojíme, opatrne ihlovým pilníkom oddelíme kovový kryt - pozor, nepoškodiť rezonátor - a zapojíme do obvodu. Kontrolujeme frekvenciu. Fixkou s tenkým hrotom opatrne namaľujeme na jeden polep bodku o priemere cca 1mm. Do zaschnutia sa trošku zmení frekvencia. Takto pomaly a opatrne maľujeme bodky na oba polepy kryštálu až kým nedosiahneme požadovanú frekvenciu. Keď bodky úplne vyschnú, zavrieme opatrne kryštál a je to. Zmena pásma rigu je jednoduchá - vymeníme kryštál a dva kondenzátory C6, C7 plus cievku L3. Prepočítané hodnoty súčiastok pí článku pre iné pásmo nájdete na QRPp International. Tlmivky L1, L2 aj cievku L3 kúpime hotové no ja som cievku L3 vo výstupnom pí článku navinul na malý žltý toroid N1 priemeru 6mm lebo túto hodnotu jednoducho v obchode nemali. Konštrukcia Pixie je jednoduchá a naozaj kompaktná, plošný spoj tvorí zároveň nosnú prepážku zariadenia na ktorú sú prispájkované panely - predný aj zadný. Panely sú z obostranného cuprextitu, pred zostavením vyvŕtame všetky potrebné otvory a popis predného panelu je "čosi naviac" ale o to viac nás bude tešiť pohľad na hotový rig. Na DIN 5-kolíkový konektor kľúča som priviedol aj napájanie +12V aby som mohol pripojiť k zariadeniu priamo elbug. Viac o konštrukcii napovedia fotografie hotového rigu. Kliknutím na fotografie ich zväčšíte. Transceiver môžete vyskúšať v závode QRP Minimal art session!