

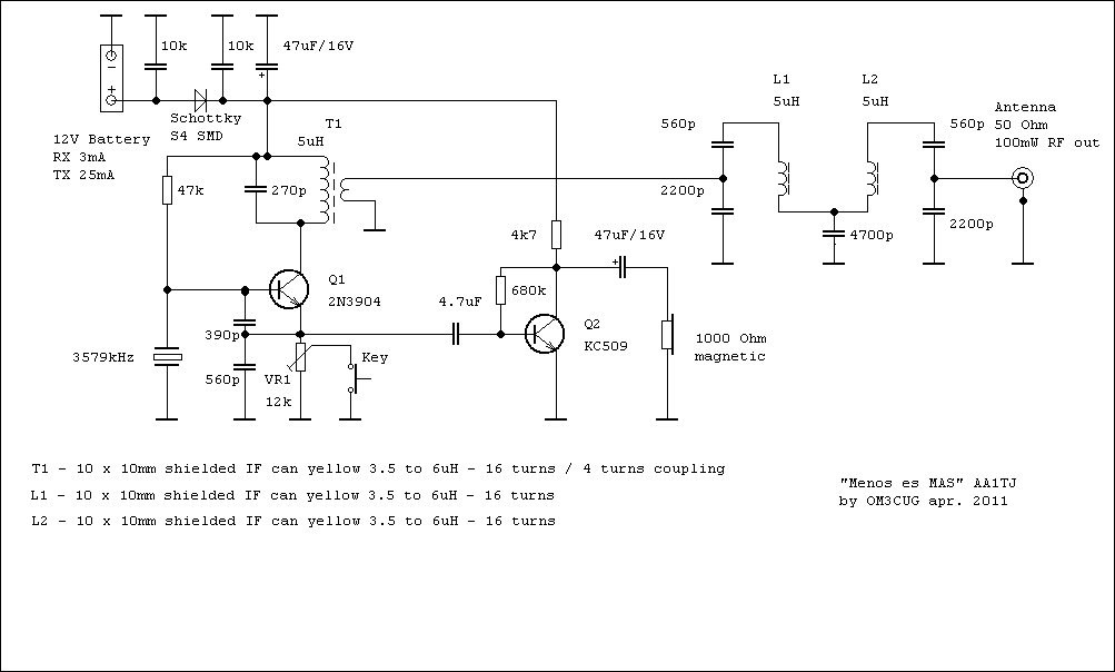
Pri surfovaní po internete som narazil na stránky Michaela AA1TJ a v sekcii venovanej ham rádiu som našiel úžasne jednoduché zapojenie TRX ktorý Michael nazval Menos es MAS. Tento rig pozostáva celkovo z 13 súčiastok a VF výkon má okolo 100mW. Tento TRX skonštruoval Michael hlavne pre minimalistickú súťaž MAS contest AA1TJ. Spomenul som si že niekde v šuflíku mám vraky dvoch starých japonských tranzistorových rádií tak o cievky - MF transformátory v krytoch 10 x 10mm bolo postarané a LC merač mám tak mi bolo jasné že sa do stavby pustím. Najprv som riešil cievky, MF kocky som v tranzistorákoch objavil požadované 3 kusy ale na rozdiel od originálu kde boli feritové hrnčeky zelené ja som mal žlté. Aj keď rádiá boli od rozdielnych JA výrobcov, iného roku výroby a MF transformátory mali rozdielnu vnútornú konštrukciu tak som zostal prekvapený keď som pomeral cievky a zistil som že majú rovnaké indukčnosti vinutí, AL konštanty a dokonca aj počty závitov a zapojenie vývodov! Neskutočná štandardizácia, Japonci sú machri. A vyšlo mi na rezonančných vinutiach 16 závitov na žltých jadrách - rovnako ako AA1TJ na zelených... perfektné.
Kryštál pre pásmo 80m som mal len 3579kHz tak som ho skúsil rozladiť ako VXO no neuspel som. Skúšal som spojiť od 1 do 10ks rovnakých kryštálov paralelne a meniť indukčnosti v sérii s ladiacim kondenzátorom no nerozladil som viac ako 2kHz. Tak isto som neuspel ani s piezo rezonátorom 3580kHz. Tak som zostal pri samotnom kryštále a pokúsim sa zohnať viac rôznych kryštálov pre pásmo 3.5MHz CW. Preto nie je kryštál zaletovaný priamo v doske plošných spojov ale je v objímke.
Po zapnutí a pripojení antény som zistil že RX je prakticky hluchý, pridal som NF zosilňovací stupeň s tranzistorom KC509, inšpiroval som sa zapojením Rogera G3XBM.
To už začala byť iná káva, večer som počul 449 maják IZ3DVW/B ktorý vysiela na 3577kHz s výkonom 500mW z lokátoru JN55VF čo je z môjho QTH v JN99IF neuveriteľných 686km. Na 3578kHz krásne počuť 599 CW DX cluster HA3CC. Vôbec nie zlé na tak jednoduchý RX. Slúchadlá treba použiť vojenské vysokoimpedačné, zapojil som ich paralelne na výslednú impedanciu 1000ohmov. Ale ozajstný úspech prišiel až keď som takto počul 449 svoje značky na WebSDR RXe S5 v lokátore JN75NT čo je vzdialenosť 465km.
Viac o konštrukcii napovedia fotografie hotového rigu.


V zariadení chýba RIT, pre úspešné nadviazanie spojení je naozaj nevyhnutný. Veľmi pekne to vymyslel Bernd DK3WX, použil varikap ktorý posunie frekvenciu kryštálu pri vysielaní zmenou pracovného bodu tranzistora v oscilátore: Matchbox Radio Line. Ja som BB112 nezohnal, použil som dva varikapy KB109G ktoré som mal poruke. Rozladenie sa mi podarilo dosiahnuť cca 500Hz čo úplne stačí. Pre väčšie rozladenie treba použiť BB112 alebo KB113-313. Na kľúčovanie rigu pri vysielaní som pridal malé jazýčkové relé na 12V, TX je stabilný aj pri dlhom kábliku ku kľúču. Do NF zosilňovača som pridal ešte jeden tranzistor, trimrom 2M2 treba nastaviť polovičné napätie na kolektore Q3. RX je teraz citlivý dostatočne, zmeny sú v schéme a na fotografii:
