433 MHz Remote Control

February 2019

  1. Brief intro
  2. Solution
  3. Summary

Brief introduction

Classical remote control solution is based on radio frequency principle - control unit is X-tal controlled transmitter with encoder, receiver unit is superregenerative or superhet based receiver with decoder. To achieve some communication selectivity there is encoding used in the communication. In Slovakia devices of this kind are communicating using distinct frequency in the 433 MHz band.

There are two main kinds of this type of remote control:

  • with no security at all - typical example is "wireless door bell" - controller (transmitter) sends simple code 1 to 255. This code is decoded by the receiver, if it fits to decoder, then action happens - bell is ringing. Disadvantage of this solution is that there is limited range of codes - 1 to 255 - and they can be easily sniffed. Consequently this type of remote control is applicable only for situations where security is not an issue. It should be noted, that security is a bit improved by the fact, that range is limited to couple of tens meters, maybe by purpose.
  • with some level of security - typical examples are gate and garage opening and old remote control of cars. This kind of solutions is based on more secure communication between control unit and receiver - they must be paired to gain functionality. Technical details are not important for the purpose of this contribution. Important is, that breaking security of this type of solution requires special technical means. Technically this solution is much more complicated, but thanks to higher security the range is extended to tens of meters (up to 100 m or more).

Complete transmitter-receiver sets are commercially available, together with all supporting devices - for example gate opening. There is no need for special development. In case we wish to have "special" solution, then some small development is required.

Water pump remote control is an example of deployment where higher security is required. Added value is also better range. This project has the goal to setup remote control of garden watering pump.

Solution

The solution is based on deployment of commercially available parts and they adaptation to specific requirements.

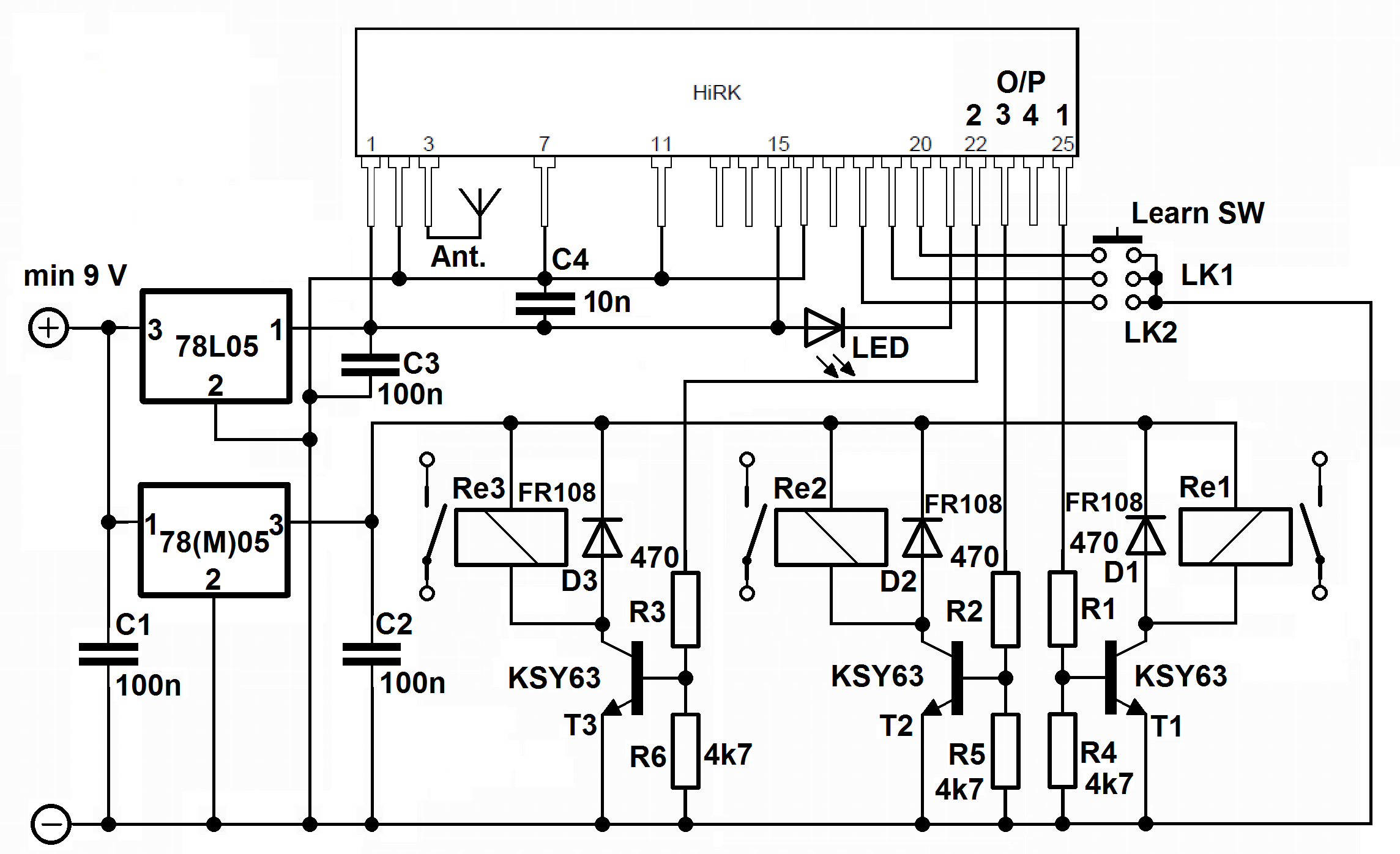
On the Net there is good offer of transceivers and receivers from many companies. Decision was made to use HiRK-433AP, which is complete AM superhet and decoder operating at 433 MHz. It has declared range 100 m and a compatible Keyfob series 110 transmitter. Details can be found on the RF Solutions WEB site.

While transmitter (controller) deployment is not requiring any additional effort, receiver part must be completed by adding power supply and power control units.

HiRK-433AP is four channel receiver, but deployment was done for three channels only because control unit has only three channels.

Important feature of HiRK modules is possibility to set different modes of operation using pins 18 and 19.
LK1 LK2 O/P1 O/P2 O/P3 O/P4
Opened Opened Latch Latch Latch Latch
Opened Closed Mom Mom Mom Mom
Closed Opened Mom Mom Latch Tx Bat Low
Closed Closed Latch Latch Mom Serial data

Mom - output is valid for the duration of valid key press of the transmitter switch
Latch - output changes state on each valid transmitter switch press

Schematics

Schematics

With respect to inductive character of the water pump decision was made to use relay as a switch. This decision is resulting in higher requirements on the power supply. Instead of classical power supply it was used "electronic transformer" Kanlux ADI350. It should be mentioned, that use of this type is not optimal. Better would be Kanlux DRIFT LED 0-6W which is serving 12 V stabilised voltage with maximum current up to 0.5 A. ADI350 was used because it was already available...

To prevent influence to receiver block from relays part separate stabiliser was used to serve +5 V.

In general there is nothing special on the schematics. Originally there was stabiliser 78M05 used to feed relays part, but with Kanlux DRIFT LED 0-6W and using RAYEX LEG-12 instead of RAYEX LEG-5 it can be completely eliminated.

Pairing of receiver with control unit is easy:

  1. Briefly press the programming switch (Learn SW)
  2. Learn LED will illuminate
  3. Depress the transmitter once. learn LED will extinguish
  4. Depress the transmitter again, learn LED will flash (approximately 10 secs)
  5. Wait for LED to stop flashing
Transmitter is now paired with receiver.

PCB

is one side plated and has dimensions 6,5 x 8,5 cm. (image has resolution 600 dpi).

PCB

Components placement has no problems, PCB was designed for classical components. Feeding to relay blocks is done using wire joins.

Components placement

Bill of material (BOM):

component pcs
78L05 stabiliser 1
78(M)05, if used 12 V relays then omitted 1
Ceramics confdenser100 nF (min. 15 V) 3
Miniature resistor 470 Ohm 3
Miniature resistor 4k7 3
Fast diode (for example FR10x or similar) 3
Yellow LED diode 1
Small power NPN silicium transistor (switching) (for example KSY63, KSY71, KC14x/KC50x/BC23x) 3
Micro switch 1
Relay RAYEX LEG-5 or LEG-12 3
Electronic transformer Kanlux DRIFT LED 0-6W (or any 12 V power supply) 1

Warning:
Mounting of this device requires to work with power lines which results in serious risk of electric shock!!

How it looks

Device was placed into old ADSL modem box. There was enough space for all components. Electrolytic condenser was added somehow "for safety" and because there was free space where two relays were not mounted. From the condenser there are wires to front panel where LED diode with resistor is mounted. Condenser and diode with resistor are not included to schematics.

How it looks

Summary

The goal of this project was to prepare solution for remote control of garden watering, which was achieved.

In case all three relay blocks would be use then more powerful power supply would be needed. Kanlux DRIFT LED 0-6W is a good example.

It is assumed, that device will not be in outdoor environment. That may require to expose antenna outside. Antenna connector is already prepared.

This is visit from Feb. 10th, 2019