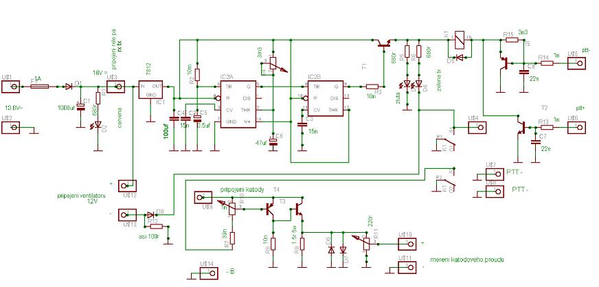
KV PA 2xGI7B

                           schema ovládací části                                                               tištěný spoj

                      

 

 

 

 

 

 

 

 

 

 

 

 

 

 

 

 

 

 

                                      

                                                                           zpět