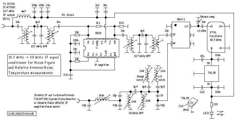
Simple 10.7/30 MHz converter


A simplified 10.7 MHz to 30 MHz converter:

Return to homepage


- this circuit (12k) cleans up and converts the ICOM R-7000 IF output to 30 MHz

- the General Radio GR-1236 IF amplifier/detector has a 30 MHz IF input

- this instrument is an excellent device for indicating very small level differences in RF noise power

- the GR-1236 has selectable 0.5/4 MHz bandwidths and a 2 dB noise figure

- gain is adjustable over a 70 dB range in 1 dB steps

- also the Eaton/Ailtech 7360/7380 System Noise Monitors (70k) have 30 MHz inputs

- these are manual/automatic noise figure meters with fixed IF's

- with the R-7000, IF's can be 25 - 2000 MHz, but plenty of RF gain is required

- I also disable the R-7000 AGC by shorting C92 (100p) in the AGC detector

- external appearance of the connectorized converter (37k) prototype

- dead bug style prototype (45k) construction gives solid RF ground plane

- total converter gain is approx. 20 dB and the spurii are approx. -50 dBc

- here is a photo of the converter in action with my R-7000 and the Eaton/Ailtech 7380


Return to main page
Updated 24.12.2008