20 - 04 - 2005
YIG  ?????  , c'est pas compliqué
....................

Beaucoup d'OMs se posent certainement la question, c'est quoi ça ???

 Cette page sera consacrée  à ces merveilleux  composants peu connus mais qui permettent  de s'équiper d'appareils de mesure qui n'ont aucune ressemblance avec un controleur universel...............
 De quoi s'agit- il ???

Par " YIG " il faut entendre " Yttrium  Iron Garnet " c'est le nom de la partie la plus importante de ce composant.
Il s'agit d'un cristal un peu spécial et paradoxalement, c'est presque la plus petite partie du composant . Il se présente sous la forme d'une minuscule bille  de moins de 1 mm de diamètre 
qui entre en résonnance en étant soumise à un champ magnétique intense .Pour modifier la résonnance et donc la fréquence,il suffit  de modifier le champ magnétique produit par une ou deux bobines . Ces bobines sont les parties les plus grandes du composant et il y circule un courant pouvant dans certains cas aller jusqu'à  plus d'un ampère. Lorsque ce courant augmente la fréquence augmente également. Il existe plusieurs sortes de   " YIG "
Il y à les " oscillateurs" -  les"filtres" et les "multiplicateurs" et tous leurs dérivés. Tous ont un principe de fonctionnement similaire. Ces composants peuvent être utilisés dans des applications comme ,  les analyseur de spectre , vobulateurs , scanners ect. Ils couvrent souvent des plages de fréquences importantes ( plusieures octaves ) comme par exemple  de 2 à 18 GHz ou plus , et cela les rend tés intéressants pour l' "OM " Imaginez vous posséder un filtre par ex qui couvre de 2 à 18 GHz, il pourra servir pour de nombreuses applications ou mesures.Une façon simple ,  de les " saisir "  consiste à les assimiler à de simples " VCO ", ce terme étant moins inconnu.Ce sont effectivement des VCO  , mais qui demandent à être pilotés par un courant circulant dans une bobine afin de créer le champ magnétique necessaire à leur fonctionnement. Par rapport  aux " VCO " ils demandent donc simplement une petite " interface "  pour pouvoir être pilotés . Cette " interface n'est autre qu'un convertisseur " tension - courant " Leurs caractéristiques sont extêmement intéressantes. D'abord la linéarité courant - fréquence .Celle-ci est extraordinairement bonne et dans  la plus part des cas celle ci est de l'ordre de 0.05 pour cent. Leur niveau de sortie est également trés régulier tout au long de leur plage de fréquence et peut atteindre  quelque fois 20 dBm (100 mW ) Une autre particularité non négligeable est leur faible bruit de phase. Ils demandent pour la plus part d'entre eux à être chauffés et en même temps à être refroidis. Chauffés pour atteindre un point de fonctionnement optimum et refroidis pour minimiser les dérives thermiques . Il existe beaucoup de fabriquants de "YIG "et les tensions d'alimentation ne sont pas toujours les mêmes d'un constructeur à l'autre . C'est d'ailleurs un peu là le problême. Heureusement , dans la plus-part des cas le brochage est " standard " et l'on arrive tout de même à s'y retrouver. La difficulté pouvant être lorsqu'on est en présence d'un YIG dont on n'à pas le brochage , et là il faut être quelque peu prudend. Les " YIG " hp ont également des tensions et des brochages faisant exeption à la régle standard. Certains specimens " hp " demandent parfois une tension négative de - 40 Volts. Quelques fois il faut deux tensions d'alimentation  différentes pour couvrir la plage de fréquences indiquée. Par ex : marquage: 8.0 - 12.0 GHZ et vb =15,5 - 11.2 v .CeYIG fonctionnera de 8.0 à 10 GHZ sous 15 v,et de 10 à 12GHz avec 11.2v.Il faudra dans ce cas asservir inversement la tension d'alim avec la tension de commande afin de couvrir la plage de fréquence totale . Le chauffage demande souvent une tension de 24 volts ( non critique) et en règle générale le courant de chauffage  tombe à sa valeur de " croisière"  ( 100 mA env ) aprés peu de temps de fonctionnement. Une " PTC " étant chargée de réguler cette température.Sur certains exemplaires de marque " hp " le chauffage est assuré par la la tension d'alim +20 v. Les habituelles broches " HTR " sont donc absentes dans ce cas. La bobine " tune " est en principe robuste car il y circule des courants importants. Par contre les bobines " FM" sont constituées de fils plus fins et 100 mA pourraient détruire cet enroulement. Il faut donc être prudent à ce niveau et toujours commencer les essais avec une résistance " série  " de valeur plus grande par rapport à l'enroulement "tune "
Parmi les trois types de "YIG " cités plus haut il est important de rajouter que  les types " multiplicateurs" sont particulièrement fragiles et sensibles. En effet , dans ce type , il y à une diode multiplicatrice (Step Recovery  Diode) extrêmement minuscule et qui ne supporte absolument pas de " statique " ou autre tension de défaut .Celle ci doit impérativement être reliée à sa tension de polarisation , sinon c'est le claquage assuré !!! ( Merci à  Jean paul de F8IC pour les precieuses infos ) Les filtres quand à eux sont les moins sensibles car souvent il ne sont composés que de la bille "YIG " et des bobines de commande.
A présent la grande question :  ou peut on les trouver ??
En principe aux puces " radioamateur " mais il faut ouvrir l'oeil car les prix peuvent varier dans une proportion de un à dix !!!! Ce n'est pas toujours sur un stand ou ils sont présentés en rang par quatre que l'on fait l'affaire.Pour l'anecdote, les 2 derniers achetés se trouvaient dans un sachet " nylon " et étaient à peine visibles
Prix demandé par le vendeur 20 euros pièce ,qui dit mieux  ??  Les revendeurs de matériel " surplus " en proposent également . Il faut également savoir dans quel genre d'appareil ils se trouvent car souvent  un vendeur propose une partie  d'un appareil qui pourrait être celle qui contient la pièce recherchée..  Sur ebay ils sont également proposés, principalement aux USA ou les prix sont en dessous de ceux pratiqués en europe.
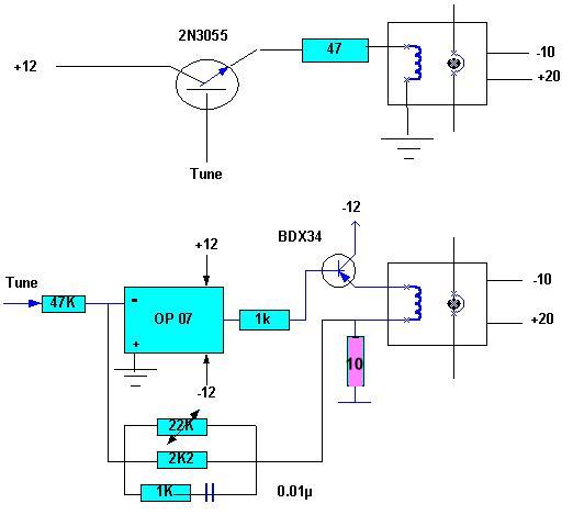
Pour  piloter ces " merveilles " il y à plusieures possibiltées . Cidessous un schéma que j'utilise pour ma part.
Les resistances " R4 et R5 " sont à dimentionner en fonction de la fréquence la plus basse et la plus haute à couvrir.Vous trouverez le mode opératoire sur la page " analyseur  " sous " VCO principal "



schema  



Voici d'autres possibilités de  montages
modes

06-06-2006
 en dessous, une autre possibilité d'asservissement.( voir sous " convertisseur )
yigcontroll
                                                                                                                                      
 



Chez certains fabriquants  le  "driver " ( ou interface ) est incorporé au boitier.
Pour tester un "YIG "
Cela peut se faire avec une simple alim varaible réglable en tension ou mieux , en courant. Aprés mise sous tension  des autres broches( +20v et - 10 v par ex ) et en ayant pris soin de charger la sortie,on pourra commencer à
augmenter doucement le courant dans la bobine " TUNE ". Il se peut que le "YIG " en test demande un certain courant avant de produire un signal en sortie, donc pas d'affolement. En augmentant le courant  l'oscillation va se manifester  et s'arrêtra quand la fréquence max sera dépassée.Cette intensité peut atteindre des valeurs de l'ordre de 500 mA et plus à 18 GHz par ex . Il est évident que pour les filtres il est necessaire d'avoir une source de signal pour mener à bien le test. A noter également, il existe des "YIG" à aimant permanant.
test

branchem


en dessous  le brochage de deux specimens


2images  



Voici des brochages de spécimens " hp "

A guauche un oscillateur et à droite un multiplier.

le support de " ci " sert de connecteur d'alimentation et l'on y retrouve les  tensions marquées sur la platine.

          hp1                    hp2
en dessous un specimen miniature

autre


Ci dessous également une exception de brochage  qui diffère du " standard "
Il s'agit d'un YIG de marque AVANTEK .Cela prouve que l'on peut parfois avoir des surprises .................
Cette information m'a été transmise  par Augusto Manuel Duro que je remercie.

pdf YIG AVANTEK
( KE5FX )

avantek




hp
Multiplicateur 2 à 18 GHz


On distingue bien les deux bobines de ce spécimen ouvert pour tenter de remplacer la diode defectueuse ou pour court-circuiter celle ci. C'est cette dernière opération qui à été retenue et bien entendu le composant pourra seulement être utilisé en " filtre " . Aprés remontage, la plage de fréquence n'était plus que de 2 à  14 GHz. Ce " YIG multiplier était  " pressiurisé."
demonte

ci dessous un agrandissement permettant de voir les détails .

ouvert

Ci dessous un spécimen de fabrication " W J " qui à été particulièrement récalcitrant car je n'avais pas le brochage, ni les tensions .Finalement j'ai retrouvé le schéma de branchement. Ce "YIG " est extrêmement délicat à faire fonctionner car il demande une tension " BIAS " négative de 10.75 V  sous 600 mA et ne fonctionne pas correctement de part et d'autre de cette tension. D'autre part, l'oscillation démarre seulement avec un courant de bobine de 370 mA et s'arrête à 650 mA  pour couvrir de 10 à 15 GHz. Avec l'aide de Jean Paul  de F8IB  cet oscillateur pourra finalement être utilisé  dans un montage . Le niveau de sortie est de + 13 dBm.
             wjj                              brochage

Détail macro d'une bille" YIG " de moins de 1 mm de diamètre avec sa boucle de couplage  pour prélever le signal



macro  
ci dessous une image  ou l'on aperçoit trés bien les deux bobinages , l'un en fil gros = Tune , l'autre en fil extrêmement fin = Fm
Celle- ci est au plus prés de la bille YIG
bobines
Aprés avoir fait ce petit tour d'explications tout en essayant de rester simple, je pense que les heureux possesseurs de " YIG " auront quelques chances supplémentaires à pouvoir les utiliser.
Bonne bricole à tous.


15-05-2012
 Complément d'informations à partager....................

Ayant utilisé des "YIG" dans plusieurs réalisations, voici des infos supplémentaires .
les YIG oscillateurs:
Le courant de commande nécessaire dans la bobine "TUNE " est quelque fois très élevé avant de voir apparaitre un signal en sortie .Principalement sur les spécimens montant trés haut en fréquence .Il n'est pas rare d'être obligé de monter à 300-400 mA pour enfin voir un signal en sortie de ces oscilateurs .Donc si pendant un test à 200 mA par ex, il ne se passe rien, pas d'affolement , monter progressivement le courant "Tune".Un mot sur les harmoniques du signal .Les oscillateurs " YIG " ont des niveaux d'harmoniques élevés .Dans beaucoup de cas l'harmonique 2 est à peine 10 à 15 dB en dessous de la fondamentale .Ceci pose  souvent un problème, Néanmoins cela peut aussi devenir un avantage car au vu du niveau de ces harmoniques, il est assez simple de les exploiter .Exemple: je viens de réaliser un géné à YIG de 2 à 8.4 GHz, et j'avais l'intention de doubler ces signaux afin d'arriver à 16 GHz .Des essais avec des diodes SRD ont donné de bons résultats, moyennant un niveau d'attaque important ( + 27 dBm ) Mais une amplification du signal de sortie du YIG , suivi d'un filtre YIG à également donné des résultats exploitables .J'en parlerai lorsque je mettrai la description du générateur en ligne .D'abord filtrer et ensuite amplifier , ou l'inverse , il faut choisir.A noter aussi : certains oscillateurs YIG ont une pin " ON "cette pin sert alors à activer ou désactiver l'oscillateur .La tension de commande de cette broche est parfois négative .

Les filtres YIG
Il en existe différentes sortes : "passe bande" , (étroit ou large ) "notch" produisant une crevasse dans la bande passante.Il existe des spécimens à plusieures billes "YIG " ( 3-4-5 ou plus ) Ces billes sont alors mis en cascade et l'on arrive alors à des filtres trés séléctifs .Cependant, plus il y à de billes, plus les pertes d'insertion seront élevées .On considère environ 2 dB de perte par bille , le calcul est alors vite fait .....Ces filtres restent tout de même très intéressants car on en trouve qui couvrent de grandes plages de fréquences ( 2 à 18 GHz n'est pas rare ) Certains spécimens montent à 24 voire 26 GHz !!! Comme pour les oscillateurs , les filtres demandent un courant de bobine tune important aux fréquences élevées.Les filtres sont aussi pour la plus grande part, dotés d'un chauffage ( HTR 20 - 24 V non polarisé ) afin de maintenir  la température de la bille
constante .

Les YIG " multiplicateurs "

Ces " YIG " sont en général constitués d'un filtre passe bas en entrée, suivis d'une diode SRD ( Steep Recovery Diode ) multiplicatrice ( trés fragile !!! ), nécessitant une tension de polarisation ( entre + 0.5 V et - 0.5 V ) , et enfin en sortie ,d'un filtre à bille YIG afin de sélectionner l'harmonique désiré.Je retiendrai 2 catégories de multiplicateurs .A: les multiplicateurs à fréquences d'entrée fixe , et B : ceux à fréquence d'entrée variable .
Pour ceux à fréquence d'entrée fixe, aussi nommés "comb générateurs ou générateur de peigne " on injecte par ex un signal de 300 MHz, et l'on retrouve en sortie les harmoniques de ce signal jusqu'à 12 GHz ou plus.
Ces multiplicateurs sortent par ex à 12 GHz un signal assez faible ( - 25 dBm ou moins ) par contre pour les harmoniques relativement bas , les niveaux sont plus élevés .Etant pour la grande partie dotés de diode SRD , le niveau d'attaque est à nouveau important. ( 25 -28 dBm !!!)
Pour les multiplicateurs à fréquence d'entrée variable cela change la donne, car ceux-ci sont souvent excités par un signal déja élevé en fréquence et travaillerons donc avec des facteurs de multiplication plus faibles.Par ex input = 2 à 6 GHz et out = in x2 , in x3 in x 4.Un spécimen acceptant en entrée un signal de 2 à 6 GHz , sortira donc de 4 à 12 ou de 6 à 18 GHz.Dans le cas nommé en exemple, avec +25 dBm à l'entrée , le niveau du signal à 18 GHz sera de l'ordre de + 10 dBm et ne nécessitera pas d'amplification . En principe la multiplication par 4 reste encore exploitable , mais le niveau des  signaux sera  plus faible .Note trés importante pour les multiplicateirs:la diode SRD doit toujours être raccordée au circuit de polarisation .Il n'est pas conseillé de vérifier cette diode à l'ohmètre !!!! ni de lui faire subir du "statique ".

YIG mélangeurs
Pas d'infos , je n'ai pas testé ....

Tenter de réparer un YIG défectueux est assez délicat.Tout dépend à quel niveau se situe la panne .Si la panne se situe sur la platine support ( généralement en quartz
ou matériau similaire ), ce sera pratiquement impossible.Par contre la panne peut se situer au niveau des liaisons "pins - platine "et dans ce cas il reste un espoir.Ces liaisons sont réalisées en fil extrêmement fin, mais peuvent dans certains cas être réparées .A noter la règle n° 1, avant d'ouvrir un YIG , c'est une règle de base en mécanique et elle consiste à pratiquer un repérage trés précis de la position de toutes les pièces à démonter , car n'oublions pas que la bille YIG fait environ 1 mm de diamètre et que les pôles magnétiques sont au plus prés de cette bille.Un remontage ou les différentes pièces seraient décalées de 0.5 mm sera fatal !!!!!
Ci dessous une image ou l'on voit un fil de liaison plus gros que les autres , cette liaison à été réparée.......
le fil avait fondu lors d'un court - circuit provoqué par une pointe de touche peu acérée , qui avait dérapé lors d'une mesure ....................Directement à droite de la platine on arrive à voir la bille YIG et son "chapeau de gendarme" servant à prélever le signal .

reparationfil

26-2-2015
Voici un spécimen dont le brochage est encore différent.Ce YIG m'à été envoyé par Eric de F5PZR pour vérification.
N'ayant  pas trouvé de brochage j'ai dû l'ouvrir. A L'intérieur on découvre des composants traditionnels ,ce qui permet des mesures et un éventuel dépannage .Effectivement , aux mesures il s'est avéré que les deux transistors étaient "QRT ".Le transistor oscillateur à été

remplacépar un type cms   BFG450.Celui-ci produisant + 10 dBm , signal suffisant.Le transistor "ampli" est donc laissé " hors service ".
cette modification permettra à Eric de se servir de ce YIG qui couvre de 1 à 2.2 GHz.

Ci dessous quelques images de ce YIG .

type

brochage

Pin 1+2 = Tune
7+8 = chauffage
6 = + 15V
5 = masse
3+4 = fm (placé de l'autre côté )

En dessous une vue de l'intérieur avant modifications .
interne

Sur l'image ci dessous,on distingue l'enroulement "FM" collé sur la pièce polaire centrale,Cet enroulement en fil extrêmement fin , à malheureusement été endommagé à l'ouverture .
Ce YIG  pourra donc seulement servir dans par ex un "sweeper ", ou un oscillateur "libre "


fm


En dessous sont visibles  les deux bobines " Tune " et entre les deux il y à  la platine "composants"( visible partiellement en jaune ) qui ne fait que 5 mm d'épaisseur .

tune



24 - 07 - 2015                                                                                                  MINI YIG
Voici un modèle extrêmement petit , déniché aux puces.Ce modèle est de type "CMS " et couvre de 5.4 à 9 GHz.
Il à seulement 16 mm de diamètre , et 13 mm de haut,sur l'image en dessous, il est monté sur un radiateur , car à 9 GHz il chauffe sérieusement .

mini