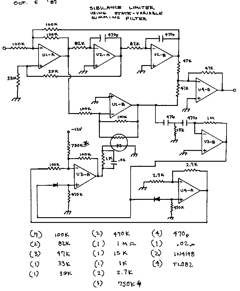
Add this sibilance limiter to the front end of the limiter (ahead of the pre-emphasis module) shown above for the ultimate in control of the most untame program material. Cymbal crashes, over-sibilant female vocals, you name it, this module will condition the program and restore proper balance to maintain maximum loudness when it reaches the broadcast limiter. Sibilance Limiter schematic


The photo isolator "gain control" cells are manufactured by the company listed below:

Clairex Technologies, Inc
1845 Summit Ave.
Ste. 403
Plano, TX 75074

Phone: 972.422.4676
Fax: 972.423.8628

Special note: The CL-590 is no longer manufactured. However, there is an improved device, the CLM-610, which I have personally inspected samples of. When building this circuit, order the CLM-610. Do NOT request the CL-590 -- it is no longer manufactured.