Packet Radio



Other amatheur pages ! 
Click..

 
 

AX.25 Amateur Packet-Radio 
Link-Layer  Protokol 
-Version 2.0 October 1984-


Hamcom modem for 
RTTY, JVFAX, CW...


Packet modem for 1200bps and 
radio for 144Mhz by LZ2RR !



Charger ...



Phone Link by LZ2RR ...



Microfon amplifaer 
for rst.Majak ...
 

Modem with XR2211/ XR2206 
for packet 1200bps !



Modem with XR2211/2206/NE555
for packet 1200bps !


Modem with tcm3105 
for packet 1200bps !



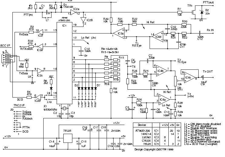
Packet modem with AT90S1200 
from G4XYW for 1200bps !



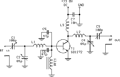
Rf-Dreve with SD1272 ...



Amplifaer for rst.Majak ...

 


 


Miro, LZ4NY