12c508,12c509,14000,16c61,16c62,16c62a,16c63,16c64,16c64a,16c65,16c65a,16c620, 16c621,16c622,16c71,16c72,16c73,16c74,16c84,16f84

Software from Octavio Nagueira
EEP24C00,EEP24C01,EEP24C02,EEP24C04,EEP24C08,EEP24C16,EEP24C32,EEP24C64, EEP24C65,EEP24C128, PIC12C508,PIC12C508A,PIC12C509,PIC12C509A,PIC12CE518,PIC12CE519,PIC12F627. PIC12F628,PIC12F640,PIC12F641,PIC12C671,PIC12C672,PIC12CE673,PIC12CE674, PIC12F675,PIC12F676,PIC14000,PIC16C505,PIC16C461,PIC16C471,PIC16C472, PIC16C554,PIC16C554A,PIC16C556A,PIC16C558,PIC16C558A,PIC16C61,PIC16C62 PIC16C62A,PIC16C620 ,PIC16C620A,PIC16C621,PIC16C621A,PIC16C622,PIC16C622A, PIC16C623,PIC16C624,PIC16C625,PIC16C63,PIC16C63A,PIC16C64,PIC16C64A,PIC16C641, PIC16C642,PIC16C65,PIC16C65A,PIC16C65B,PIC16C66,PIC16C661,PIC16C662,PIC16C67, PIC16C71,PIC16C710,PIC16C711,PIC16C715,PIC16F716,PIC16F718,PIC16C72,PIC16C73, PIC16C73A,PIC16C73B,PIC16C74,PIC16C74A,PIC16C74B,PIC16C76,PIC16C77,PIC16C772, PIC16C773,PIC16C774,PIC16F825,PIC16F83,PIC16CR83,PIC16C84,PIC16F84,PIC16CR84, PIC16F872,PIC16F873,PIC16F874,PIC16F876,PIC16F877,PIC16C923,PIC16C924, PIC18C242,PIC18C442,PIC18C252,PIC18C452,PIC18C641

The
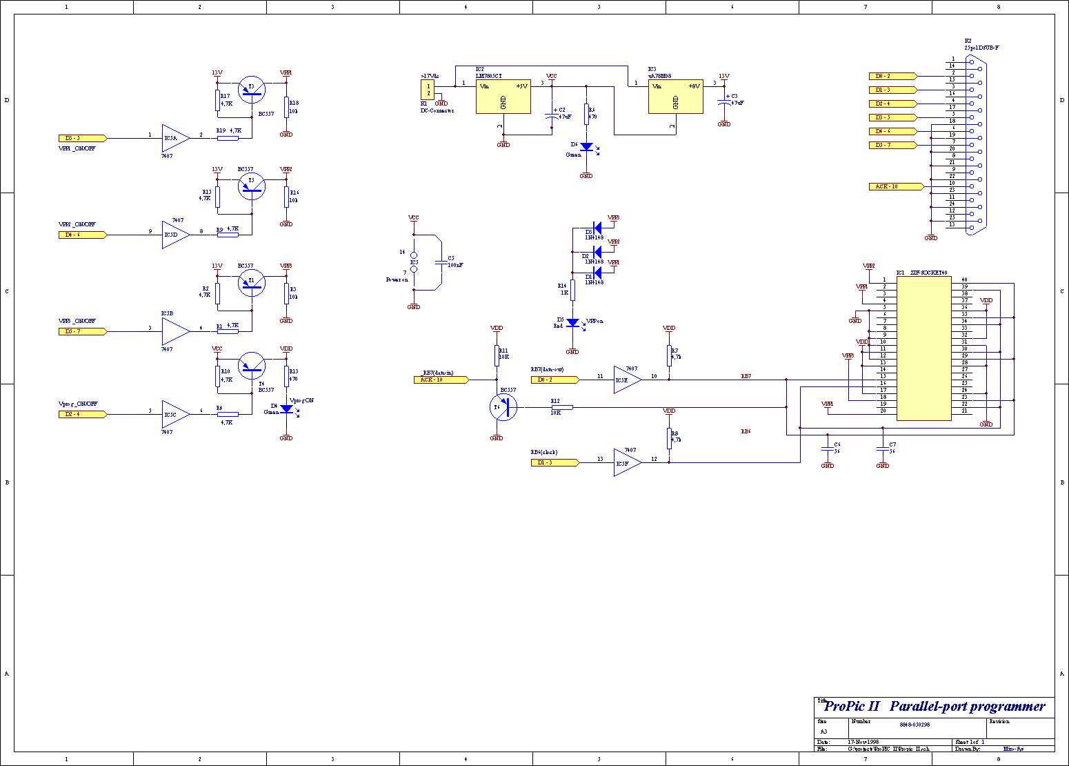
Schematic
Updata
software from Octavio Nagueira
You can e-mail me clicking here