Home work #1a

Yet another STAIRCASE LIGHTING SWITCH & TIMER

Още един АВТОМАТ ЗА СТЪЛБИЩНО ОСВЕТЛЕНИЕ

§1. То на човек да не му излезе име за нещо! Защото после няма отърваване :).
Ето, след като описах нашия стълбищен автомат и неговите проблеми, заваляха повредени кутийки от всички страни. Направо си хванах белята. Нито една от тях нямаше нищо общо с първата - явно, разнообразието на идеи и изпълнения, тук е много голяма.
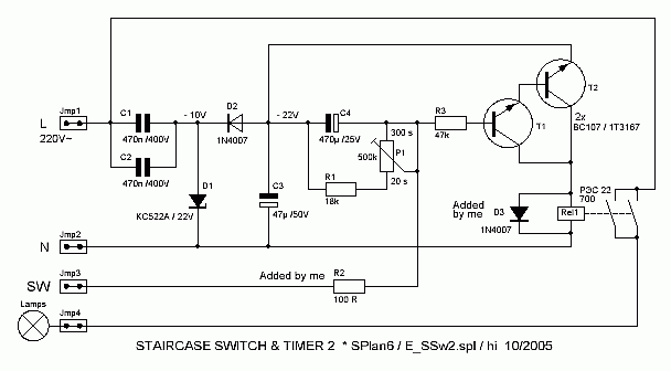
От купчината, за вас избрах една елементарна схемичка, защото ми се стори много хитра (IMHO).

Staircase switch2


§2. Единственият недостатък тук (пак IMHO), се състои в това, че разработчика/производителя на устройството, който не беше оставил никакви следи по кутийката, е спестил два съществени елемента.
Това са:
- добавения от мен диод D3, който шунтира пика върху релето, при изключване.
( Това именно беше довело до пробива и изгарянето на двата транзистора Т1 и Т2 от съставния Дарлингтон ).

- добавения от мен резистор R2, който служи да ограничи тока, зареждащ електролитния кондензатор 470 мкф.
( Какво става при това действие разбрах, когато реших да включа автомата, чрез къса жичка между SW и N. Тогава блесна такава искра, че ме стресна :).
Съжалих пусковите бутони на осветлението, които трябва да търпят това издевателство и така се появи Спасителят (на контактите) - серийния резистор R2 :).

§3.    За да удължите в максимална степен живота на релето, шунтирайте изводите "1" и "4" (L 220V~ и Lamps), вътре в кутията или извън нея с искрогасяща верига съставена от серийно свързани кондензатор 22nF (до 68 nF) / 400 V и резистор 39 ома (до 68 ома) / 1 ват.
Защо трябва да се направи това, прочетете в §10 на предишната ми публикация Homework1.html

Цитат: " Нетрудно сотворит мир, но этого надо додуматься. " by Бог

28.10.2005 /eof


Back to my projects page
Back to my home page
Top