www.geocities.ws/danielperez www.qsl.net/lw1ecp Ing. Daniel Pérez LW1ECP
fb: Daniel Ricardo Perez Alonso contacto: danyperez1{arrroba}yahoo.com.ar
* Accesorio de medición infaltable es la punta detectora, para conversión de RF a CC.
Las de impedancia lo más alta posible se prestan para hacer mediciones en puntos que no tendrían que darse cuenta de su presencia, tales como circuitos sintonizados, o bien puntos intermedios de un circuito. La de un solo diodo inevitablemente incluye un choke o resistor para permitir el retorno de la CC rectificada. Si es un choke, éste restringe el rango de frecuencias útil (insuficiente reactancia abajo, autorresonancia serie arriba); si es un resistor disminuye la impedancia de la punta si es de bajo valor, y su sensibilidad si es alto.
Recomiendo la configuración con doble diodo (conocida como "doblador de tensión de media onda" en fuentes de alimentación) porque evita los peros mencionados, no porque se necesite mayor tensión de CC detectada.
Si los diodos no tuviesen caída en directa, la tensión rectificada tendería a ser el valor pico a pico de la RF (2,82*Veficaz para senoidales), pero en la mayoría de las aplicaciones probablemente se deberá disponer de una tabla de calibración armada con la ayuda de un generador calibrado, a menos que lo que se busque sea mediciones comparativas (p. ej. buscar un máximo o un mínimo en un ajuste). No se conforme con restar dos caídas de diodo a lo leído: con bajos niveles, los diodos trabajan total o parcialmente en la zona de ley de detección cuadrática, donde la relación CC versus RF es complicada.
Los 4 ó 5 componentes en A) de {puntasRF} pueden alojarse en una punta para téster, o el cuerpo de una lapicera. El cable de masa debe mantenerse lo más corto posible.

Nótese el resistor en serie con la salida detectada. Antes de colocarlo,
conectando la punta a un osciloscopio, se notaba un "serruchito" en la respuesta obtenida al barrer en banda ancha. Como la resistencia paralela en
el conector de entrada del osciloscopio es muy alta, la RF prácticamente
ve sólo la capacitancia de entrada. Y qué importa, si lo que le llega es CC?. El coaxil que la une a la punta es una línea de transmisión, que para ciertas frecuencias transforma esta capacitancia en una reactancia inductiva igual y opuesta a la del capacitor de filtrado del diodo. Para cada una de estas resonancias el diodo se queda sin filtrado, produciendo un pozo en la CC detectada. Ni Smith se lo hubiese imaginado. El resistor, entonces, tiene la misión de "bajar el Q" a este efecto de resonancia. Esto es menos problemático si el coaxil es el especial para osciloscopios: ya tiene un conductor central resistivo para amortiguar reflexiones.
* No debe confiarse a ciegas en que la impedancia de una punta será tan elevada como se necesite. Si es importante determinar en qué medida se está cargando al circuito, puede hacerse así, si se dispone de una segunda punta idéntica:
- Conecte una punta y anote la CC de salida.
- Sin desconectarla, conecte al mismo punto del circuito la segunda punta, cargada con la misma resistencia de CC que la primera.
- Tome nota de la variación de lectura: si bajó 5%, entonces puede extrapolarse con razonable certeza que la tensión que debería obtenerse con una punta que no cargue debería ser 5% mayor que el primer valor anotado.
- Si la disminución es mayor que 10 o 20% la extrapolación comienza a dar errores groseros; más vale reconsiderar si la punta es realmente apta para ese trabajo, o usar el método de sustitución que se mencionará más adelante.
Se supone que el punto donde se mide no está dentro de un lazo de AGC.
* Otra forma de determinar cuánto carga la punta: si después del punto en cuestión vienen más etapas, y luego un detector, fijarse cuánto varía la tensión detectada al poner la punta (tener en cuenta si este detector trabaja en modo lineal o cuadrático).
Por otro lado, esta es la única forma segura de determinar cómo molesta la punta al colgarla sobre un LC: es posible que la molestia principal sea la capacitancia introducida, y no tanto la resistencia paralelo, en cuyo caso se introduce una des-sintonía que sólo puede evaluarse viendo el corrimiento de la curva al hacer una medición con barrido.
* Las de impedancia baja y bien determinada (50 o 75 ohm), en cambio, funcionan más bien como terminaciones. Pueden estar formadas simplemente por una punta de alta impedancia más un resistor que fije la impedancia, pero ya que la impedancia no ha de ser lo más alta posible se acostumbra a prepolarizar los diodos para disminuir la "resistencia de video" del detector, lo que aumenta la tensión de salida cuando la resistencia de carga de CC no es muy alta. Ya no es despreciable para nada la inductancia del conductor de masa: en VHF directamente no puede existir.
* ¿Qué diodos usar para las puntas?. Lo más razonable para altas frecuencias es un diodo como el detector de video: OA90, 1N60, etc. No cualquier germanio sirve: una vez se usó un OA91 en un detector de video de un TV, con resultados desastrosos. El OA91 era un diodo pensado especialmente para el CAF del horizontal en televisores valvulares, con alta tensión inversa, pero
es malo para rectificar RF; parece que dejaba pasar de largo casi tanta FI como la que convertía a CC y toda la tira de FI estaba "calentísima"; cualquier masa que se tocara hacía variar la curva.
Pero tampoco se puede confiar en simplemente especificar un modelo de diodo adecuado: parece que como las cosas de germanio han caído en desgracia, ciertos proveedores meten gato por liebre cuando se les pide un diodo de germanio determinado. La parte B) de {puntasRF} muestra la diferencia entre las respuestas de varios supuestos "1N60".
Los que caen más rápido con la frecuencia probablemente tengan mayor capacitancia. Los que tienen menos salida ya en frecuencias bajas tal vez lo hagan por tener mayor resistencia serie o peores fugas. Algunos con curvas muy distintas eran del mismo lote. Una forma de aprovisionamiento segura es canibalizar los detectores de video de televisores descartados. En los valvulares tipo Wells Gardner, se encuentran dentro del blindaje de la bobina final, en un capuchón retirable.
La curva señalada con (*) en la figura anterior corresponde a un BA481. Pese a ser de silicio, su caída no es mucho mayor que la de un germanio, por ser de juntura Schottky (hot carrier).
Este tipo de diodos es altamente recomendable para hacer buenas puntas, hasta frecuencias de microondas. Lástima que no sea un ítem normal en nuestro mercado: si en un aviso dicen que tienen diodos Schottky casi seguro que se refieren a rectificadores de alta corriente (da ganas de gastar uno con la amoladora para "bajaseñalizarlo").
Es FUNDAMENTAL tomar precauciones anti estática para evitar que queden con altas fugas.
Nota: adviértase la alta resistencia de carga empleada en este ejemplo. Esta forma de maximizar la CC de salida no es problema si la carga es un téster, pero si es un osciloscopio usado con un barredor puede introducir deformación de la curva por lentificar mucho la descarga del capacitor de filtrado.
* A menos que un detector sea perfectamente lineal, 1dB de variación (1,12 veces de tensión) en la RF no producirá 1dB de variación en la tensión detectada.
Pero si se dispone de un atenuador variable confiable no es necesario conocer la ley del detector. Supongamos que se desea medir el ancho a -3dB de una curva. El método a seguir es:
1) Acoplar el canal vertical en CC.
2) Ajustar el nivel de RF o la sensibilidad del osciloscopio para llenar la pantalla a lo alto.
3) Insertar un atenuador de 3dB a la entrada del sistema.
4) Anotar la nueva altura de la curva, en cantidad de divisiones. Llamémosla "X".
5) Quitar el atenuador.
6) Los puntos a -3dB son aquellos donde la curva tiene una altura "X".
Pero, ¿qué hacemos si lo que se quiere medir son los puntos de -20dB (10 veces en tensión de RF), como en la figura {0-20dB} parte A)?.

Suponiendo un caso pesimista de ley puramente cuadrática, ello produciría una variación de 100 veces en la CC, o sea que con el atenuador puesto la onda prácticamente desaparece. Y no siempre es posible aumentar 100 veces la ganancia del osciloscopio. Un remedio se da en la parte B): la altura que se anota es atenuando sólo 10dB, pero luego no se vuelve al nivel original sino a uno 10dB superior: lógicamente la curva sale de la pantalla, pero no importa. Sólo hay que fijarse que la línea base no se desplace por algún efecto secundario dentro del osciloscopio, producido por la sobrecarga del canal vertical.
Una posibilidad más, si no se aprecia éste u otros problemas, resulta más fácil:
1) Lograr pantalla llena estando puesto el atenuador de 20dB (o lo que se desee).
2) Esta es la altura "X".
3) Sacar el atenuador.
4) Los puntos a -20dB son aquellos donde la curva tiene una altura "X".
Nota: todo lo anterior es válido si la ganancia y la respuesta en frecuencia no cambia con el nivel de señal, y que la inserción introducida por el atenuador sea realmente la nominal, lo que no se cumple si "ve" impedancias distintas a la propia.
* Septiembre 2018
Tema alinealidad de detectores. Casi siempre, la forma elegida para medir alterna (incluso RF) es con un instrumento de continua más un rectificador (detector).
- Si ese rectificador fuese con un diodo o diodos ideales, o sea que polarizados con una infinitesimal tensión en directa ya condujesen como si fuesen cortocircuitos, entonces la tensión continua generada sería linealmente proporcional a la tensión alterna aplicada. O sea, a doble tensión de entrada, tendremos doble tensión de salida.
- Si en cambio consideramos un diodo real, y la alterna no pasa de unas decenas de mV, la ley de detección es cuadrática: a doble de tensión de entrada, la salida se cuadruplica. Si se usa un instrumento de aguja, las divisiones se amontonan al principio.
Para complicar la cosa, en transmisores lo que se suele medir es potencias más que tensiones. La potencia varía con el cuadrado de la tensión. Entonces, hablando en lenguaje de potencias:
- Si el rectificador es lineal, la tensión de salida es proporcional al cuadrado de la potencia. Si calibro un instrumento de aguja en watts, las divisiones se amontonan al final.
- Si es cuadrático, la salida es linealmente proporcional a la potencia.

Quiere complicarlo todavía más? En la realidad, los detectores tienen un poco de lineal y un poco de cuadrático! Mire la escala del tradicional wattímetro Bird: si su detector fuese lineal, la escala de 100W tendría el '25' en el medio. Si fuese puramente cuadrático, allí estaría el '50'. Pero la verdad es que en el medio marca 35.
NOTA: para ser exactos, cuando hablamos de 'instrumento de aguja' nos referimos a los comunes de bobina móvil + imán fijo, porque también están los de hierro móvil en los que el ángulo deflectado no es lineal con la corriente aplicada. Y por último, por razones prácticas la escala en los instrumentos de aguja nunca es un arco de circunferencia con centro en el eje de la aguja; por eso, si se observa con atención, las divisiones en tensión continua se van espaciando cada vez más hacia ambos extremos de la escala.
* A menudo necesitará un amplificador de uso general para sus mediciones de bajo nivel. Una idea es basarlo en la conocida línea "MAR" de amplificadores monolíticos de Mini Circuits.
Una alternativa es un híbrido para amplificadores de CATV que pueda conseguirse como repuesto. El viejo Motorola MHW1341 gana unos 34dB, y aunque está especificado para las antiguas redes de 54 a 300MHz con Z0=75 ohm, es útil entre 5 y 400MHz. Necesita +24V a 310mA. La ganancia no es plana, a propósito: gana un poco más en 300 que en 54MHz para ayudar a compensar las mayores pérdidas de la circuitería externa en la punta alta. Debajo de 300MHz, para tono único se comprobó que puede dar aproximadamente 1/2W sin comprimir. La cifra de ruido es de 7dB. Tolera hasta 55dBmV (+6dBm) en la entrada, límite que se DEBE respetar. La elevada ganancia (está codificada en el 2o y 3er dígitos) exige un cuidadoso trazado del impreso. Es recomendable unir bien directo el bloque metálico a la masa de la plaqueta. Si la planicidad es importante, conviene usar 2 híbridos de 17dB para evitar problemas de masa casi insolubles.
Los modelos MHW3341 y 5341 están pensados para hasta 330 y 450MHz. El Philips BGY88 reemplaza al MHW5341 pero tiene un remonte debajo de los 10MHz.
* Las armónicas de los generadores engañan las mediciones, especialmente si se usa detectores de banda ancha (que tienden a detectar la suma de las envolventes de fundamental y armónicas):
- Degradan la respuesta aparente de filtros. Si se tiene un pasabanda perfecto de 200 a 300MHz, y se desea medir su atenuación en 120MHz, la 2a armónica del oscilador (240) pasará lo más campante al detector, lo cual hará creer que el rechazo es más pobre de lo que es.
- Supongamos un transmisor conectado a una carga que esté perfectamente adaptada para la frecuencia de trabajo. Un medidor de ROE intercalado en ese punto debería indicar ROE=1. Pero si la salida del transmisor es abundante en armónicas, si no existe adaptación buena para esas frecuencias, la potencia reflejada de éstas hará creer que la ROE es peor.
- Los generadores de barrido tienen un control automático de nivel (ALC) que sensa la salida con un detector, y la corrige actuando sobre la ganancia de alguna etapa. Pero si el detector es engañado por las armónicas (y además espúreas si la frecuencia de salida se obtiene por batido), se introducirá una aplanicidad que no existiría SIN el ALC. En un barrido de banda ancha cabe sospechar esto si se encuentran muchos más viboreos de nivel que lo que cabría esperar por simples imperfecciones de respuesta de frecuencia.
- Al ver la salida de un amplificador de banda ancha con punta detectora, al darle cada vez más y más nivel de entrada y atenuando el osciloscopio para mantener la imagen en la pantalla, llega un momento en que la curva cambia, porque
el amplificador se está saturando. Pero en vez de una curva chatita como cabría esperar lo más probable es que aparezcan muchas ondulaciones más o menos chiquitas.
Todos estos casos se explican por las armónicas que se están sumando o restando caprichosamente a la fundamental detectada. Si en cambio se usa un analizador, la curva se verá distinta.

En A), se memorizó la curva de
respuesta sin diodo, y luego conectando cada diodo se hicieron tres pruebas:
- conectado su cátodo sólo al capacitor C de filtrado
de CC
- con la salida de CC en corto (para
ver cuán bueno es como recortador)
- ídem 1er caso pero con el diodo
calentado con el soldador (para estimar la variación con la temperatura)
Resultados:
|
Sin conectar diodo: |
Conectando 1N4148 + C: |
Conectando 1N60 + C: |
Conectando BA481 + C: |
|
se tiene esto en el
detector del barredor: |
- fo baja 5MHz |
- fo baja 3,5MHz |
- fo baja 3,5MHz |
|
Con 1N4148 a masa: |
Con 1N60 a masa: |
Con BA481 a masa: |
|
|
|
|
|
|
|
Con 1N4148 caliente + C: |
Con 1N60 caliente + C: |
Con BA481 caliente + C: |
|
|
llega a atenuar 15dB |
llega a atenuar 7dB |
llega a atenuar 1,5dB |
Estas anotaciones se hicieron en 1991. Hoy
difícilmente encuentre un verdadero 1N60. Y el BA481 es más o menos similar a p.
ej. el HP2800.
Es realmente extraña la deformación en el caso del 1N4148. Por esto y otros
comportamientos a veces me da la impresión de que este diodo tuviese resistencia
negativa en VHF/UHF.
Con +28dBmV (25mV ef de RF) el BA481 rectifica 38mV sin prepolarización, 56mV
con 0,3uA, 51mV con 3uA
Con +18dBmV (7,9mV ef de RF) el BA481 rectifica ~5mV sin prepolarización, ~7mV
con 0,3uA, ~6mV con 3uA
En B), la salida del barredor primero se manda a
su propio detector interno y se memoriza la respuesta. Luego se manda al
detector externo y se compara la nueva respuesta. Usando 1N60, en el extremo
alto cae unos 2dB respecto del detector interno. Usando BA481, prácticamente se
tiene la misma planicidad que el detector interno.
En resumen: en cuanto a planicidad, molestia al LC, y estabilidad
en
temperatura, la mejor opción es el Schottky, le sigue el germanio, y por último
el 4148. Además, si se lo prepolariza, hay un determinado valor de corriente que
da la máxima salida, no es cuanto más mejor.
Aprovechemos para recordar que los Schottky requieren precauciones contra
descargas electrostáticas al manipularlos.
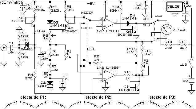
* La figura {dBmVmetro} muestra un circuito más elaborado con mayor sensibilidad y respuesta logarítmica (lineal en dB).

Su impedancia es de 75ohm e indica desde +20 a +40dBmV, o bien +80 a +100dBmicrovolt. Por ser su impedancia de 75ohm, esto corresponde a un rango de -29 a -9dBm. Cambiando los resistores que fijan la impedancia para que sea de 50, se tendrá una gama de -27 a -7dBm.
D1 es el detector.
D2 compensa la variación de Vf de D1 con la temperatura.
D1 y D2 se eligen para Vf similar con I=20uA. El de menor Vf se usará para D2. Deben estar en perfecto contacto térmico: juntitos en la plaqueta, y embadurnados con grasa siliconada.
C4 cortocircuita la RF acoplada capacitivamente desde D1 a D2, la cual introducía una alinealidad inesperada con niveles altos.
Q3 es el corazón del conversor lineal a logarítmico.
Q2 compensa en temperatura a Q3.
Q2 y Q3 se eligen para Vf similar a 0.7uA. El de menor Vf se usará para Q2. También deben tener perfecto contacto térmico entre sí.
Las polarizaciones de D1 y D2 deberían ser independientes de la temperatura. Q1 hace que la de D1 al menos varíe igual que la de D2 (compensa la presencia de D3) pero no es crítico.
Q4 y D4 limitan la deflexión de la aguja hacia atrás. R10 debe elegirse según el hFE.
R11 la limita hacia adelante.
R9 limita la ganancia a lazo abierto cuando se calibra el "cero".
R4 compensa la desviación de la cuadraticidad del detector con niveles altos.
P1 ajusta la linealidad de la escala: para que el nivel indicado a media deflexión sea la media de las indicaciones extremas.
P2 corre toda la escala hacia arriba o abajo.
P3 fija la sensibilidad: para que cada división sea exactamente 1dB.
Aun con las precauciones térmicas se impone un chequeo del "cero" cada vez que se use. Las variaciones de CC que se amplifican son tan pequeñas que el cero se desajusta por el calor irradiado por la mano (estando destapado), o incluso por un misterioso efecto de variación de Vf de los diodos cuando se le transmite tensión mecánica a sus patas, lo que ocurre cuando se flexiona la plaqueta al empujarla con el calibrador cuando se gira algún trimpot.
Se ajusta así:
1) Con el aparato apagado, ajustar el tornillo de cero del miliamperímetro.
2) Encenderlo. Sin señal, pulsar LL1 e intentar ajustar P1 para indicar "20".
3) Soltar LL1. Aplicar +20dBmV y ajustar P2 para indicar "20".
4) Aplicar 40dBmV. Ajustar P3 para indicar "40".
5) Verificar si se lee "30" al aplicar +30dBmV.
En el paso 2 es normal que sea imposible lograr tener la aguja quieta por el ruido del operacional. Es el paso que más necesariamente debe reiterarse ante cambios de temperatura.
Es muy probable que deba usarse otro valor de R7 para poder ajustar P1. Cada vez que se haya tocado el circuito con el soldador será preciso esperar un buen rato a que se estabilice su temperatura antes de reajustar.
Para probar la batería, se pulsa LL2, y se tendrá una escala de 5 a 10V. El punto de "5V" es extrapolado: no se debe usar el aparato por debajo de 7V.
Tarea para la casa: agregar un circuito de autocero, y corregir con termistor la dependencia de la sensibilidad del detector con la temperatura (que se refleja en los dB/div).
Ya que el límite de frecuencia inferior para este instrumento está dado por C1 y C3, el colocarles provisoriamente electrolíticos en paralelo permitirá calibrarlo con un generador de audio.
* A la hora de conmutar señales de RF, la figura LLAVEDIO podrá inspirarlo para hacer una buena llave a diodos.

Es una llave de 1 polo dos posiciones, de la cual se ilustra una mitad.
Al aplicar +15V al pasante conducen los diodos que estén en serie con la señal y se aplica tensión inversa al que está en paralelo. Lo contrario ocurre al aplicar -15V. Al pasante de la mitad no ilustrada se aplica el estado opuesto. La respuesta es plana por lo menos hasta 500MHz. Las inductancias en serie con los diodos compensan la capacitancia parásita. Son horquillas formadas por una de las patas, y se pueden abrir o cerrar hasta obtener la mejor pérdida de retorno.
Los diodos en serie son tipo Schottky, y los en paralelo son PIN. Normalmente se debería usar PIN también en los que estén en serie con la señal por su menor resistencia, pero se necesitaba maximizar la aislación entre bocas, lo que se logra más fácilmente con los Schottky por su menor capacitancia residual. Si lo que importa es bajar la atenuación en conducción, podrá ponerse todos PIN, e inclusive optar por la configuración "PI" que usa un solo diodo en serie y por lo tanto menor atenuación.
El choke son 9 lomos en una cuenta de ferrite. Por si ello llegara a molestar, tener en cuenta que el conector no seleccionado no presentará su impedancia nominal al circuito externo.
* Mediciones en un punto de un circuito sin que lo moleste el aparato de medición: en frecuencias bajas este tipo de precauciones está ejemplificado por la punta x10 del osciloscopio: presenta 10Mohm en paralelo con algunos pF, una impedancia prácticamente infinita para la mayoría de las aplicaciones. Pero en RF no existen las impedancias infinitas (y tampoco los cortocircuitos o masas perfectos): lograr que en UHF una "punta de alta impedancia" tenga unos 1000ohm ya es un desafío, como se verá.
Supongamos tener un circuito donde el generador y la carga son de 75 ohm, y queremos tomar una muestra de su tensión. En la figura {TP_30dB} se ve dos formas de hacerlo.

Si el medidor que se conecte al test point también es de 75, su indicación será 30dB menor que la señal principal. La impedancia que "ve" en el TP también es cercana a 75. Todo iba bien hasta unos 100 ó 200MHz.
Pero a medida que se aproximaba a 500MHz, el circuito A presentaba una reducción en la atenuación debido a la capacitancia entre electrodos del 1k2. Esto se solucionó colocando una vuelta de alambre sobre el cuerpo conectada a masa, a modo de "pantalla". Se la debe apretar más o menos hasta lograr la mejor planicidad: si se aprieta demasiado se produce un exceso de corrección al derivar a masa parte de la señal presente en la película resistiva.
Para no tener que usar este alambrecito, se pensó en la solución B: partir en dos el resistor tan alto, para que las capacitancias de cada mitad influya menos, pero inesperadamente se obtuvo un efecto contrario: la capacitancia a masa en la isla de cobre donde se unen ambos resistores serie producía un aumento de la atenuación tan grande como la disminución que se quería evitar.
Por ello se decidió unir ambos en el aire, pero el efecto seguía presente, aunque en menor medida. Fue necesario agregar una pequeña capacitancia con un alambre como se muestra para planchar la curva.
Por el contrario, para el resistor de 82 ohm lo que más molestaba en frecuencias
altas era su inductancia. Se notó una cierta disminución en la salida del test
point al eliminar por completo las patas: era un modelo con cuerpo de 2,5mm
(CR25) al que se limó el laqueado en los casquillos, se estañaron y se soldaron
directamente en vivo y masa del conector. Y bueno, los SMD no eran comunes en
1994...
ACERCA DE LOS ANALIZADORES DE ESPECTRO
* Un aviso de un fabricante de instrumentos mostraba al Dr. Frankenstein desesperado al ver a su monstruo escapando del laboratorio. El texto rezaba:
"Hay que estar loco para largar un producto a la calle sin haberlo probado adecuadamente".
Esto sirve de prólogo para la mala noticia que vamos a darle: si su circuito ha de ser conectado a una antena, en algún momento necesitará un analizador de espectro antes de comenzar a fabricarlo. Pídalo prestado de donde sea, o haga una excursión al INTI, al LANTEL o como se llamen al momento de leer esto, o intente armar algo que se le parezca, pero no se conforme con cruzar los dedos y suponer que por la salida va a salir sólo lo que Ud. quiere.
Una empresa donde estuve había contratado al ing. Agustín Berti (quien me pasó el dato de los escarbadientes y muchos otros) para asesorarnos en el desarrollo de un transceptor de UHF.
- ¿Uds. tienen analizador de espectro?.
- Sí... cuando avanzamos todo lo posible en el desarrollo de un prototipo, bajamos a Ajuste y nos prestan el analizador.
- Mal hecho. Ingeniería debe tener su propio analizador, y se debe usar no al final sino desde el principio del desarrollo.
- Pero tenemos un presupuesto muy limitado. No creo que sea tan imprescindible tenerlo continuamente. En este momento, vamos por la parte del VCO, que no es crítico...
- ¡¿¡Justamente!?!. ¡Nada menos que un VCO!. El desarrollo aunque sea de esa sola etapa requetejustifica que les compren o presten un analizador...
Uno ni se imagina la cantidad de porquerías que pueden andar rondando en un oscilador o un amplificador clase C. El aire está infestado de interferencias causadas por transmisores que despiden espúreas en cualquier frecuencia inesperada, cerca o lejos de la portadora, y que no son armónicas, aun en un diseño aparentemente bien concebido.
En la RF Design de Enero '88 apareció un sencillo analizador casero para 0...100MHz, con BW=250kHz. Una idea tratada en otros medios es usar un conversor de CATV modificado. En ambos casos se usa un osciloscopio como display. En las revistas de electrónica se publicitan módulos de analizador manejados por PC: conviene elegir uno que sea externo para evitar captaciones desde el inmundo medio ambiente electromagnético de una PC.
* Hay diseños de analizadores de espectro caseros cuyo corazón es un sintonizador de televisión standard. Pese a lo tentador de su sencillez, debemos tener en cuenta los siguientes puntos flojos:
- El rechazo de frecuencia imagen puede ser tan bajo como 40dB o menos en UHF, valor muy pobre para usarlo en un instrumento.
- La no planicidad dentro de una misma banda puede ser de varios dB.
- Si el rango de frecuencia que se desea barrer abarca el final de una banda y el principio de otra, es inevitable que aparezcan problemas en el empalme: cambio abrupto en la ganancia, el cambio de banda no es instantáneo (obliga a parar el barrido momentáneamente)
* Otros diseños, para los críticos componentes de entrada (conversor y VCO), utilizan módulos comerciales tales como los Mini Circuits. Y una FI tipo de receptor celular para el amplificador logarítmico. Así es el analizador publicado en QST: 0-70MHz, 1a FI de 110MHz, ver la sección Links. Es cuestión de hacérselos traer de Yanquilandia, pero eso es antideportivo!. Es como llegar a la cima del Aconcagua, pero en helicóptero!.
Si va a trabajar en 6m, necesitará algo que cubra al menos hasta la 2a o 3a armónica, o sea más del doble que este artículo. Wes Hayward y Doug de Maw son mis héroes favoritos de la QST, pero ellos se dedicaban más bien a HF, será por eso el rango elegido. Habría que adecuar el VCO y la 1a FI para tener mayor cobertura, y aumentar la selectividad relativa de la 1a FI.
* (jun/04) Si tuviese tiempo para experimentar, una idea que me está dando vueltas a la cabeza es modificar un sinto de TV (no de cable) con UHF de esta manera:
La cobertura de UHF completa es canales 14 a 78 (la norma vigente antes que los canales <21 y >69 fuesen reasignados a los celulares), o sea portadoras de video de 471,25 a 855,25. Por lo tanto, para FI=45,75 el oscilador cubre al menos 517 a 901MHz.
Ahora bien, si elimino toda la circuitería a la entrada del MOSFET conversor y le entro directamente, colocando un resistor de 50ohm en paralelo con su G1, y a su salida reemplazo la FI por otra de 517MHz, entonces tengo la piedra fundamental para un analizador de 0 a 384MHz de una sola vez. Si el VCO tiene prescaler, mejor. La planicidad estará dada por la constancia en la transconductancia de conversión del MOSFET y en el nivel de inyección del oscilador. Una pequeña L en serie con la terminación de 50 ohm o en serie con G1 debería ayudar a disminuir el efecto de la Cent.
Si tuviese que armar esto desde cero necesitaría conseguir el varicap, el MOS y el prescaler, y siempre es más fácil comprar un sinto de repuesto, o bien usar alguno reventado (en su etapa de RF) por un rayo.
Una cosa es segura: un VCO como el MiniCircuits o el del sinto de TV deben tener bastante phase noise así que no hay que hacerse ilusiones con poder poner mucho menos de 30 ó 10kHz de selectividad en la 2a FI.
* Un analizador de espectro es un instrumento utilísimo en todo desarrollo de RF. Desgraciadamente, su precio suele ponerlo fuera del alcance de muchos laboratorios. Pero si Ud. tiene la suerte de poder echarle mano a uno, aquí van dos aplicaciones frívolas, para cuando se desee romper la rutina.
Una es bien conocida: usarlo como receptor de radio. Para monitoreo auditivo, muchos modelos vienen con un conector para audífono. Basta con poner el instrumento en barrido manual y buscar la emisora con el mismo, conectando alguna forma de antena al conector de entrada. Se experimentará con el control de ancho de banda para compromiso de fidelidad y soplido. Por su amplio rango dinámico conviene usar el modo logarítmico, de 10dB/div; la distorsión introducida no es importante, contra lo que pudiera parecer. Para detectar FM se deberá sintonizar a un costado de la frecuencia central para obtener demodulación por pendiente. No será posible detectar BLU, salvo que se adicione externamente un generador en la misma frecuencia de la portadora suprimida.
La otra aplicación es más novedosa: si Ud. es amante de los efectos especiales o es cazador de sonidos exóticos, descubrirá que la salida de audio es la entrada a un vasto universo de sonidos, obtenibles mientras se hacen los análisis espectrales de rutina. Variando la frecuencia central (o la de comienzo), el ancho de banda, y la velocidad de barrido, se pueden lograr ronquidos, aullidos y gorjeos que vale la pena grabar.
[Marzo 2010] Artículo publicado en el Boletín del Radio Club Caseros, Marzo 1991, número 80.
Nota: una crítica a este circuito es el excesivo
diámetro de las bobinas, lo que molesta al querer "enfocar" el instrumento sobre
la zona deseada del circuito medido. Si lo va a construir, rehágalas para la
mitad de diámetro, y reemplace las formas octales por conectores más compactos,
p. ej. fichas DIN macho de 5 patas como las de los teclados viejos. Prometo una
versión a varicap.
Un GDM sirve para medir aproximadamente la frecuencia a que está sintonizada una bobina, aunque el circuito conectado a ella se
encuentre sin alimentación.
Es simplemente un OFV, cuya bobina sobresale de la caja
para poder acoplarla al tanque a medir. Entonces se gira el capacitor variable
del GDM observando la amplitud con que oscila el OFV en un instrumento de aguja
que tiene incorporado. Se notará un bajón (dip) en la amplitud cuando la
frecuencia de resonancia desconocida coincide con la del OFV, y ésta se lee en
el dial del capacitor variable.
El GDM es muy útil para preajustar aproximadamente circuitos de FI: cuando se usan bobinas calculadas teóricamente, sin haberlas corregido por inductancias y capacitancias parásitas, o si el núcleo permite demasiado rango de ajuste, es muy probable que resulte difícil el ajuste inicial del canal. Otra aplicación es para preajustar multiplicadores de frecuencia: sin él, no podría saberse si se está sintonizando una armónica u otra. También sirve como generador de RF de emergencia. Por último, todos los GDM pueden hacerse funcionar como ondámetros de absorción para conocer aproximadamente la frecuencia de la señal que ya está presente en la bobina.
Lo de "grid" es porque históricamente lo que medía el instrumento de aguja era la corriente de grilla del triodo oscilador, producida por rectificación grilla-cátodo, proporcional a la amplitud de las oscilaciones. Si bien nuestro GDM no tiene triodo (y por lo tanto no hay grilla), se decidió mantener la designación anglosajona, que es más conocida entre nosotros que las traducciones tales como "inclinómetro de reja", etc.
Son muchos los circuitos de GDM publicados. El presente se diseñó con componentes comunes y mínima cantidad de controles. Funciona perfectamente con sólo 1,5V, pero se decidió usar 2 pilas en serie, porque sinó en las frecuencias más altas se cortaría la oscilación con la pila un poco baja.

Se basa en un oscilador Hartley con FET. Este es un 2A266, actualmente discontinuado. Pídase un FET con Idss de aproximadamente 6mA y transconductancia de 4mA/V. Casi cualquier FET podría hacerse andar en este circuito, pero conviene que se parezca en estos parámetros para los cuales se optimizaron las bobinas. Pese a ser un FET de audio, el 266 llegó a oscilar (en otro circuito, con conexiones de bobina bien corta), en más de 100MHz, con 1,5V. Si se tiene, puede probarse un 2A267 o 2A244. Otra razón para usar 3V, es la siguiente: cuando el circuito se hace funcionar como ondámetro, la compuerta sigue conectada al circuito LC, y se notó que su impedancia (que en RF no es infinita), cargaba más a la bobina con 1,5V que con 3V, dando menor sensibilidad y agudeza de sintonía.
Las bobinas se hacen sobre trozos de caño de polipropileno (el monocapa marrón) de 3/4 de pulgada. Esto es el diámetro interior; el exterior es de unos 26mm. Con un niple de 20cm sobra para las cuatro bobinas. El material no resultó malo para la RF. Las formas se introducen en bases de ex-válvulas octales, a las cuales se les trituró los restos de vidrio cuidadosamente para no romper la bakelita. A las patas se las deja libres de alambres y estaño apoyando el soldador sobre el extremo por varios segundos, y luego golpeando rápidamente la base invertida sobre una madera. Si quedan restos de estaño, se eliminan con una mecha de 1,25.
La espira más externa es la que va a masa, y la del tándem queda en el fondo del zócalo, para minimizar la desintonía por capacitancia con las superficies a que se acerque. Los chicotes deben estar perfectamente desesmaltados y estañados antes de introducirlos en las patas. Además, en algunas patas también se debe introducir un alambre fino para hacer ciertos puentes: todas las bobinas llevan uno que conecta la alimentación al enchufarlas, para evitar el interruptor y, excepto en la de frecuencia mayor, también hay un puente que pone en paralelo las secciones del tándem. Para soldar los alambres, calentar nuevamente la pata e ir introduciendo estaño de a poco. Cuidar que no quede estaño escurrido en el exterior de las patas. La derivación es tal vez el paso más engorroso en la construcción de las bobinas. En la bobina más baja, el fino alambre puede sacarse por el agujero correspondiente de la forma y hacer que vaya a la pata y vuelva, pero en las demás hay que raspar el esmalte en el lugar preciso, y enroscar y soldar allí un alambre más manejable. La relación de espiras en las dos bobinas más bajas, se eligió para ecualizar la tensión rectificada con la de las bandas altas.
El tándem es del tipo para radio "Gacela". Es similar al de la Spica con chapas metálicas, pero con eje largo, lo que permite usar perillas comunes. No descuidar un detalle trivial: la longitud y rebabas de los tornillos para fijarlo. La primera chapa móvil está tan cerca del armazón que un tornillo algo más largo que lo justo, la podría estropear. Recuérdese que tanto los zócalos octales corno los tándem metálicos ya son piezas de museo: si los terminales de conexión se han oxidado o presentan un estañado sucio, hay que dejarlos brillantes con una lima y volver a estañar. Si se puede, sacar la escobilla de bronce que conecta el rotor con el armazón del tándem, pulirla con virulana fina y volver a colocar, con lubricante de contactos: es importante que haga buen contacto para evitar falsos "dips" en las bandas más altas. Es normal que la C del tándem vuelva a aumentar un poco antes de quedar las chapas totalmente abiertas. Debe eliminarse los trimmers incorporados.
La rectificación de la RF no está a cargo de la grilla (compuerta en nuestro caso), sino de un diodo, método que demostró proveer mayor CC. Es de germanio (ojo con recalentarlo) del tipo usado como detector de video (p. ej. OA90) y no otros tipos que no son buenos para RF (OA91, diodo de alta V inversa para CAF horizontal).
Para que la baja R interna del instrumento de aguja no
cargue la tensión rectificada, se agregó un seguidor emisivo, más otro
transistor para compensación de Vbe. Una llave elimina el oscilador para que el
resto del circuito funcione como ondámetro de absorción (ver Boletín N° 70)
para medir la frecuencia de una señal ya presente en una bobina. En el modo ondámetro se necesita toda la ganancia de CC existente, pero como GDM la
inclusión de R3 la disminuye para que la aguja no se vaya de escala. Con la
llave en ondámetro, retocar R6 si es necesario para ajustar el cero. Luego se
la pasa a GDM, se cortocircuita el tándem provisoriamente, y se retoca R2 para mantener el cero.
En el prototipo se usó un "vúmetro/indicador de sintonía"
económico, que resultó tener una sensibilidad de 200uA. Si el que se consigue
es más duro, p. ej. 1mA, disminuir proporcionalmente R4 y R5. R4 se hizo
bastante mayor que R5 ya que no se requiere que el instrumento deflecte hacia
atrás.
Conviene armar el GDM en un gabinete metálico para que la mano del operador no introduzca errores por su capacitancia. En el prototipo se usó una lata de sardinas, de 60x100x40. El portapilas usado entró ajustado a lo ancho (los 60mm). No suelde el portapilas con las pilas puestas: por no tener esto en cuenta, la presión de las pilas deformó el plástico reblandecido. El consumo es tan bajo (3mA como GDM) que las pilas pueden quedar soldadas directamente. La distribución del zócalo, tándem, FET y llave se eligió procurando minimizar en lo posible la longitud de las conexiones. Debe tenerse en cuenta en caso de optar por otras disposiciones: p. ej. si las bases octales que se consigan no tienen las patas indicadas y hay que usar otras, o se usa otro gabinete, o si se desea ubicar la llave sobre el frente. Por el pequeño espacio disponible, para no amontonar las escalas de las bandas, se decidió marcar el dial simplemente de 0 a 100 y usar una tabla aparte para leer la frecuencia.
Para calibrarlo se puede hacer funcionar como GDM u ondámetro indistintamente, ya que se comprobó que la. frecuencia de resonancia no cambia apreciablemente con el modo.
1- En modo ondámetro, se puede ir tomando puntos de calibración acercándolo a la bobina de un oscilador a cristal, probando con varios cristales. Si se tiene un generador de RF, conecte una bobinita de algunas vueltas a su salida para acoplarla al ondámetro. No olvide que algunos generadores económicos, al usarlos en la última banda, realmente están oscilando en la penúltima y simplemente indican el valor de la 2a armónica en el dial. Como generador puede usarse la bobina del oscilador local de un receptor de onda corta, siempre y cuando se sepa si el OL está por arriba o debajo de la frecuencia indicada en el dial, para sumarle o restarle el valor de la FI a lo que marca el dial. Otra idea que puede intentarse es acercar el ondámetro a la bobina de antena o interetapa, y anotar la posición del dial en que se produce una disminución en el volumen de la emisora que se recibe.
2- En modo GDM, para calibrarlo hay que tener algunos
cuidados adicionales, además de asegurarse de si está usando una armónica. Lo
normal es hacer que el GDM se bata contra una emisora de frecuencia conocida,
pero si se lo acerca demasiado al receptor lo sobrecargará, y aparecerán
batidos en más de un punto del dial del GDM. Para evitar esta confusión, habrá que
alejarlo del receptor lo más posible. Si aún así se produce batido en dos
posiciones cercanas del dial del GDM es posible que el receptor tenga poco
rechazo de frecuencia imagen. Para saber con cuál de las posiciones nos
quedamos, desintonícese un poco el receptor: si el batido no varía en
frecuencia, ésa es la frecuencia verdadera. Las armónicas del GDM que no entren
por frecuencia imagen también serán batidos estables, pero será imposible que
confundan porque estarán mucho más espaciadas. Por ejemplo: la bobina más alta
se calibró en 61,2MHz, portadora de video de Canal 2 (produciendo barras en la
imagen) con el tándem casi todo abierto, y en 30,6MHz estando casi cerrado
usando la 2a armónica. Un último método, bastante obvio, es con frecuencímetro:
unir la masa de la punta a la caja del GDM, y acercarla al vivo de la bobina lo
justo para obtener una lectura estable en el display.
Batir contra una emisora de FM es algo confuso, conviene esperar a un momento de
silencio para verificar que el batido es estable.
Al usar un GDM o un ondámetro, hay que acercarlo lo menos posible a la bobina bajo medición, sinó se falsea la lectura. De todos modos, no debe olvidarse que estos instrumentos sólo permiten una moderada exactitud por naturaleza.
* Que en su arsenal de instrumentos hi-tech no falte el dedo índice. Más de una vez le será útil en aplicaciones similares a la del "testigo". Hubo veces en que una oscilación ultra alta no se tranquilizaba con nada, excepto apoyándole el dedo; lástima que ese "componente" sea poco práctico para colocarlo en la lista de componentes...
<eof>