Antenas
www.geocities.ws/danielperez www.qsl.net/lw1ecp Ing. Daniel P�rez LW1ECP
fb: Daniel Ricardo Perez Alonso contacto: danyperez1{arrroba}yahoo.com.ar
* Como las emisoras
de broadcasting en FM emiten en polarización vertical, las antenas receptoras
también deberían ser verticales para captar al máximo. Un simple monopolo, como
la varilla extensible de las radios portátiles, al ser vertical no podría
orientarse para favorecer la recepción de una u otra emisora. Pero la realidad
nos muestra lo contrario: usuarios que ponen la varilla horizontal u oblicua, y
la giran buscando mejorar la recepción de una emisora débil o semi tapada por
otra de la misma frecuencia.
¿Cómo puede ser?. Es que después de todas las reflexiones que sufre una onda en
su trayecto, es imposible que conserve la polarización vertical pura. La
componente horizontal que así se genera termina siendo útil para intentar la
orientación mencionada.
* Qué hacer si, una vez sintonizada una estación de FM en una radio con antena
incorporada, la recepción empeora al alejarse uno: acérquese, gire la antena
para un lado cualquiera (no necesariamente el que dé mejor recepción estando
Ud. cerca), aléjese, y aprecie si la recepción mejoró. Si no, repita los pasos.
Una esperanza adicional se tiene moviendo cerca de la radio un objeto metálico
grande, tal como una silla, para alterar convenientemente el patrón de
captación.
* No confundir ganancia con directividad. Si a una antena le agrego un
atenuador, la ganancia baja pero la directividad se mantiene. En una
parabólica, si la superficie está abollada o con la forma mal calculada, no se
producirá enfoque correcto en ningún punto y esto reducirá la ganancia con
respecto a lo calculado, pero afectará menos a la directividad.
* Puntos tradicionales de confusión:
GANANCIA...¿Cómo puede ser que una antena gane, si no tiene válvulas ni
transistores?. Muy fácil: ya que un dipolo "dispara" en muchas
direcciones además de la que nos interesa, si agarramos toda esa potencia
desperdiciada y la dirigimos hacia nuestro corresponsal, éste nos recibirá con
más fuerza. Es lo que hace una antena direccional. Este efecto se logra con las
varillas adicionales en una yagi, con las superficies reflectantes en la
parabólica o la diedro, o la longitud adicional en la cinco octavos. Esta MISMA
ganancia ocurre para la recepción: los elementos adicionales hacen que se
atrape más ondas. Como beneficio adicional, una direccional evita molestar en
otras direcciones en transmisión, y que nos molesten en recepción. NOTA: Según
el diseño y la calidad de la construcción, es perfectamente posible tener
antenas que sean direccionales pero que no ganen.
* ¿Ganancia con respecto a qué?. Hasta ahora hemos hablado de ganancia con
respecto a un dipolo. Si al cambiar de un dipolo a una direccional nos reciben
con 1, 2 ó 3 unidades S más, es porque gana 6, 12 ó 18 decibeles con respecto a
un dipolo. Se supone que en ambos casos las antenas apuntaban al corresponsal.
Pero ya que reconocemos que un dipolo no irradia parejo en todas las
direcciones, entonces un poquito de directividad tiene. Los matemáticos se
valen de una antena imaginaria (referencia para los cálculos de radioenlaces),
la isotrópica, que si existiese irradiaría o captaría igual de todos lados.
Aunque no lo crea, si se toma con respecto a una isotrópica, el dipolo solito
ya gana 2,15dB. De aquí nace la clásica trampita de especificar la ganancia en
decibeles pero sin decir con respecto a qué. Como con respecto a la isotrópica
el número da unos 2dB más grande, si no dice si son dBd ó dBi, supondremos por
las dudas que son dBi. Aprovechemos para aclarar que una buena
"groundplane", vertical con plano de tierra, rinde exactamente lo
mismo que un buen dipolo, sólo que su impedancia es la mitad.
* ¿Es cierto que una antena de medio pelo perjudica menos la recepción que la
transmisión?. Si lo que tapa las emisoras que llegan débiles es el QRM y QRN
(interferencias y ruidos naturales), una antena mala o mal adaptada reducirá
igualmente la señal deseada y las interferencias, así que no habrá problemas.
Esto ocurre casi siempre en frecuencias de onda corta (HF). Por esto es que se
puede recibir bien muchas broadcastings distantes con un chicote de morondanga.
Pero en VHF y UHF es más probable que la limitación para la recepción sea el
ruido que se genera en los circuitos del receptor, entonces cada decibel en que
se pueda aumentar la señal atrapada hará que mejore casi 1 decibel la relación
señal a ruido en el parlante. Esto lo saben muuuy bien los que trabajan con las
señales ultra débiles del rebote lunar. Y si es una comunicación en FM con
nivel por debajo del "umbral de FM", mejorar 1dB en antena mejorará
varios dB en audio.
* Si hace la prueba de medir la relación frente / espalda de una direccional, y
obtiene un valor bastante menor que el especificado por el fabricante, es
probable que estén molestando los rebotes en la zona, o que necesite agregar un
balún justo entre la antena y la bajada.
* Para evitar que se dañe el transistor de entrada de un receptor, p. en caso
de excesiva RF captada desde el transmisor, suele colocarse un par de diodos en
antiparalelo en la conexión a la antena, ver {prot_ant}:

En la configuración A) se usaron diodos de germanio porque al tener menor caída
en directa comenzarían a limitar en un valor de señal más bajo, haciendo sufrir
menos al transistor. Sin embargo, señales de varios cientos de mV no sólo no
dañan, sino que aún sin estar activo el transmisor puede haber perfectamente
señales recibidas con niveles que producen la conducción indeseada de los
diodos. No sólo eso, también se notó que toda la banda recibida estaba
infestada por intermodulaciones de emisoras de broadcasting AM: su intensidad
era suficiente para hacer conducir los diodos y producir batidos.
En B) se solucionó todo. La adaptación de impedancia al sintonizado, en vez de
consistir en un capacitor pequeño, es una derivación de la bobina y ahora la
entrada de antena presenta una impedancia muy baja a toda frecuencia apartada
de la resonancia, evitando que los diodos actúen innecesariamente. Aclaremos
que la antena es un dipolo, sin continuidad para la CC ni las frecuencias de
broadcasting. Además se cambió por diodos de silicio (adivine cuáles...) lo que
supone un umbral de actuación unos 10dB (3 veces) mayor. ¿1N4148 dijo?. ¿Y
cuáles iba a ser si no, 1N4001? ;-)
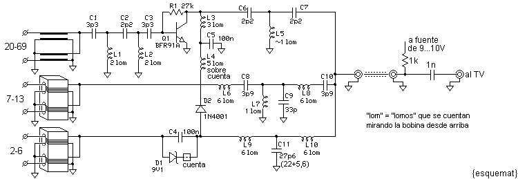
Dic/08: COMBINADOR
DE ANTENAS DE TV
En 1996, en un
desesperado intento por frenar la presión de mi familia para suscribirnos al
videocable, diseñé este circuito para demostrarles que en el aire había cosas gratis
que valían la pena. Debo reconocer que perdí la batalla, pero igual viene bien
para cuando se corta el videocable.

La carcaza es de un tap (caja de distribución) de CATV,
conveniente por su hermeticidad. Observar la forma en que se prensa
la malla del coaxil de salida.

En el caño tengo una antena de UHF arriba de todo, luego una para 7-13, y abajo
de todo la 2-6. El circuito las combina después de pasar por filtros pasabanda.
Cada entrada tiene su balún. En el caso de UHF se agregó un preamplificador. No
está optimizado para adaptación de impedancias, ruido o linealidad, pero fue
vital para poder captar varios canales más, cosa importante ya que muchos están
codificados. Sí se agregó un pasaaltos adicional a su entrada para reducir el
riesgo de intermodulación, por transmisores cercanos fuera de banda.

El transistor va del lado de abajo. También C5, que se
agregó a último momento. C5 y el zéner protegen contra picos que lleguen desde
la salida, especialmente durante la instalación (ver el capítulo "Sillas
Eléctricas").
La cuenta en serie con una pata del zener (el cual está normalmente sin
conducir) es para evitar que su C de juntura resuene con la L serie de C4 en
alguna frecuencia inesperada (ver "Malditas Oscilaciones", donde se
habla del reemplazo de los 74L).
Las bobinas al aire se hicieron sobre una mecha de 4,5. Los balunes de VHF
miden 7,5 x 5 x ~4,5

El balún de UHF se sacó de algún adaptador 300:75. Son 6
lomos de una línea que supuestamente tiene Z0=150ohm, bobinadas sobre una forma
de ~3,5mm.
Tras todos estos años el circuito cumplió fielmente su misión, no así las
antenas, cuyas partes plásticas se fueron degradando con la luz solar. Las
piezas encargadas de mantener las varillas a 90 grados con respecto al boom
estaban destruidas. Aprovecho para adjuntar cómo las reemplacé por versiones de
aluminio.
{ Agregado 2025 } Por razones desconocidas, se
hab�a arruinado el transistor, pese a la protecci�n contra chispas en el coaxil
de salida.
Ya no hay canales de UHF anal�gicos codificados o sin codificar, se est� usando
Ok para TV digital.
<eof>