|
136 - 137 KHz LF Band
Alguna vez se le ocurrió escuchar entre estas frecuencias ?
No,... no está "fuera del corral"... No,... no son 136 MHz... Sí, 136 kHz, debajo de las broadcastings de AM
...y allí,... podemos transmitir ?
LW2ETU , la primera baliza en la banda de 136-137 kHz. con reportes de escucha en América describe sus experiencias y el desarrollo del proyecto
|
|
Antes de comenzar el relato cronológico de la experiencia de Marcelo sugiero al lector que no conozca las particularidades de esta banda, que preste atención a las cifras y unidades que se irán mencionando en el transcurso de la nota, ya que por lo inusuales pueden tomarse como errores de tipeo, cosa que no es así. Para entrar en tema, la longitud de onda para la frecuencia de 136 KHz es de 2200 metros, con lo cual construir un dipolo de 1/2 onda (1,1 km entre puntas), e instalarlo a una altura ideal (550 metros) resulta casi imposible. Mas allá de estos inconvenientes, hay otros, como las pérdidas que reducen la potencia efectiva irradiada a una ínfima parte de la erogada por el equipo. Estos factores determinan que casi cualquier antena que usemos en esta banda será "de extremo compromiso". Hay que tratar, como siempre, de extender nuestros alambres lo más alto y lejos posible, pero siempre será poco. Además si se logra extender los suficientes metros para la antena, esto también acarrea otros problemas como la estática en la misma, que alcanza niveles a veces hasta peligrosos.. Por otro lado, la recepción tampoco es cosa fácil. Muchísimos ruidos de baja frecuencia hacen desaparecer casi cualquier señal a menos de que esta tenga mucha potencia o perdure por largo tiempo en una frecuencia estable y pueda ser "distinguida" por algún programa de computadora. |
|
Cómo empezar : Hay mucha información y gente dispuesta a contestar preguntas en el foro : http://ar.groups.yahoo.com/group/136k/ , que justamente modera Marcelo lw2etu, no dude en ingresar al mismo para mantenerse al tanto de las novedades en esta banda, salidas de campo, antenas y otros. Para comenzar a realizar alguna experiencia en esta banda lo recomendable es probar recepción con el o los receptores o tranceptores de que se disponga, y con diferentes antenas. No siempre la antena más larga o el receptor más sensible son los que dan mejores resultados, influyen en la recepción, la orientación y polarización de las antenas, el ruido local, la presencia de emisoras de AM cercanas, etc. Para tomar referencias de cómo escucha nuestro equipo en estas frecuencias, se pueden tomar como referencia las balizas de aeródromos y otras, que figuran en los archivos de "Beacons" más abajo. Como se anticipó; para poder ser escuchada, una estación debe emitir con bastante potencia, cosa que nuestra reglamentación no permite; por lo que debemos optar por la segunda alternativa, que es la de "permanecer" largo tiempo en el aire con una portadora fija. Esto se logra transmitiendo en modo QRSS o telegrafía a muy baja velocidad. El modo QRSS-# indica con el # ( numeral), la duración en segundos de un punto de telegrafía. Así por ejemplo QRSS-4 indica que el punto durará 4 segundos y la raya por lo general el doble, distinguiéndose facilmente uno del otro. Pero bien, cuando la velocidad baja a ser tan lenta como QRSS-30 o 60 se debe recurrir al uso de una computadora y programas que nos muestran, dentro de un espectro de frecuencias determinado, la presencia de señales y/o portadoras. Así podemos "ver" luego de unos minutos que en la pantalla se distinguen trazos correspondientes a transmisiones de telegrafía. Desde esta página se pueden bajar algunos de esos programas, además de figurar los links correspondientes a los autores de los mismos para obtener mayores referencias y ayudas de uso. Si la recepción se complica por la presencia de ruidos o transmisiones de otros servicios, se puede recurrir al uso de Pre-selectores, para filtrar la señal. En el transcurso de la nota se detallan varios filtros empleados.. Por último, si desea realizar experiencias transmitiendo, no dude en anunciarlo en los grupos de radio, radioclubes y/o páginas informativas de Internet, a los fines de que quien esté en condiciones de escucharlo, sepa dónde y cuándo lo puede encontar. Beacons en LF: Archivo 1 (143Kb) Archivo 2 (5Kb) Radiofaros Argentinos 1 (129Kb) Radiofaros HF (56Kb) Radiofaros PY 1 (87Kb) Radiofaros PY 2 (100Kb) Radiofaros CE (187Kb) Enlaces: VLF Time Broadcast The Russian VLF
Reglamentacion nacional de la banda de 137kHz
Uso de la Banda en Reino Unido
135.7 – 136.0
Station tests & transatlantic reception window
135.9 – 135.98 kHz Preferred transatlantic window for
Europe to North
American transmissions of very slow CW (QRSS) 136.0 - 137.4 CW
135.980 - 136.050kHz Preferred transatlantic window for Europe/North
American
contacts
137.4 - 137.6
Non-CW modes (Hell, Wolf, PSK, etc.) 137.6 - 137.8 Very slow CW (QRSS) centred on 137.7
137.700
- 137.800kHz Preferred transatlantic window for North American to
Europe
transmissions Uso de la Banda en Alemania
LW2ETU baliza QRSS en 137,422 kHz
Evolución de las pruebas: Sep 2002: Arme el primer transmisor, para hacer algunas pruebas de radiación. Era un circuito muy sencillo que me entregaba alrededor de un watt. Nov 2002: Arme una etapa de potencia con un transistor IRF840 trabajando en clase "E" y utilizaba el circuito anterior como excitador. Hice algunas transmisiones de prueba, avisando en distintas listas de correo de radioaficionados y packet. No tuve respuestas. También arme un preselector para escuchar un poco mejor, ya que la alta potencia y la cercanía de algunas estaciones comerciales hacían que las condiciones para el receptor no sean buenas. Dic 2002: El mismo transmisor mejore la adaptación , arme y coloque un filtro pasa bajos a la salida. Logre unos 15 wats.
El 25 de diciembre a las 17hs aproximadamente obtuve mi primer reporte, Daniel, LU8EDR había escuchado mi transmisión. Hice un cambio de todos los inductores y transformadores por otros que arme con alambres mas gruesos, mejorando notablemente la adaptación y la potencia de salida (50w). A partir de aquí la baliza funciona todos los días desde las 19hs hasta las 8hs del día siguiente (UTC -3). Armé un preselectror para limpiar un poco las señales que trataba de escuchar en los momentos que no transmitía. Utilicé una antena de una radio de AM tipo "Spica", aprovechando el bobinado original de la misma y agregué una segunda bobina de captación. Para bajar la resonancia del circuito original cambié el capacitor variable por otro de mayor capacidad y capacitores cerámicos en paralelo. |
|
|
|
|
El circuito se ajusta a mayor señal , desplazando la bobina 2 sobre el núcleo y luego se ajustan los capacitores variables en tándem, que me permiten una sintonia desde 110kHz hasta 180kHz aprox. Ene 2003: El 3 de enero tuve mi segundo reporte de LW8DYK, y el 11 el tercero de LU2BAM.
Aparición en páginas de la web : 136 kHz by RU6LA http://136.73.ru/ http://136.73.ru/h_history/h.htm " 2003 3.01.03 136kHz First reception in South America (LU8EDR and LU8DYK RX Marcelo LW2ETU) "
The World of LF by G3YXM http://www.picks.force9.co.uk/ http://www.picks.force9.co.uk/news2k3.htm " LF news past....2003. 11/1. Argentina on-air. As you may have seen from the noticeboard popup, LW2ETU put out the first 137k signals in Argentina on Christmas Day. Marcelo was copied by LU8EDR, on Jan3 by LU8EDR and LU8DYK and on 11th by LU2BAM. LW2ETU is now beaconing from10pm - 11am utc on 137.10. "
Baje soft de la web para transmitir en QRSS y para recibir. A continuación tres programas para rx : Argo ; Spectran ; Spectrum Lab . Links : Argo ; Spectran ; Spectrum Lab ; Yo utilizo este último. También construí un filtro pasa bajos para mejorar la recepción, del cual se pueden ver dos imagenes y el esquema. |
|
|
|
Como se ve en el esquema originalmente era un fitro Butterword, pero decidí hacerlo elíptico con el pico de atenuación aproximadamente en 990kHz, porque en esa frecuencia existe cerca de mi qth una broadcasting con mucha potencia. Febrero 2003: El transmisor se encuentra funcionando y esta compuesto de la siguiente manera : el oscilador es un generador BK bastante estable, luego del mismo tengo una etapa driver compuesta por un BD140 y un 2N2222 en conmutación tipo clase D, que excitan la etapa de salida compuesta por un IRF740/840/640 (cualquiera de ellos) que trabaja en clase E. |
|
También agregue un filtro pasabajos, un balun 2:1 , un transmatch MFJ que utilizo como indicador de potencia directa y reflejada (la escala queda descalibrada por efecto de la baja frecuencia en que se utiliza, pero sirve igual teniendo en cuenta que las indicaciones son relativas), otro balun 2:1 , el inductor de carga (180 vueltas de alambre 0,4 en forma de 20cm) y la antena (hilo de 50m con la bajada a los 18m de un extremo). |
|
|
Marzo 2003: Construcción y programación de una placa con un micro AT89C2051, generando la señal de conmutación para el QRSS-4 (la duración de un "punto" es de 4 segundos. Transmito en QRSS-4 todos los días de 19 a 23hs. |
|
Abril 2003: Construcción de dos nuevas bobinas de carga para mi antena. Cada una de las bobinas consumió cien metros de cable de 1,5 mm2 de sección. |
|
Dimensiones: Inductor con fijo derivaciones
Largo 18,3 cm 38,8 cm Diámetro 50,5 cm 25,7 cm Vueltas 60,5 123
|
|
En las fotos inferiores pueden verse las diversas derivaciones probadas, y sobre el extremo una tapa metálica destinada a modificar la inductancia de la bobina |
|
Abril 2003 : Nuevo reporte de LU8EDR luego de las modificaciones. En las imágenes se aprecia inestabilidad en frecuencia, cosa que deberé mejorar en las próximas semanas. Mas allá de eso, se ve que la señal es buena. |
|
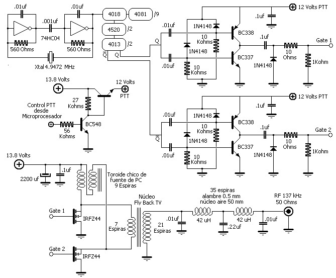
Mayo 2003: Construcción de un oscilador a cristal basado en un 74HC04, un cristal de 4947,2 kHz de frecuencia fundamental , un divisor por 9 con un 4018 y otro divisor por 2 con un 4520, la frecuencia obtenida es 264,844 kHz, que es procesada para excitador a dos transistores que generan alternadamente los ciclos positivo y negativo de la señal de RF final a 137,422 kHz. |
| Junio 2003: Luego de la construcción y puesta en funcionamiento del nuevo oscilador los reportes mejoraron totalmente, como puede verse a continuación. Comparando los reportes de Abril y el actual, notamos una mejora evidente. |
|
Julio de 2003 : Realizo una nueva etapa de salida de RF, en esta oportunidad en clase D, con 2 transistores IRF540; La potencia de salida del transmisor alcanza aproximadamente 100 Watts. |

Incorporado de un filtro de salida doble PI cuyo esquema y foto se muestra a continuación.
|
El aumento de la potencia de salida trajo aparejada la saturación del núcleo de ferrite empleado en la salida de RF. A falta de documentación al respecto, utilicé un núcleo de Fly-Back de un televisor, el cual se calienta notablemente. Como solución transitoria y hasta conseguir otro núcleo más acorde, una turbina aporta ventilación al mismo, manteniéndolo a temperatura aceptable. |
|
Agosto de 2003 : Logro prolongar la longitud total de la antena a unos 100 metros de longitud total, con la ayuda de una torre auxiliar sobre una fábrica vecina, para poder superar los techos de la misma. El irradiante se encuentra a unos 15 metros de altura, atravesando la manzana de calle a calle. La línea de transmisión, acoplada a unos 18 metros de uno de los extremos del irradiante, es de cable unifilar revestido, e ingresa en la sala de radio conectándose al transmisor atraves de la bobina de carga. Una jabalina de puesta a tierra compensa el conjunto, teniendo en cuenta la casi imposibilidad de confeccionar un dipolo. |
![]() |
|
Septiembre de 2003 : Reporte de escucha de LW9ELE realizado desde Junín sin el empleo de computadora (a simple "oreja") Octubre de 2003 : Para continuar mejorarando la escucha, y opacar las estaciones de broadcasting en AM que se mezclan en la frecuencia, armé otro filtro con un preamplificador. Este último lo anulé porque no resultó útil, pero el conjunto de bobinas sí atenuó bastante las espúreas. las fotos muestran el prototipo de ambos lados y cómo se conecta en serie con el Pre-selector. |
|
Esquema del circuito, utilicé bobinas de FI de las usadas en radios de AM, las de color negro, a las que previamente retiré el capacitor original y agregué los indicados en el esquema. El ajuste del filtro lo fuí buscando progresivamente buscando la mayor atenuación de las Broadcastings presentes, hasta encontrar el punto de mejor escucha, sin la presencia de espúreas. |
|
|
Septiembre de 2003 : Reformo el circuito del microprocesador que generaba el código en QRSS-4 para generar QRSS-30, 60 o 120 programable mediante jumpers. Transmito en adelante en QRSS-30 |
|
Diciembre de 2003 : Reporte grabado. Gracias a Daniel, LU8EDR, que grabó y conservó los archivos, aquí se puede escuchar nuevamente la primera parte de la transmisión donde se repite a velocidad normal mi distintiva 2 veces, luego continúa en modo QRSS30. |
![]() |
Bajar archivo de Sonido WAV |
Marzo de 2004 : El proyecto de una antena de cuadro multivueltas direccional para escuchar comienza a tomar forma.
|
Ya están avanzadas las partes fundamentales de la antena. A la izquierda, el bastidor de madera generosamente barnizado, y a la derecha la cinta plana que formará una bobina de 25 espiras y una espira de acoplamiento. |
|
A la Izq. : Detalle del empalme de la cinta plana.
Se soldó el final de cada cable con el inicio del siguiente en la cinta , sobre las terminaciones (inicio del primer cable y final del ultimo) se buscará una capacidad que resuene en la frecuencia sintonizada . Los terminales de la espira de acoplamiento se conectarán al pre-selector .
El uso de la cinta plana en lugar de un cable único bobinado sobre el bastidor, simplifica el armado, desarme y ajuste, y además garantiza un largo y espaciado uniforme en todas las espiras
|
|
Agosto de 2004 : Reportes de escucha y comentarios de LW1EXU Carlos Guillermo Vahnovan " Marcelo nos anuncio hace unos dias que puso nuevamente en actividad el beacon de 136khz que habia quedado QRT despues de una tormenta hace unos meses............ si quieren ver (si, ver) como se escucha por GF15AB (La Plata), mi estacion, pueden hacerlo en http://www.lw1exu.com.ar/capture_splab/ Tambien esta activa la lista que modera Marcelo sobre la actividad en esta banda en
http://ar.groups.yahoo.com/group/136k/
donde pueden compartir sus reportes y experiencas. .................... ................
la trasmision de Marcelo es todos los dias de 19 a 07 en 137422Hz, +/- 1Hz. QRSS30
. Y si, precicion de mucho menos que 1hz, pueden verlo en las capturas. Pasado losprimeros 5 minutos de encendido del trasmisor, la estabilidad del oscilador es
perfecta! " |
El frecuencímetro del taller, mostrando claramente le frecuencia del transmisor
|
|
|
Algunas notas y datos de interés
Dado que el equipo se enciende aproximadamente desde las 20:00 Hs. hasta las 08:00 Hs. del día siguiente, el transmisor trabaja durante toda la noche sin ningún tipo de asistencia, mostrando a la mañana siguiente, los efectos de los imprevisibles fallos, descargas estáticas o sobrecalentamiento. Se nuestran a continuación algunos de estos fallos que han podido ser registrados y luego solucionados. |
|
El sistema irradiante de la baliza, como ya se ha mencionado, utiliza un cable unipolar revestido en pvc, como línea de transmisión, la misma debe salir de la sala de radio atraves de una ventana, un tejido plástico de media-sombra y cercano al vorde de un techo de tejas. La proximidad con estos elementos provocó varios inconvenientes, producto de la elevada tensión presente. En la foto se puede ver parte de la línea en la cual se produjo un arco con un alambre que soporta la media- sombra. La aislación del cable no fué suficiente una vez producido el arco, se quemó, para luego continuar fundiendo parte del cobre del conductor. |
|
Desgraciadamente, el arco terminó cuando uno de los transistores de salida de RF estalló, quedando como se vé en la foto de la izquierda . A la derecha, el transistor reemplazado; sobre el disipador aún quedan los rastros de la quemadura. |
|
La longitud de la antena, aunque corta para la frecuencia de trabajo, es lo suficientemente larga para generar altas estáticas, y mientras se encuentra conectada al equipo, descarga sobre éste altas tensiones, provocando que al poco tiempo de estar operando, los 2 transistores de salida se quemaran por estas descargas. Habiendo ocurrido esto unas cuatro veces, busqué solucionar el problema intercalando un resistor de 1 Meghom entre la salida del equipo y la toma de tierra. Esto funcionaba protegiendo los transistores, pero fué necesario emplear 3 resistores de 330K y 2 Watts de disipación para que la potencia perdida en ellos se disipara sin quemarlos. Desde entonces no se han producido quemaduras nuevamente. Durante el día o en noches de tormenta, la línea de transmisión que ingresa al cuarto de radio queda conectada a un "chispero", que trabaja incansablemente descargando a tierra las tensiones de la antena. |
|
Una prueba de la elevada tensión presente en la línea de transmisión: En las fotos, mientras el transmisor se encuentra funcionando y con la serie de resistores de descarga estática colocado a tierra, al acercar un destornillador se producen arcos de mas de un centímetro |
Ultimos reportes de escucha / recepción / capturas
|
Página web : The World of LF by G3YXM http://www.picks.force9.co.uk/ http://www.picks.force9.co.uk/news2k4.htm " LF news past....2004. 4/9. Argentina active. Also on September 18/19th, LW2ETU will be active from Avellaneda and is seeking reports. Transmission is to run from Saturday at1500utc to Sunday 1500utc on 137.422kHz +/- 0.2Hz in qrss30. The antenna will be 100m wire and the TX power will be 120W. " |
http://ar.geocites.com/lw2etu_137/index.htm