Circuitos y Kits


Circuitos
49er

Los mejores proyectos QRP WA6OTP

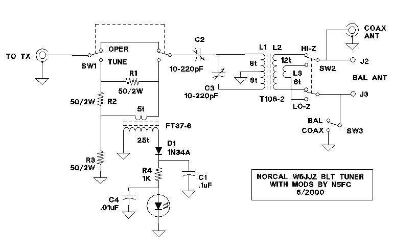
Sintonizador de Lineas Balanceadas y Desbalanceadas (Mas informacion en KIT's BLT)

Kits



Norcal 40A-SST-Sierra

Elecraft K2 & K1

BLT

SLV