This keyer desing is for who need simplicity. No command to learn, just put battery, plug your transmitter and paddle. And you are on the air.
Even with its simplicity, the keyer has some day-to-day basic features :
|
|
Semi automatic of Full automatic operation. |
|
|
Paddle Swap |
|
|
Speed range selection |
|
|
Auto Spacing between character |
|
|
Dit/Dah Memory |
The keyer comsumes very small current, so 2 AA size battery is sufficient for operation. With its small size, the keyer can be placed in a small box.
|
|
Keyer Schematic (JPG or EAGLE) |
|
|
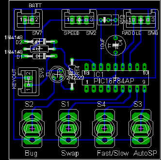
Component Layout |
|
|
PCB (Eagle format) |
User may remove D2, it is just for polarity reversal protection. Just replace D2 with jumper wire.
Make sure also that the SV5 is connected properly with keying input of the transmitter. SV8 is the paddle input for the keyer, while SV2 is connected to a 100k potentiometer. No other special consideration for other component. If needed, you can change value of C1 to adjust the speed with your need.