
"A Three-Band Oscillator Transmitter for the Novice"
from the 1958 ARRL Handbook. 30 watts on 80, 40 and 15 meter CW, crystal control, using a single 6DQ6 TV horizontal sweep tube.
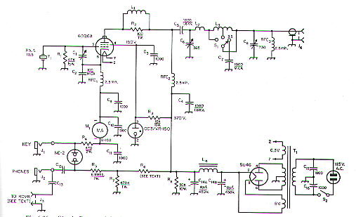
The built in power supply used a 5U4G rectifier and a OD3/VR150
voltage regulator.

This view shows the components on top of the chassis.

This view shows the components under the chassis.

This is the schematic diagram.
Copyright � 2005 David Zollers. All Rights
Reserved.
Back to the...