Le
immagini seguenti si riferiscono all' autocostruzione dell'interfaccia
per tutti gli apparati Icom
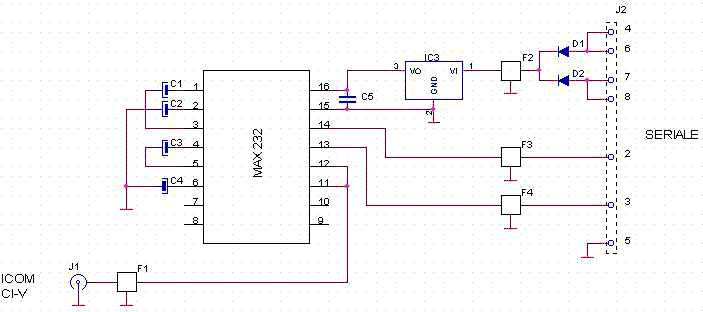
Schema
e componenti

C1, C2, C3, C4 = Condensatore 2,2uF Tantalio
(anche i 10 uF Tantalio vanno bene)
C5 = Condensatore ceramico 470 nF
F1, F2, F3, F4 = Filtro LC 22nF codice RS
202-3471
D1, D2 = Diodo 1N4148
IC1 = MAX 232
IC3 = 78L05 (case TO92)
Buon divertimento !!!