Centurione - 100W rms
Finale di potenza da 100W rms per impieghi gravosi.
© by Pierbassano Turrini - iw2bc

Lo
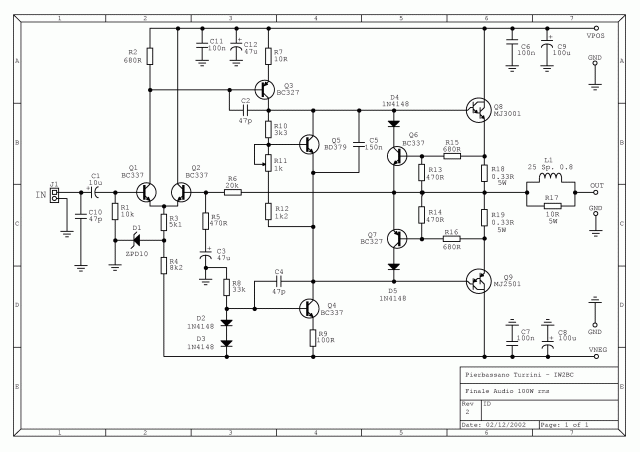
Schema Elettrico

Le
Origini
Questo finale audio ha una lunga storia.
Nasce negli anni '80 per scopi ben diversi dall'attuale.
Un giorno, ritrovandolo abbandonato in fondo ad un cassetto del mio
banco, mi dissi: "... ma sostanzialmente è un finale audio!" e decisi
di sacrificare il tempo libero dell'intervallo mensa per vedere come
era possibile adattarlo.
Così nacque questo progetto.
La diversità forse consiste che dalla prima revisione è stato via via
modificato aderendo ai consigli
dei colleghi, che riproducendoselo, divennero i più esigenti
utilizzatori.
Posso dire che la maggior parte degli esemplari costruiti è stato
utilizzato quale finale di potenza in impianti di amplificazione per
strumenti musicali.
Ultimamente, vista la maturità raggiunta dal progetto, ho eseguito un
rifacimento completo del layout per renderlo più compatto ed
esteticamente più gradevole.
Caratteristiche
Potenza effettiva >100w rms continui su 4 ohm.
Risposta in frequenza min. da 20 Hz a 35 KHz entro 1 db.
Sensibilità di ingresso tipica 350 mV eff.
Distorsione armonica totale minore dello 0,4% alla potenza nominale.
Rapporto S/N con ingresso cortocircuitato -70 db.
tensione di alimentazione duale +/-32 Vcc filtrata.
Assorbimento max 3,15 A. per ramo sul picco.
Dissipatore per i transistor finali 1,2 °C/W.
Note
Circuitali
Non descrivo il funzionamento circuitale in quanto estremamente
classico.
Consiglio solo di non alterare i valori di R13 - R14 - R15 - R16 - R18
- R19 in quanto determinano la protezione al corto circuito del carico
(altoparlanti).
Detti componenti influiscono, entro certi limiti, al controllo della
potenza di uscita picco per picco.
La tensione nominale di alimentazione è di +/-32 Vcc che può essere
ricavata raddrizzando e filtrando la tensione erogata da un
trasformatore da 24+24 Vca min. 150VA.
Per le capacità di filtro non scendere sotto i 4700 uF per ramo.
Il limite massimo di alimentazione in continua è di +/-40 Vcc.
A tensioni più basse di alimantazione in continua corrisponde,
evidentemente, una minor potenza erogata.
Non scendere sotto i +/-24 Vcc.
Sebbene i transistor finali non scaldino eccessivamente, se paragonati
ad altri progetti di pari prestazioni,
consiglio un dissipatore da 1,2 °C/W per un uso prolungato alla massima
potenza , anche sotto il sole, senza ventilazione forzata.
Per impighi meno gravosi si può scendere fino a circa 2,2 °C/W.
Per L1 avvolgere, in unico strato, 25 spire di filo da 0,8 sul corpo di
R17.
Attenzione: i transistor finali devono essere isolati tra loro e massa.
Il transistor Q5 dovrebbe essere montato sul dissipatore al centro tra
i due finali.
L'esperienza ha dimostrato che non è indispensabile e pertanto
equipaggiandolo direttamente
sul circuito stampato si possono utilizzare due dissipatori separati
per Q8 e Q9.
Taratura
Prima di dare alimentazione controllare accuratamente di non aver
commesso errori.
Cortocircuitare l'ingresso.
Posizionare il cursore di R11 tutto verso R12.
Collegare un carico compreso da 4 a 8 ohm all'uscita per simulare gli
altoparlanti.
(in fase di regolazione della corrente di riposo basta un resistore dai
5 ai 10 W)
Dare alimentazione.
Verificare, con un voltmetro, che ai capi del carico la tensione
presente sia molto prossima a zero.
Togliere l'alimentazione.
Collegare opportunamente un milliamperometro su un ramo
dell'alimentazione.
Ridare alimentazione e regolare R11 fino a leggere una corrente di 40
mA.
Eventualmente verificare la corrente di riposo anche sull'altro ramo
dell'alimentazione.
Ora avete finito e potete scollegare il milliamperometro
Se possedete un generatore di segnali, un oscilloscopio ed un carico
fittizio adeguato potete verificare,
con una forma d'onda sinusoidale a 1000Hz, che in uscita non sia
presente distorsione di cross-over.
Se poi volete spingervi nelle misure, per meglio valutare
strumentalmente le caratteristiche, verificate con onda quadra a 100
Hz, a 1000 Hz e a 10 KHz !!!
(Avrei voluto pubblicare anche le foto della risposta all'onda quadra,
ma i miei mezzi, per il momento,
non hanno consentito di ottenere delle immagini accettabili.)
Il
Layout


Nota: Nel piano di montaggio Q8 e Q9 appaiono raffigurati come TO2xx,
ma in realtà sono dei TO3.
Come già detto questi transistor saranno montati sul dissipatore e
dovranno essere collegati con spezzoni di filo da almeno 1.5 mmq e il
più corti possibile.
I
File
I file costituenti il progetto sono:
sch_100w.(pdf o ps) = Schema elettrico
pcb_100w.(pdf o ps) = Layout PCB lato saldatura scala 1:1 per
fotoincisione o fogli blu.
mtg_100w.(pdf o ps) = Serigrafia o montaggio componenti
em_100w.txt = Elenco componenti
I file .pdf sono in formato Acrobat.
Scarica (pa100w_pdf.zip - 51 K)
I file .ps sono in formato Postscript.
Scarica (pa100w_ps.zip - 44 K)

Torna alla Home Page