Interfaccia per il controllo remoto delle radio tramite PC

OPC478_IMG.JPG

Gia' da diversi anni, quasi tutte le apparecchiature radio per radioamatori, siano ricetrasmettitori, ricevitori o scanner, sono dotate di una presa per il controllo remoto delle principali funzioni tramite personal computer.

Comandare la radio tramite PC solo per cambiare frequenza o modo di emissione, al posto di utilizzare i comandi posti sulla radio stessa e' senz'altro uno spreco di risorse ma ci sono delle situazioni dove cio' diventa un vantaggio innegabile:

  • Per un Dxer, poter sintonizzare velocemente la propria radio sulla frequenza segnalata dal Packet Cluster, puo' voler dire riuscire a collegare la stazione desiderata prima che si scateni un furioso pile-up...

  • Qualsiasi radio pilotabile da PC, se gestita da un buon programma, puo' diventare uno scanner con prestazioni insuperabili, infinitamente piu' versatile di qualsiasi scanner...

  • La programmazione e gestione delle memorie, specialmente se la radio ne dispone di molte, risulta senz'altro piu' agevole da fare tramite PC.....




    Presento qui una interfaccia per le radio della ICOM provviste della apposita presa CI-V. Puo' essere usata al posto della CT-17 prodotta dalla ICOM stessa, con il vantaggio di non aver bisogno di una alimentazione esterna perche' autoalimentata dalla porta RS-232 del PC.

    Il circuito in oggetto e' stato testato su diversi PC, anche portatili, ed ha sempre funzionato perfettamente, al contrario di altri schemi similari che hanno difficolta' a funzionare con le tensioni delle porte seriali dei portatili.


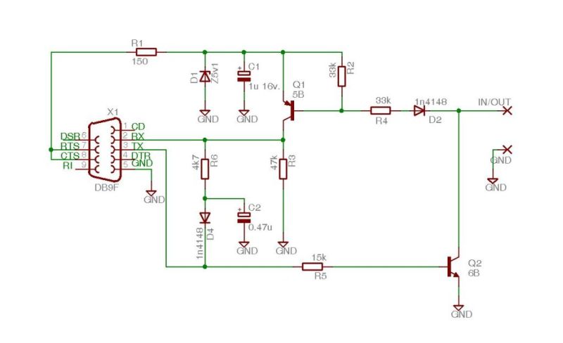
    DDM_PICBRD_12_SCH.JPG
    Schema elettrico


    OPC478_PCB.JPG
    Disposizione dei componenti in tecnologia SMD


    CI-V2.JPG
    Foto del prototipo realizzato


    CI-V4.JPG
    Connessione del cavo schermato al PCB


    CI-V_JACK.JPG
    Connessione del cavo schermato al connettore




    Benche' lo schema elettrico sia molto semplice, la realizzazione di questo progetto non e' adatta ad un principiante a causa delle ridotte dimensioni del circuito stampato e dei componenti SMD che e' stato necessario utilizzare, affinche' tutto possa essere alloggiato all'interno del connettore DB9.



    Progetto originale di Giorgio Emili IV3DDM