LC-meter con 89C2051
LCM.JPG

Lo strumento qui presentato permette di misurare, basandosi sulla variazione della frequenza di oscillazione di un circuito LC, capacita' bipolari da 0,01 pF a 2mF circa e induttanze da 1nH a 100mH circa, con un campionamento di 4 letture al secondo ed una accuratezza di 14 bit. E' provvisto di un sistema di calibrazione per azzerare l'effetto del cavetto collegato ai componenti da misurare.
Le operazioni di calcolo sono affidate ad un Atmel 89c2051, che oltre ad essere molto economico, puo' essere facilmente programmato tramite una delle molte interfacce reperibili in rete.



LCM.JPG
Misurazione di una induttanza di 15uH nominali.




LCM_LATO.JPG
Lo strumento e' inscatolato in un vecchio contenitore di dischetti.




LCMETER.JPG

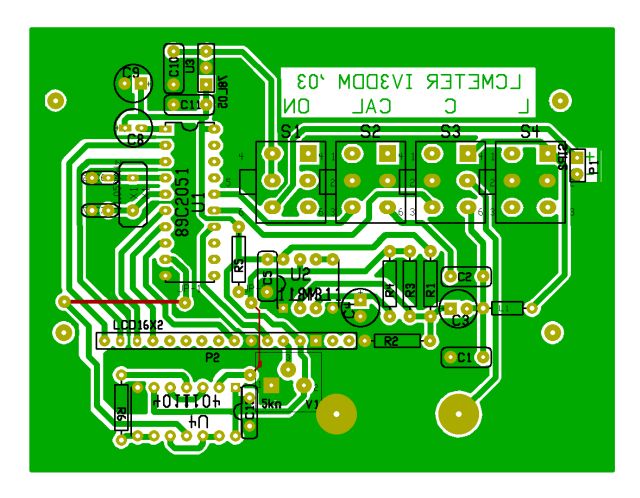
Ho ridisegnato il circuito stampato, sia per adattarlo alle misure dei pulsanti a mia disposizione, sia per ingrandire leggermente lo spessore delle piste. Inoltre ho inserito un 4011 per squadrare il segnale all'ingresso del microprocessore.

Elenco componenti


Lo schema elettrico, il firmware ed ulteriori informazioni si possono reperire nel sito dell'autore del progetto originale, Jiri Recek.
Tratto da: http://www.hw.cz/Teorie-a-praxe/Konstrukce/ART1470-LC-metr-s-89C2051.html