IK5OSA Home Page

"Homebrew enthusiast!"

 


20 M RF Front-End Filter

The filter is composed by two different sections. The first section (components from C1 to C6) is a broad band passband filter, the second (components from C7 to C16) is a tripled tuned narrow band filter that covers the 14-14.35 MHz band. In fact, where the first filter makes a first shape (13-15MHz), the second filter tunes on the desired band. The triple tuned circuit employs three 10-60pF capacitors for alignment, R1 and R2 represent the characteristic filter impedance.

 

This image shows computer simulation of the filter. Peack around 26MHz and in-band overshooting are not realistic and designers should not care about it. In fact, first order computer simulation does not consider real components so it does not take into account losses, as well as, L and C quality factors. Hence, attenuation below -60dB makes no sense because it is going to be comparable with capacitive coupling amongs IN/OUT connectors (i.e. with more than 60 dB of attenuation there will be more undesired signal at the output coming from the connectors capacitive coupling that from the filter!).

The filter has been aligned with the aid of an HP 8591E spectrum analyzer. At power on, the filter settled immediatly where it had to, and after few tries it was tuned between 14 and 14.35MHz. Measured insertion loss was 4dB and stop band attenuation was even better than expected:

Frequency (MHz)
Attenuation (dB)
13
-71
13.75
-44
14
-7
14.35
-7
14.5
-44
15
-60

 

 


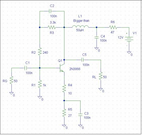
High linear wide band amplifiers

Gain=10dB, NF=6dB, P1dB=4.2dBm, IIP3=20dBm

Ic=35mA (heat sink required!)

This two amplifiers has been designed to be used as multipurpose 50 ohm in-out matched strong amplifier up to the low VHF. Elected applications are HF RF front-end amplifier, IF post-amp amplifier (after a diode mixer), low power TX chain rf amplifier.

Amplifiers flexibility is achieved thanks to the 50 ohm input & output matching that liberate homebrewer from matching impedance calculations: simply insert these amps in a 50 ohm TX/RX chain and the game is done.

Gain=16dB, NF=6dB, P1dB=+5dBm, IIP3=+24dBm

Ic=80mA (heat sink required!)

Legend:

Gain= Input-Output Power Gain

NF= Noise Figure

P1dB= Input One dB Compression Point

IIP3= Input Intercept Point of Third Order

Ic= Transistor Collector Current

RG, RL= Generator and Load resistors (50 Ohm)

 

(Resistors are in Ohm)

 


Si-Ge Audio Amplifier

 

This amplifier employs old fashioned Germanium Transistors.

The mythic couple AC187/188 forms the output power part of the amplifier, where the AC 127 is the PA driver.

This mix was thought to re-give life to some old transistors that were buried on my labortory.

The circuit delivers 1 watt RMS over a loudspeaker without significant distortion.

A low noise preamp is provided in order to give additional gain.

C4 and C14 play key role in order to limit the upper side of the amplifier bandwidth. In this case, they were chosen to limit the -3dB frequency response to the SSB phone frequencies.

The amplifier sounds crystalline!

 

 

 



[email protected]