VLF Activity


    About two years ago, my attention was captured by the new ham band on 137 KHz.
So some experiments began, expecially on receiving side: my receiver ( ICOM PCR1000),
seemed deaf, so a complete frontend would be mandatory.
    After a lot of articles, books, magazine and son on, the project comes to life:

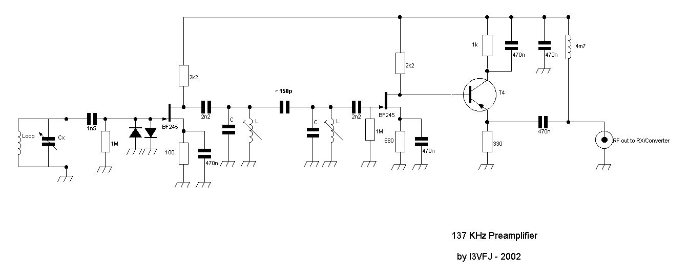
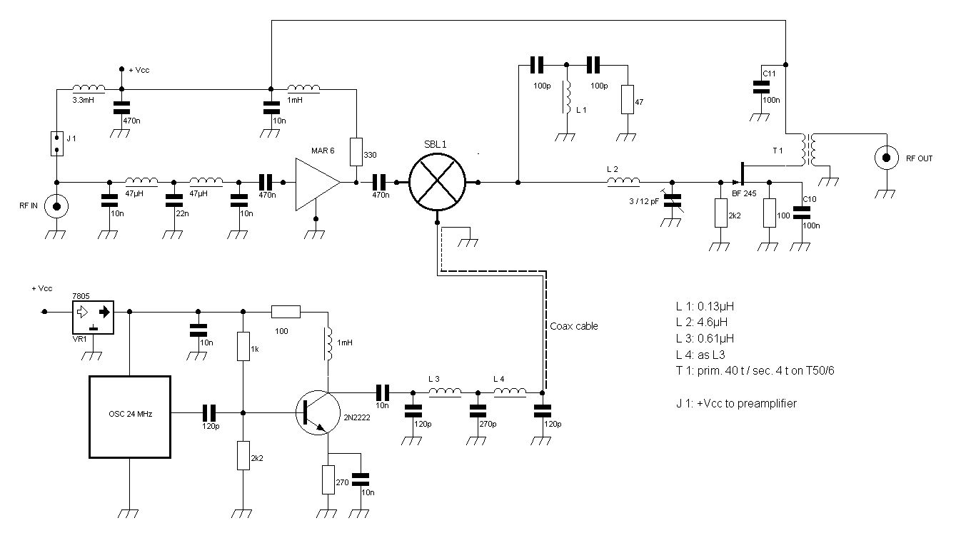
    Here, you can take a look to the final hardware's release (click on photos for schematics:
 

  the shielded loop ( pre enclosed )

  the converter
 

    With this system, at my home with the antenna mounted on a photograph tripod in
the shack, the reference signal on this band, DCF39 on 139.1 KHz, is received about 38 dB
over noise floor.
    The most difficult part of all the work was about right tuning of the loop PLUS the tuning of
the amplifier. The loop's bandwidth is about 4 KHz with very steep form and the pre's bw is
also very narrow.
    To do this a low-power beacon (actually a signal generator at about 13 dBm) is used with
a short whip.
    At the pre output I've connected an oscilloscope, and with a lot of patient, all goes OK.
    About the converter, the schematics is very common. I've paid much attention on the right
choice about the low-pass filter. At about 4 Km from my qth there are 3 x 25 KW BC transmitter,
so I've a lot of unwanted signal at my antenna, but connecting a longwire (about 40 meters)
directly to the input, Omega and Alpha signals on the lower VLF are very clear and loud from
the receiver.