VAI ALLA HOME PAGE

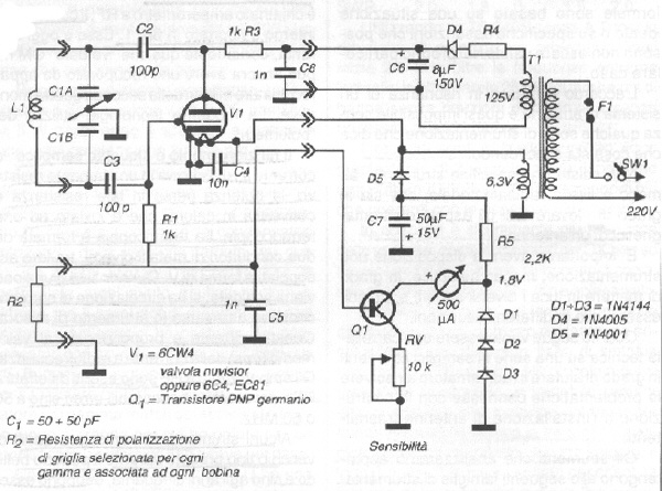
DIPPER CON VALVOLA 6CW4 (O 6C4,EC81)
Torna Indietro

 

dipper con valvola 6CW4

Torna Indietro