VAI ALLA HOME PAGE

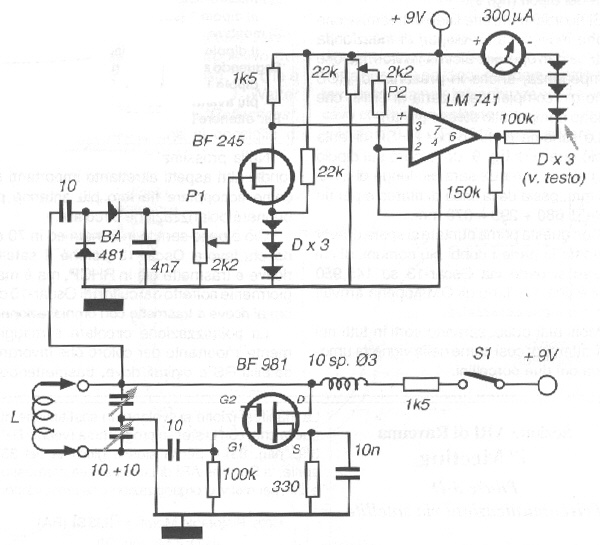
DIPPER PER UHF (MA ANCHE HF E VHF)
Torna Indietro

 

dipper per UHF (anche HF e VHF)

Torna Indietro