|
|
|
||||||
|
Number of turns (N)
|
|
|
|
|
|
|
|
Measured inductance (L, µH)
|
|
|
|
|
|
|
|
|
|
|
|
|
|
|
|
|
|||||
|
Hypothesis
|
|
|
|
|
|
|
Vdc (V)
|
|
|
|
|
|
|
Idc (A)
|
|
|
|
|
|
|
Pin (W)
|
|
|
|
|
|
|
Pout (W)
|
|
|
|
|
|
|
Zout (ohm)
|
|
|
|
|
|
|
XL (ohm) (= 6 x
Zout)
|
|
|
|
|
|
|
L (µH) @ 136 kHz
|
|
|
|
|
|
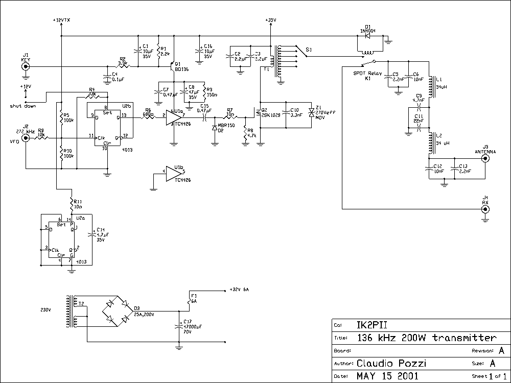
The complete formula should consider the voltage drop on the mosfet:
Zout = (Vdc - V DS(on))2 / 2Pout (2)
If you are designing a push pull stage you can apply the following formula: (TNX G0MRF, David Bowman)
Zout (drain to drain) = 2 (Vdc - V DS(on))2 / Pout (2bis)
The ARRL handbook suggests that RF non resonant transformer must have an inductive reactance (XL) at least 4 times the impedance. I decided to use XL= 6 times the impedance.
On the basis of the preceding experience I decided for the column 5 hypothesis, so for primary winding:
Z = 4.1 ohm and L = 28.8 µH
From table 1 the primary winding must have 10 turns (28,3 µH).
The secondary winding should match the antenna impedance, in my case about 50 ohms. Table 3 report the secondary winding turns, computed with the following formula:
(Npri/Nsec)2 = Zpri/Zsec (3)
|
|
|||||
|
Number of turns
|
15
|
20
|
25
|
30
|
35
|
|
Z secondary (ohm)
|
9,2
|
16,4
|
25,6
|
37
|
50
|

|
|
||
|
C1
|
10µF 35V
|
Electrolytic
|
|
C2
|
2.2µF 250V
|
Polyester
|
|
C3
|
2.2µF 250V
|
Polyester
|
|
C4
|
0.1µF
|
Ceramic
|
|
C5
|
2.2nF 1000V
|
Polyester
|
|
C6
|
10nF 1000V
|
Polyester
|
|
C7
|
0.47µF
|
Ceramic
|
|
C8
|
47µF 35V
|
Electrolytic
|
|
C9
|
4.7nF 1000V
|
Polyester
|
|
C10
|
3.3nF 1000V
|
Ceramic
|
|
C11
|
22nF 1000V
|
Polyester
|
|
C12
|
10nF 1000V
|
Polyester
|
|
C13
|
2.2nF 1000V
|
Polyester
|
|
C14
|
4.7µF 35V
|
Electrolytic
|
|
C15
|
0.47µF 250V
|
Polyester
|
|
C16
|
10µF 35V
|
Electrolytic
|
|
C17
|
47000µF 70V
|
Electrolytic
|
|
D1
|
1N4004
|
|
|
D2
|
MBR150
|
Schottky 150V
|
|
D3
|
25 A 200 V
|
Bridge
|
|
F1
|
6.3 A
|
|
|
J1
|
|
Key connector
|
|
J2
|
|
VFO connector
|
|
J3
|
|
ANTENNA connector
|
|
J4
|
|
RX antenna connector
|
|
K1
|
SPDT Relay, 12V
|
|
|
L1
|
54uH
|
Amidon T200-2, 64 turn
1 mm diam.
enameled
|
|
L2
|
54uH
|
Amidon T200-2, 64 turn
1 mm diam.
enameled
|
|
Q1
|
BD136
|
With heat sink
|
|
Q2
|
2SK1029
|
With heat sink and fan
|
|
R1
|
2.2k
|
|
|
R2
|
3.9k
|
|
|
R3
|
150 ohms 2W
|
|
|
R4
|
33k
|
|
|
R5
|
100k
|
|
|
R6
|
680 ohms
|
|
|
R7
|
10 ohms 2W
|
|
|
R8
|
4.7k
|
|
|
R9
|
10k
|
|
|
R10
|
100k
|
|
|
R11
|
10 ohms
|
|
|
T1
|
|
See text
|
|
T2
|
2 x 30V 200W
|
Power supply transformer
|
|
U1a
|
TC4426
|
|
|
U1b
|
TC4426
|
Not used, ground the
input
|
|
U2a
|
4013
|
Not used, ground the
inputs
|
|
U2b
|
4013
|
|
|
Z1
|
270Veff
|
MOV or Varistor, not
mounted
|
|
|
|
|