Airband AM transceiver

Front view


Opened cover


Synthesizer modul


RX unit


TX unit


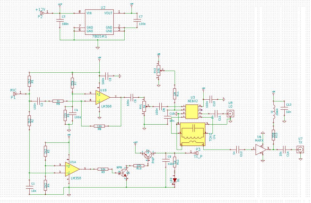
AM modulator