G4USP

Page last updated: 04/10/2012

 

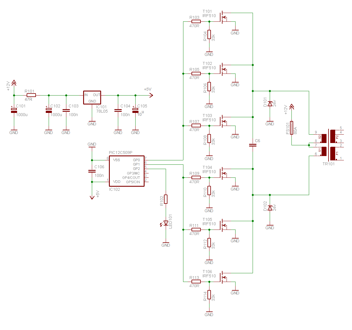
Modified Sine Inverter #1 schematic

 

 

BACK  HOME