G4USP

Page last updated: 01/09/2009

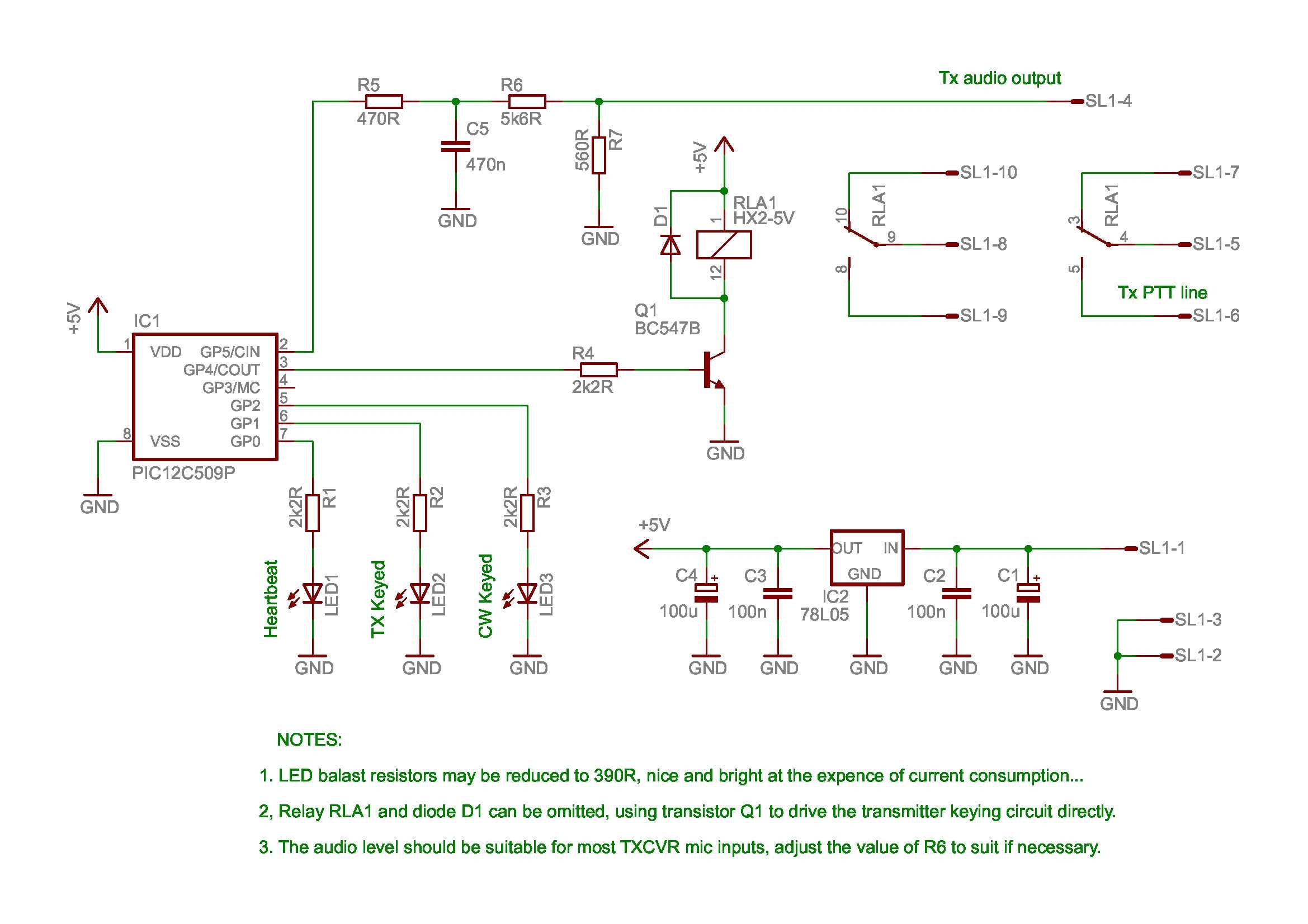
Simple beacon controller - schematic

BACK  HOME