G4USP

Page last updated: 28/05/2013

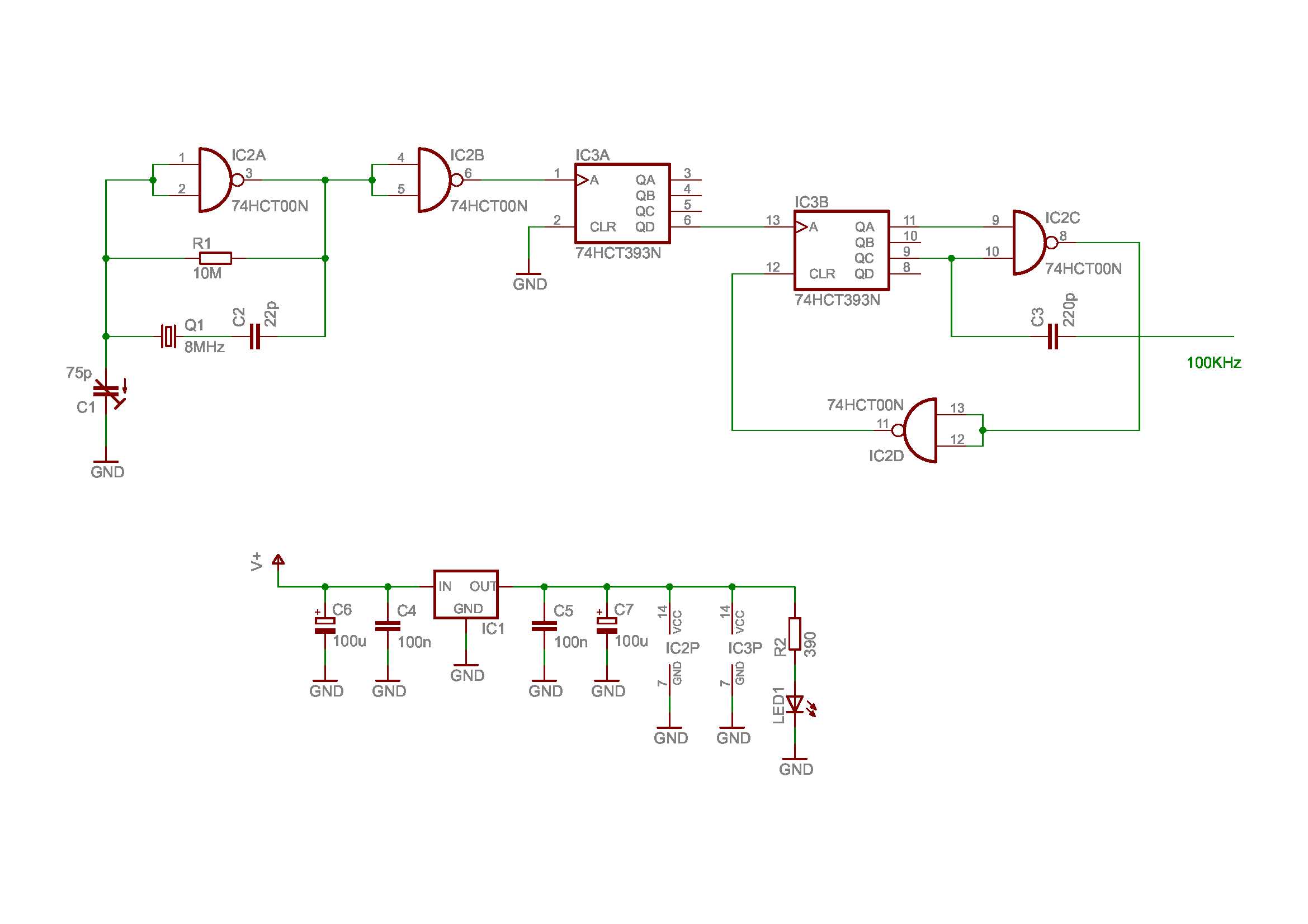
100KHz Marker schematic

BACK  HOME