G4USP

Page last updated: 12/09/2012

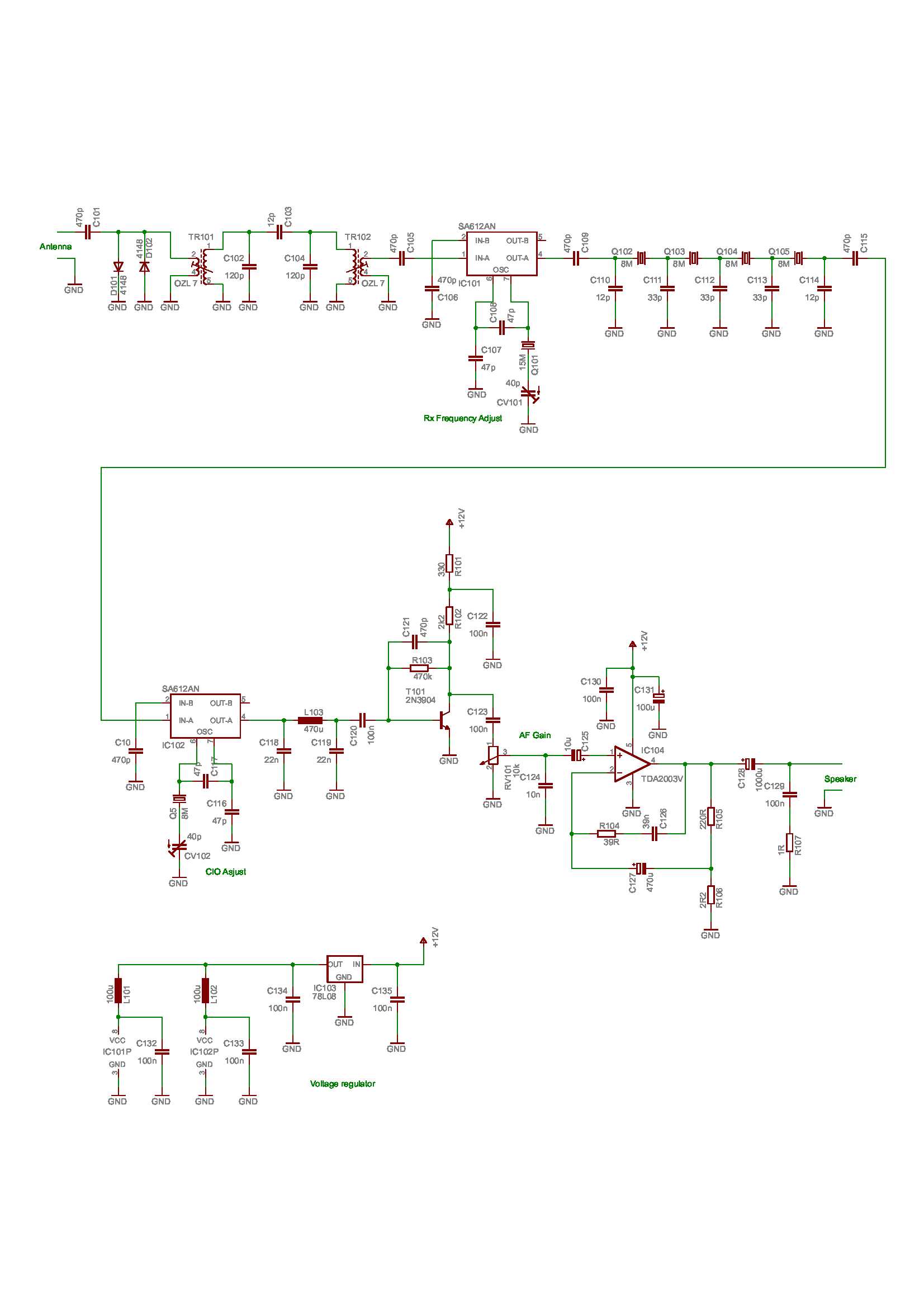
Single band HF SSB / CW super heterodyne

receiver No1 schematic

BACK HOME