G4USP

Page last updated: 24/10/2012

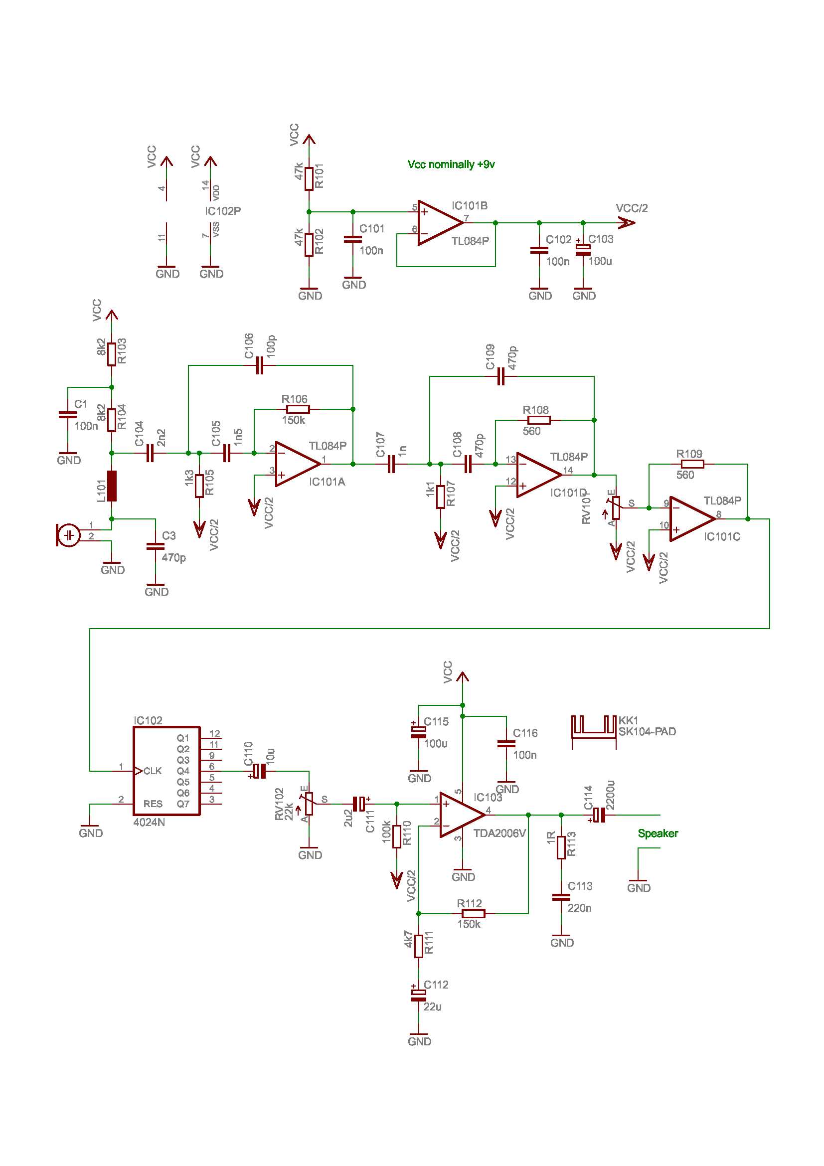
Bat detector #1 schematic

BACK  HOME