G4USP

Page last updated: 28/04/2013

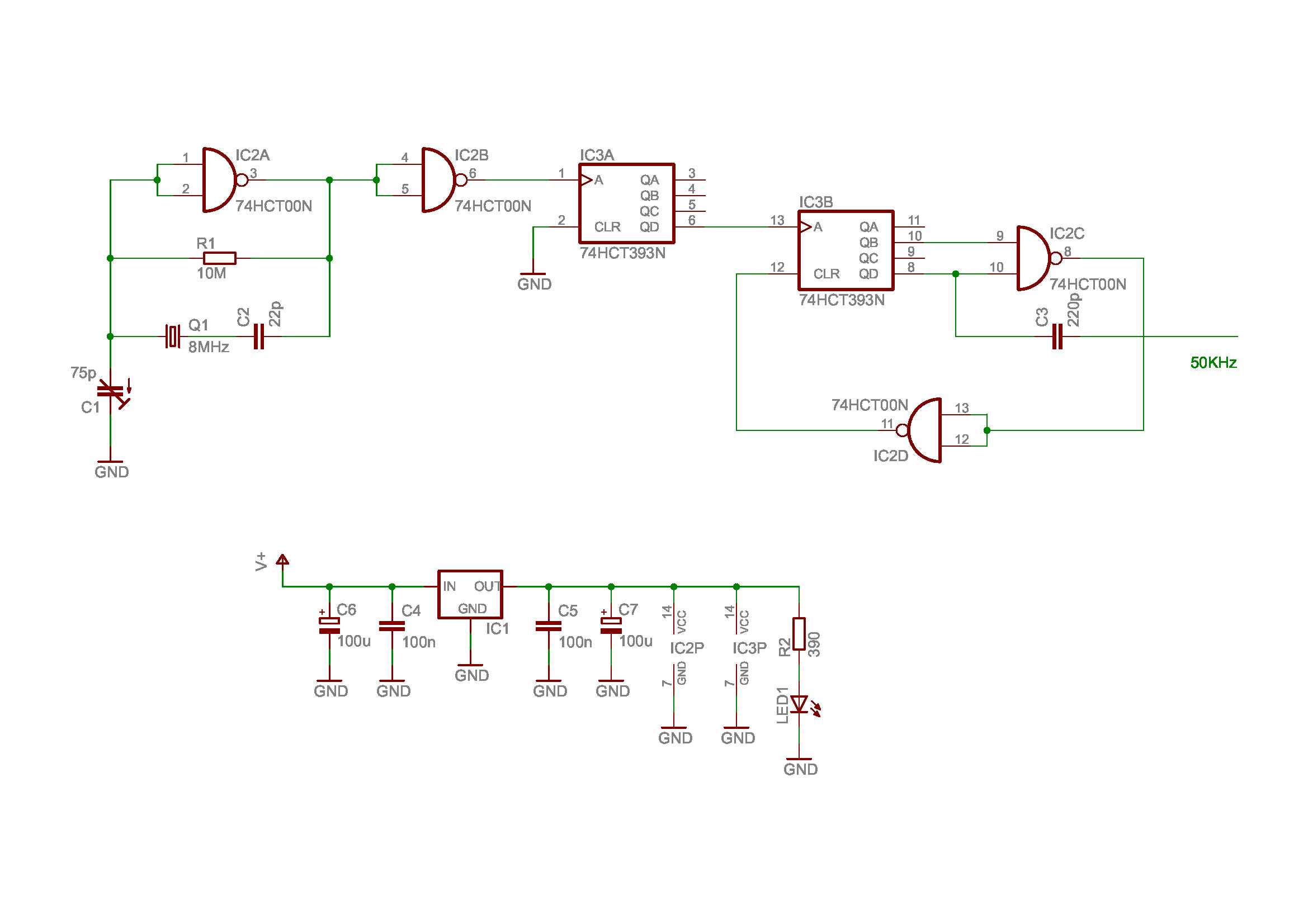
50KHz Marker schematic

BACK  HOME